报价员岗位职责岗位职责:1. 协助做好工程项目的立项申报,开工前的报批、审核及竣工后的验收工作;2. 熟悉当地的材料市场行情,关注材料的...
报价方式一:抗浮锚杆专业分包工程量清单报价书项目清单描述单位暂定数量综合单价其中:合计备注人工费材料费机械费管理费利润税金一、综合...
报价管理制度1 目的为了使产品定价科学化,制定流程法律规范化,使公司产品价格满足市场供求、产品成本的内在要求,特制定本管理制度.2 ...
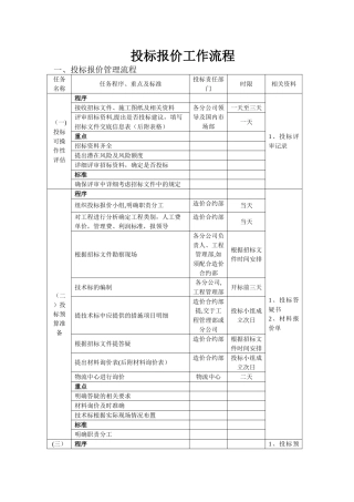
投标报价工作流程一、投标报价管理流程任务名称任务程序、重点及标准投标责任部门时限相关资料(一)投标可操作性评估程序1、投标评审记录接...
工 程 预 算 书建 设 单 位 : 北 京 望 京 韩 国 国 际 学 校工 程 名称: 北 京 望 京 韩 国 学 校 外 墙...
投标报价编制委托协议书委托方:受托方:现委托方决定将投标报价委托给编制,双方共同商定如下原则:一、委托方在年月日前将该工程项目招标...
投 标 总 价招标人:工程名称:投标总价(小写):(大写):投 标人: (单位盖章)法定代表人或其授权人: (签字或盖章)编 制 人: ...
投标报价管理办法(试行) 一、主要内容 本管理办法(以下简称办法)就公司的投标报价管理的基本原则,要求、实施程序作出具体规定,从而使...
一.投标报价一览表项目名称:南海区九江颐养院空调采购项目招标编号:JJ-2024—054投标总价人民币:大写: 贰佰柒拾贰万陆仟捌佰 元; ...
投标报价工作总结中铁一局集团第五工程有限公司经营开发一部 刘西科近年来,随着国家对基础建设投资的不断加大,建筑企业的不断增多,建筑...
投标分项报价明细表1、分项报价汇总表单位:万元序号项目价格备注1脱硫系统3079所提供设备均按招标文件要求2脱硝系统8303布袋除尘器12844湿...
房建劳务价序号工程名称分项工程工作内容单位单价(元)一基础工程土方回填M3砼商品砼浇捣养护、清理、成品保护等全过程M3砌体筛沙、拌制砂...
感应门报价表序号名称规格单位数量单价金额1镀锌管50X100m49。817。5871。52不锈钢304平方24.811182927。583钢化玻璃12mm平方28。2752171.4...
林业厅微网站平台报价方案阶段工作项目主要任务预算价格(元)平台建设服务号开发新闻发布扩展3000通知公告3000政策法规3000扩展信息3000查...
锦江丽景酒店弱电系统维保方案及报价维保项目:都江堰锦江丽酒店弱电系统报价单位:成都致达信息有限公司一、 维保内容计算机网络系统、电...
隆昌通源建筑智能化弱电网络系统工程各项系统【清工费报价表】序号弱电系统子项计价单位单价(元)备注及说明1综合布线系统 PDSUTP5 类(超...
建设工程扩大劳务报价清单根据《中华人民共和国合同法》、《中华人民共和国建筑法》、《中华人民共和国招投标法》、《建设工程质量管理条例...
建设工程不平衡报价的分析及控制措施自从引进了招标采购活动就开始有了投标人的不平衡报价,投标人会采纳不平衡报价的策略进行投标,以猎取...
广告精品字报价表字高种类 10—30CM30—60CM1 平米以上单位、元/公分 英文中文英文中文 单位元/平米镜钢字2.5334500沙钢字2.5334500钛...
广告制作报价单序号项目内容制作材质规格单价(元)备注1户外喷绘—8—13 元/平方-2户外写真背胶—28—35 元/平方-3室内写真背胶—16-23...

