(三)建筑安全管理1.下列工程应单独编制安全专项施工方案: (1)开挖深度超过 5m(含 5m)的基坑、槽支护与降水工程,或基坑虽未超过...
2024 年一级建造师《建筑工程管理与实务》真题及答案解析一、单项选择题(共 20 题,每题 1 分.每题的备选项中,只有 1 个最符合题意...
2024 年一级建造师建设工程法规及相关知识真题 来源:考试大 2010/4/27 【考试大:中国教育考试第一门户】 模拟考场 视频课程 字号:...
进度控制实务 1。等节奏流水施工的特点是: ① 所有流水节拍都彼此相等; ② 所有流水步距都彼此相等,而且等于流水节拍; ③ 每个...
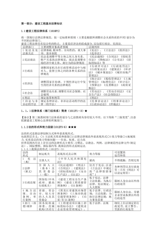
第一部分:建设工程基本法律知识 1.1 建设工程法律体系(1010P1) 将一国现行法律法律规范,按一定标准和原则(主要是根据所调整社会关系...
一、 进度控制实务 1。等节奏流水施工的特点是: ① 所有流水节拍都彼此相等; ② 所有流水步距都彼此相等,而且等于流水节拍; ③ ...
2024 年一级建造师《建筑工程管理与实务》考试真题及答案一、单项选择题(共 20 题,每题 1 分。每题的备选项中,只有 1 个最符合题...
一级建造师(建设工程法规及相关知识)参考题一、单项选择题(共 70 题,每题 1 分。每题的备选项中,只有 1 个最符合题意)1.关于推举...
建筑工程管理与实务个人学习笔记笔记是根据兴宏程网校课件、历年真题以及课本自己归纳整合的,本人去年实务考了 120,所以觉得付出还是有回...
楼梯的建筑构造:室外疏散楼梯和每层出口处平台,均应用非燃烧才来制作,平台耐火极限不低于 1h,楼梯段不低于 0。25h,在楼梯周围 2m ...
建筑工程实务常考公式 一、 临界力公式1.细长受压杆件在远低于其承载力指标的情况下突然发生侧向弯曲造成失稳破坏。P ij为稳定临界力...
一、进度管理1、自由时差的计算:某工作的自由时差= min(紧后工作的最早开始时间—本工作最早完成时间)2、总时差与自由时差的关系:某工作...
1A410000 建筑工程技术 1A411011 掌握建筑结构工程的安全性 一、 建筑结构的功能要求 1、安全性、适用性和耐久性概括称为结构的可靠...
2024 年一级建造师《管理与实务(房屋建筑)》考试卷及答案一、单项选择题(共 20 题.每题 1 分。每题的备选项中,只有 1 个最符合...
1A422000 进度控制实务1、等节奏流水施工组织过程:答:①把流水对象(项目)划分为若干个施工过程;② 把流水对象(项目)划分为若干施工...
一 、 建 筑 工 程 实 务 :【 案 例 】( 1 ) 背 景 : 某 建 设 工 程 分 为12 个 施 工 过 程 , 已 编...
2024 年一级建造师建筑实务必考要点安全1。 建筑工程施工现场常见的职工伤亡事故类型有:高处坠落、物体打击、触电、机械损害、坍塌事故...
一、抗震概念设计考虑的因素:1、选择对抗震有力的场地,避开不利的场地。2、建筑物的形状力求简单、规则,平面上的质量中心和刚度中心尽可能...
一级建造师建筑工程实务主要背诵点 一、 进度控制实务 1.等节奏流水施工的特点是: ① 所有流水节拍都彼此相等; ② 所有流水步距都彼...
基坑工程回填土质量控制要点:1 回填材料的粒径及含水率等应符合设计要求和法律规范规定、2 土方回填前应清除基底的垃圾、树根、杂草等杂...

