工程施工劳务分包合同工程承包人:中铁十局集团第二工程有限公司劳务分包人:徐州众兴交通设施工程有限公司(以下简称乙方)依照《中华人民...
工程总承包单位对分包单位的管理制度一 、工程项目质量总承包负责制度建筑工程总承包单位将总承包工程中的部分工程(除主体工程外)分包,...
分包工程承包合同发包方:无锡博大置业有限公司(以下简称甲方):承包方:无锡市锦阳土方石工程有限公司(以下简称乙方):无锡博大假日广场...
青岛立信建筑安装工程有限公司工程承包合同发包方:青岛立信建筑安装工程有限公司(以下称甲方) 法定代表人:联系地址:承包方:(以下称乙...
工程劳务分包承诺书致:南通宏仁建设工程有限公司为了明确责任,提高企业经济效益,强化财务管理,确保工程质量,加强安全及文明施工管理,调...
劳务分包合同(混凝土工程)工程劳务单位: 四川谊远建筑劳务有限公司(以下简称甲方)工程分包班组:陈世金(身份证: 510623197710193011...
工程劳务分包管理制度为仔细贯彻安全生产法,坚持“安全第一,预防为主,综合治理”的方针,坚持依法管理,以责论处的原则,无锡北中路工程分...
工程劳务分包管理办法(试行)第一章 总则第一条为法律规范公司工程施工领域劳务分包管理工作,有效防范劳务分包管理风险,确保劳务分包单...
工程分包质量管理制度为进一步加强施工质量管理工作,提高施工质量管理水平,保证工程分包项目质量满足施工质量相关法律法规和总包合同约定...
工程分包管理规定1.总则1.1 目的和依据为了加强 xxxxxxxxxxxx 项目工程分包管理,法律规范分包行为,保证工程施工质量和安全,预防经济合...
分包管理概述一、 工程施工分包相关的概念1、工程施工分包。工程施工分包是指集团股份公司/公司承包工程后,将部分工程发包给具有相应资质...
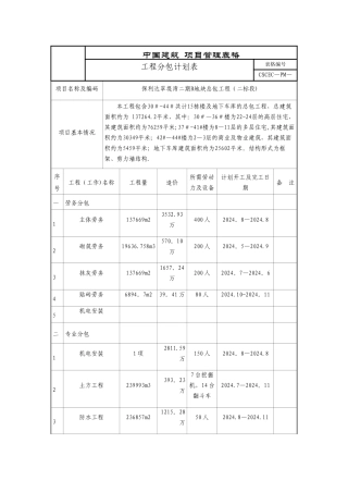
中国建筑 项目管理表格工程分包计划表表格编号CSCEC—PM—1001项目名称及编码保利达翠堤湾二期B地块总包工程(二标段)项目基本情况 本工...
Q/GTE广东省电信工程有限公司企业标准文件编号:Q/GTE—04W112版本/修改次:A。4受控状态:受控发布日期 2024—03—03 修订日期 2024-08...
工程分包管理1、工程分包的原因及范围为保证工程顺利进行,根据施工进度计划的安排合理调配施工人员,施工进度紧迫的情况下选择部分劳务分...
工程分包管理1、工程分包的原因及范围为保证工程顺利进行,根据施工进度计划的安排合理调配施工人员,施工进度紧迫的情况下选择部分劳务分...
分 包 方 评 价 表分包方名称联系人联系方式序号评价内容标准分值评价标准得分1工程质量30① 工程质量优良,完全满足合同或使用要求,...
工程(专业)分包方考核评价表考核单位:填表人: 日期:劳务分包方考核评价表考核单位:考核内容分数考核情况基本情况(总分 17 分,包括企...
工程分包商评价表编号分包商名称法人代表序号评价内容标准分值评价标准得分1工程质量15① 工程质量优良,完全满足合同或使用要求,得 18-...
工程分包(劳务)工程款支付审批表工程名称申请批次第次申请日期 年 月 日承包项目名称承包商名称合同造价承包商负责人/联系电话截止目...
工程分包商和材料供应商付款管理办法一、总则第一条:为加强工程分包商和材料供应商的付款管理,防范资金风险和效益流失,提高经济效益,特...

