9704(96下)作業環境測定第一次小考班級:姓名:學號:分數:單選題:總分100分,每題2分(A)1.錳對人體之主要危害為下列何者?(A)神經(B)血液(C)...
《矿井通风》课程体验式教学教案任务一:通风阻力的测定计划学时:2授课地点云岩210授学时间教研室审核班级授课教师教学目的使学生了矿井通...
实验二离心泵特性曲线的测定一、实验目的1、熟悉离心泵的操作,理解离心泵的构造和特性;2、测定一定转速下的离心泵特性曲线;3、测定不同...
第八章血浆蛋白质的测定第一节概述一、血浆蛋白质的构成及功效血浆蛋白质是血浆固体成分中含量最多、构成复杂、功效广泛的一类化合物。占血...
原子荧光法测定水样中汞含量不拟定度分析作者:吴振山来源:《科技与创新》第15期摘要:重要分析了影响原子荧光光度法测定水中汞含量的因素...
第八章血浆蛋白质的测定教学目的:掌握:急性时相反映蛋白的概念;个别血浆蛋白质特别是血浆中的白蛋白、前白蛋白的临床意义。熟悉:血浆蛋...
类风湿因子(RF)测定一、用途体外定量测定血清样品中类风湿因子(RF)的含量。二、临床意义(一)概述类风湿因子是机体针对天然及变性或凝...
钙、镁总量的测定-EDTA滴定法本办法等效采用ISO6059-1984《水质钙与镁总量的测定EDTA滴定法》。l范畴本办法规定用EDTA滴定法测定地下水和地...
心输出量测定1介绍心输出量cardiacoutput是指每分钟左心室或右心室射入主动脉或肺动脉的血量。左、右心室的输出量基本相等。心室每次搏动输...
外源性DNA残留量测定法(荧光定量PCR法)原则操作规程文献编码:XXXXXX目录1.目的.........................................................
测定电源电动势和内阻实验原理误差分析一、想一想:如何测电源的电动势E和内阻r呢?利用闭合电路的欧姆定律E=U+Ir二、实验原理:(1)改变...
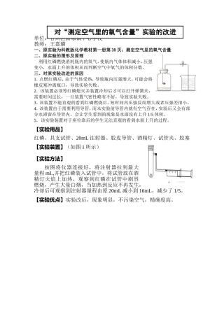
单位:甘州区新墩镇中心学校教师:王嘉璐一、原实验为科教版化学教材第一册第30页:测定空气里的氧气含量二、原实验的图形及原理利用红磷燃...
测定电池的电动势和内阻【例1】在“用电流表和电压表测电池的电动势和内电阻”的实验中,提供的器材有:A.干电池一节B.电流表(量程0.6A)C...
水中总磷测定、土壤铅含量测定、概述课件目录CONTENCT•水中总磷测定•土壤铅含量测定•概述课件01水中总磷测定水中总磷是指水体中溶解性磷...
食品罐头真空度的测定课件目录CATALOGUE•食品罐头真空度概述•食品罐头真空度测定原理•食品罐头真空度测定实验•食品罐头真空度测定结果...
实验八茶叶中微量元素的鉴定与定量测定(12~16学时)一、一、实验目的1.1.了解并掌握鉴定茶叶中某些化学元素法。2.2.学会选择合适的化学分...
分光计的调整和三棱镜折射率的测定一、实验目的(1)了解分光计的结构和各部分的作用,学会分光计的调整和使用方法。(2)学会用最小偏向角...
测定金属的电阻率练习使用螺旋测微器slRlRs(1)测量金属导线的有效长度L,是指接入电路部分的长度,测量时应将导线拉直,用带毫米...
中心静脉置管及CVP测定护理课件•中心静脉置管概述•CVP测定原理及意义•中心静脉置管的操作流程•CVP测定的操作流程•中心静脉置管及CVP测...
任务十五测定食品加工和包装中有害物质含量课件contents目录•食品加工和包装中有害物质概述•食品加工和包装中有害物质的测定方法•食品加...


