超市收银机必须考虑到的因素 超市收银机的功能一般要求都是比较多,并且在质量上面也是有相关负责人进行严格把关,那么超市收银机在选购的...
开发与创新管理——策划书智能收银机项目名称:__智能收银机 ______ 团队组员:__诗静 _ ( 2151358 ) _______ _ 力 __ ( 21...
智能收银机创业计划书第一章、公司简介与战略1.1、公司简介电子与通信工程 D 组创意公司(简称 D 组)是一家在校讨论生成立的公司,它...
POS 收银机的操作规程(一)打开收银机1.打开收银机(1)打开收银机的步骤1) 开启电源。检查开关接触等情况,确认无误后开启电源开关,并...
前 台 使 用 手 册 第一章 系统设置 ...........................................................................................
关于更换书城收银机的申请 设备更换申请 尊敬的×××: ××大学南校区第二实验楼自 2010 年 3 月投入使用,在学校各级××的关怀...
智能收银机创业计划书- 1 - 智能收银机创业计划书智能收银机创业计划书- 2 - 第一章、公司简介及战略1.1 、公司简介电子与通信工程D...
收银机操作说明 1、登陆说明 ........................................................................................................
。。1 收银机:让老板省心的发明来源 : 蝌蚪五线谱分享收藏 转发微博评论 打印标签:收银机POS机扫码支付代顿 (Dayton) 是美国俄亥...
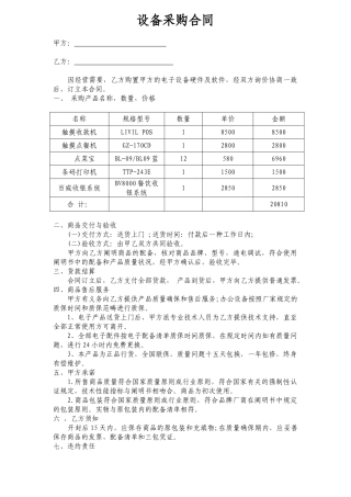
设备采购合同甲方:乙方:因经营需要,乙方购置甲方的电子设备硬件及软件,经双方询价协商一致后,订立本合同。一、采购产品名称,数量,价...
收银机常见故障一、收银机主要故障a)不亮:判定规则:通常在收银机各部分连接正常的情况下接通电源后,主机已经通电但是显示器显示为无信号...
收银机:让老板省心的发明来源:蝌蚪五线谱分享收藏转发微博评论打印标签:收银机POS机扫码支付代顿(Dayton)是美国俄亥俄州西南部的一座城市...
海信收银机键盘功能升级说明一、功能图:1、蓝色字体标识有字修改;2、红色部分标识为新增加功能;3、其它非海信机键盘请模仿此图功能即可...
收银机帐簿...........................................................................................................................
POS收银机的操作规程(一)打开收银机1.打开收银机(1)打开收银机的步骤1)开启电源.检查开关接触等情况,确认无误后开启电源开关,并检查其...
收银机帐簿...........................................................................................................................
收银机帐簿...........................................................................................................................
第1页共37页编号:时间:2021年x月x日书山有路勤为径,学海无涯苦作舟页码:第1页共37页简易超市收银机摘要:系统采用AT89C55WD单片机为核...
简易超市收银机摘要:系统采用AT89C55WD单片机为核心控制器,完成了简易超市收银机的各项功能要求。实现了通过4*4键盘输入商品信息等收银机...
收银机帐簿...........................................................................................................................

