世界是统一的物质世界剖析课件汇报人:11-21•物质世界的统一性•物质世界的构成要素•物质世界的层次结构•物质世界的演化发展•物质世界...
2013年普通高等学校招生全国各省市统一考试数学试卷与答案2013年普通高等学校招生全国统一考试(江西卷)理科数学解析与答案第一卷一、选择...
2013年普通高等学校招生全国各省市统一考试数学试卷与答案2013年普通高等学校招生全国统一考试(天津卷)理科数学解析与答案一.选择题:在每...
2013年普通高等学校招生全国各省市统一考试数学试卷与答案绝密★启用前2013年普通高等学校招生全国统一考试(上海秋季卷)数学(理科)解析...
2013年普通高等学校招生全国各省市统一考试数学试卷与答案2013年普通高等学校招生全国统一考试(贵州卷)数学(理科)试题答案及解析注意事项:...
•说出每个式子的意义×12×32×153451635思考:分数乘整数的意义分数乘整数的意义与整数乘法的意义相同,就是求几个相同加数的和的简便运...
四川省2015届高三12月阶段性统一考试数学文试题(扫描版)
河南省2011年高级中等学校招生统一考试模拟试卷物理注意事项:1、本试卷共6页,五大题,满分70分,考试时间60分钟;2、请用钢笔或圆珠笔直接...
云南省昆明市校际合作学校2018年中考物理统一考试试题(本试卷共4大题25小题,共7页。考试用时90分钟,满分100分,本试卷g=10N/kg)一、选...
江苏省泰州市2006年初中毕业、升学统一考试语文卷B(考试时间:150分钟满分:150分)第一部分选择题(共12分)请注意:考生必须将所选答案...
江苏省泰州市二○○七年初中毕业、升学统一考试化学试卷(考试时间:90分钟满分l00分)第二部分合计初计分人复计分人题号二四五六得分请注...
2006年江苏省常州市初中政治统一考试卷说明:1.考试形式为开卷书面考试。可查阅所带教材、资料,但不得相互讨论和互借资料。考试时间为100...
2013年普通高等学校招生全国各省市统一考试数学试卷与答案2013年普通高等学校招生全国统一考试(海南卷)数学(理科)试题答案及解析一、选择题...
北京石景山区2011年高三统一测试英语试题本试卷共150分。考试时长120分钟。考生务必将答案答在答题卡上,在试卷上作答无效。考试结束后,将...
2019年语文中考统一模拟试卷1一、语言积累与运用(20分)1.下列加点字注音完全正确的一项是()(2分)A.簇新(chù)阔绰(chuò)笔砚(y...
北京市丰台区2006年初三化学统一考试卷一第I卷(选择题共35分)可能用到的相对原子质量:H—1O—16C—12S—32Cl—35.5Mg—24Na—23Fe—56Cu...
北京市西城区2020届高三英语4月统一测试试题(含解析)本试卷共11页,120分。考试时长100分钟。考生务必将答案写在答题卡上,在试卷上作答...
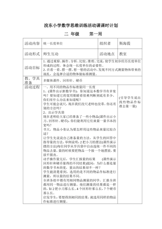
浣东小学数学思维训练活动课课时计划二年级第一周活动内容统一长度单位组织者斯海霞活动形式师生互动活动地点教室活动目标1.通过观察、操...
山东省潍坊市2006年高三英语统一考试卷本试卷分第I卷(选择题)和第II卷(非选择题)两部分。满分150分。考试时间为120分钟。第I卷(三部分...
贵州省桐梓县2016届九年级历史毕业生学业升学统一试题五、单项选择题(本大题共12道小题,每小题2分,共24分。请选出以下各题中最符合题意...

