电脑桌面
添加小米粒文库到电脑桌面
安装后可以在桌面快捷访问

2024年北京学生机器人智能大赛--工程挑战赛题库VIP专享VIP免费

2024年北京学生机器人智能大赛--工程挑战赛题库_第1页
1/4
2024年北京学生机器人智能大赛--工程挑战赛题库_第2页
2/4
2024年北京学生机器人智能大赛--工程挑战赛题库_第3页
3/4
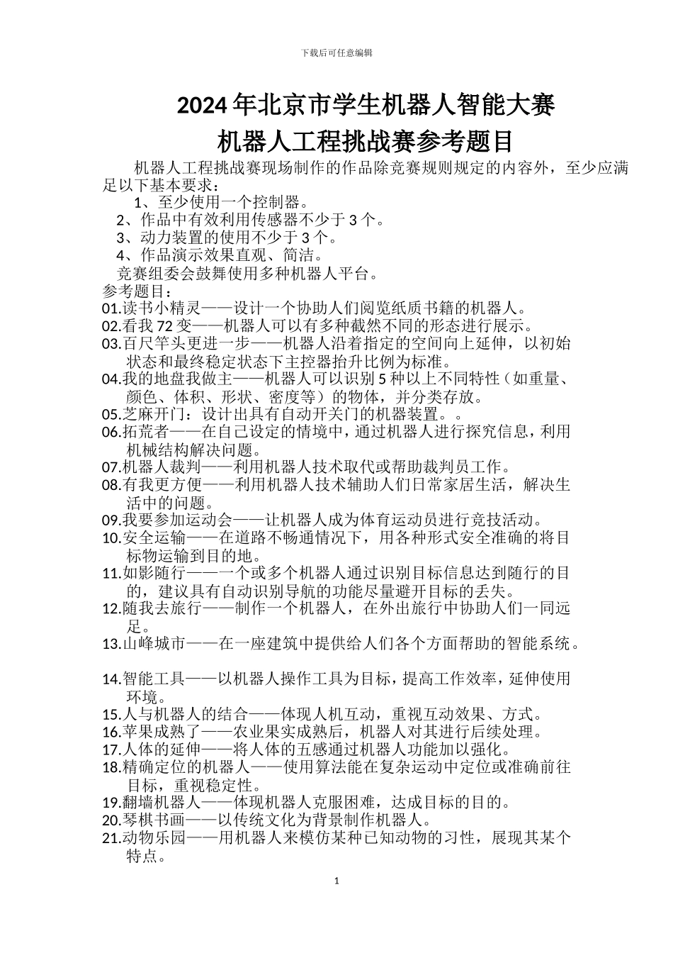
下载后可任意编辑2024 年北京市学生机器人智能大赛机器人工程挑战赛参考题目机器人工程挑战赛现场制作的作品除竞赛规则规定的内容外,至少应满足以下基本要求:1、至少使用一个控制器。 2、作品中有效利用传感器不少于 3 个。 3、动力装置的使用不少于 3 个。 4、作品演示效果直观、简洁。 竞赛组委会鼓舞使用多种机器人平台。参考题目:01.读书小精灵——设计一个协助人们阅览纸质书籍的机器人。02.看我 72 变——机器人可以有多种截然不同的形态进行展示。03.百尺竿头更进一步——机器人沿着指定的空间向上延伸,以初始状态和最终稳定状态下主控器抬升比例为标准。04.我的地盘我做主——机器人可以识别 5 种以上不同特性(如重量、颜色、体积、形状、密度等)的物体,并分类存放。05.芝麻开门:设计出具有自动开关门的机器装置。。06.拓荒者——在自己设定的情境中,通过机器人进行探究信息,利用机械结构解决问题。07.机器人裁判——利用机器人技术取代或帮助裁判员工作。08.有我更方便——利用机器人技术辅助人们日常家居生活,解决生活中的问题。09.我要参加运动会——让机器人成为体育运动员进行竞技活动。10.安全运输——在道路不畅通情况下,用各种形式安全准确的将目标物运输到目的地。11.如影随行——一个或多个机器人通过识别目标信息达到随行的目的,建议具有自动识别导航的功能尽量避开目标的丢失。12.随我去旅行——制作一个机器人,在外出旅行中协助人们一同远足。13.山峰城市——在一座建筑中提供给人们各个方面帮助的智能系统。 14.智能工具——以机器人操作工具为目标,提高工作效率,延伸使用环境。15.人与机器人的结合——体现人机互动,重视互动效果、方式。16.苹果成熟了——农业果实成熟后,机器人对其进行后续处理。17.人体的延伸——将人体的五感通过机器人功能加以强化。18.精确定位的机器人——使用算法能在复杂运动中定位或准确前往目标,重视稳定性。19.翻墙机器人——体现机器人克服困难,达成目标的目的。20.琴棋书画——以传统文化为背景制作机器人。21.动物乐园——用机器人来模仿某种已知动物的习性,展现其某个特点。1下载后可任意编辑22.动态平衡机器人——在整体运动的状态下自动调整或改变重心以达到整体平衡状态。23.清洁的座椅——公共环境中座椅的日常清理清洁。24.路口的管理——利用机器人的手段模拟解决人与车或者车与车的关系。25.时间机器——用机器人展示人与时间的关系。26.音乐律...

1、当您付费下载文档后,您只拥有了使用权限,并不意味着购买了版权,文档只能用于自身使用,不得用于其他商业用途(如 [转卖]进行直接盈利或[编辑后售卖]进行间接盈利)。
2、本站所有内容均由合作方或网友上传,本站不对文档的完整性、权威性及其观点立场正确性做任何保证或承诺!文档内容仅供研究参考,付费前请自行鉴别。
3、如文档内容存在违规,或者侵犯商业秘密、侵犯著作权等,请点击“违规举报”。

碎片内容

2024年北京学生机器人智能大赛--工程挑战赛题库

确认删除?
VIP
微信客服
  • 扫码咨询
会员Q群
  • 会员专属群点击这里加入QQ群
客服邮箱
回到顶部