电脑桌面
添加小米粒文库到电脑桌面
安装后可以在桌面快捷访问

工程紧急情况应急处理措施_secretVIP免费

工程紧急情况应急处理措施_secret_第1页
1/12
工程紧急情况应急处理措施_secret_第2页
2/12
工程紧急情况应急处理措施_secret_第3页
3/12
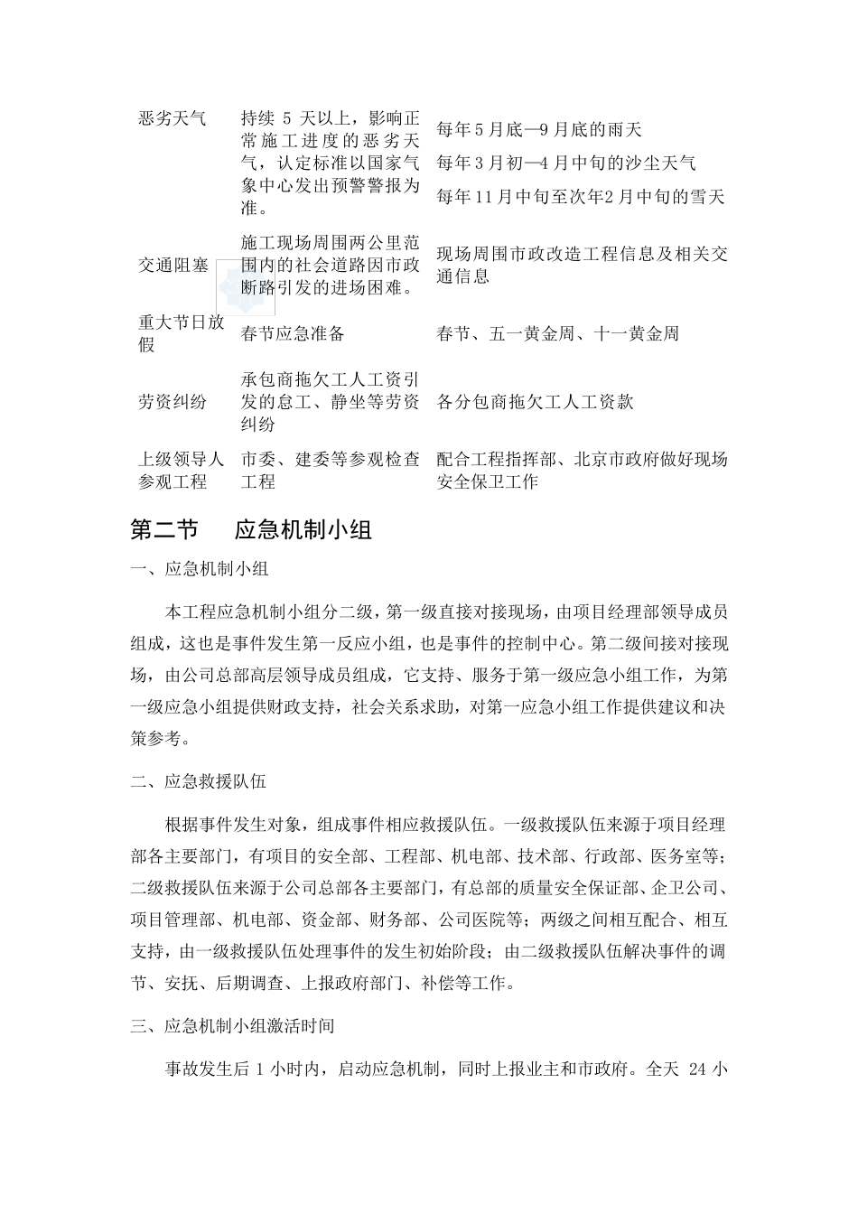
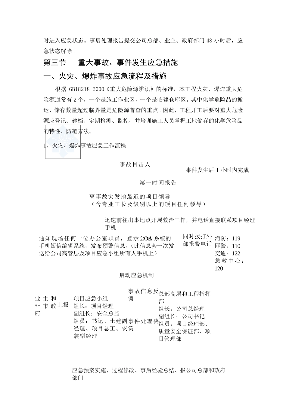
工程紧急情况应急处理措施 为及时有效地处理重大事件突发对工程正常施工秩序的影响,我公司从工程伊始,就建立以项目经理部领导班子为首、公司总部领导班子为辅、总部各部门支持配合的施工应急响应小组。在事故发生第一时间内启动应急机制,1 小时内上报北京市政府相关部门。保证做到:统一指挥、职责明确、信息畅通、反应迅速、处置果断,把事故损失降低到最低。 第一节 重大事件的辨识及监测 《安全措施》中已经对高空坠落、物体打击、触电、机械伤害、坍塌等常见安全事故进行了辨识和防护措施,因此,本工程重大事件辨识的范围包括以下10 项内容。 事件分类 事件辨识 重点监测 火灾、爆炸 临建或建筑物材 料 起 火爆炸 易 燃 易 爆液 体:汽 油 、柴 油 、油 漆 、稀料 、氧 气 、乙 炔 气 、天 然 气 可 ( 易 ) 燃 物:木 材 、建筑垃 圾 、冬 季施工保温 材 料 化 学 品 :硫 酸 、硝 酸 、盐 酸 、磷 酸 、氢氧 化 钠 、氢 氧 化 钾 作 业 点和场 所 :现 场 电气 焊 作 业 、木 工棚 、装 饰 作 业 点、防水 作 业 面 、仓 库 、油 库 、施工现 场 配电室 、食 堂 传 染 性 疾 病 SARS、疟 疾 、禽 流 感 、霍 乱 、登 革 热 、鼠 疫 等流 行性 强 、致 命 性 强 疾病 施工人 员 身 体状 况 食 堂 餐 饮 卫 生状 况 办 公室 和工人 临时休 息区 卫 生状 况 资 金 短 缺 工程资 金 短 缺 、投 资 不到位 业 主 付 款 情 况 物资 短 缺 或设 备 供 货 不及时 国 家 调 控 物资 紧 俏 短 缺或大宗 材 料 设 备 供 货 延时 钢 筋 、水 泥 、型 钢 、膜 材 料 、进口 机电设 备 、泳 池 设 备 等 重大交 通事故 重大班车 事故、货 物运输 车 辆 事故 汽 车 保养 驾 驶 员 安全培 训 恶劣天气 持续5 天以上,影响正常施工进度的恶劣天气,认定标准以国家气象中心发出预警警报为准。 每年5 月底—9 月底的雨天 每年3 月初—4 月中旬的沙尘天气 每年11 月中旬至次年2 月中旬的雪天 交通阻塞 施工现场周围两公里范围内的社会道路因市政断路引发的进场困难。 现场周围市政改造工程信息及相关交通信息 重大节日放假 春节应急准备 春节、五一黄金周、十一黄金周 劳资纠纷 承包商拖欠工人工资引发的怠工...

1、当您付费下载文档后,您只拥有了使用权限,并不意味着购买了版权,文档只能用于自身使用,不得用于其他商业用途(如 [转卖]进行直接盈利或[编辑后售卖]进行间接盈利)。
2、本站所有内容均由合作方或网友上传,本站不对文档的完整性、权威性及其观点立场正确性做任何保证或承诺!文档内容仅供研究参考,付费前请自行鉴别。
3、如文档内容存在违规,或者侵犯商业秘密、侵犯著作权等,请点击“违规举报”。

碎片内容

工程紧急情况应急处理措施_secret

您可能关注的文档

确认删除?
VIP
微信客服
  • 扫码咨询
会员Q群
  • 会员专属群点击这里加入QQ群
客服邮箱
回到顶部