电脑桌面
添加小米粒文库到电脑桌面
安装后可以在桌面快捷访问

中山市劳动合同范本-VIP免费

中山市劳动合同范本-_第1页
1/4
中山市劳动合同范本-_第2页
2/4
中山市劳动合同范本-_第3页
3/4
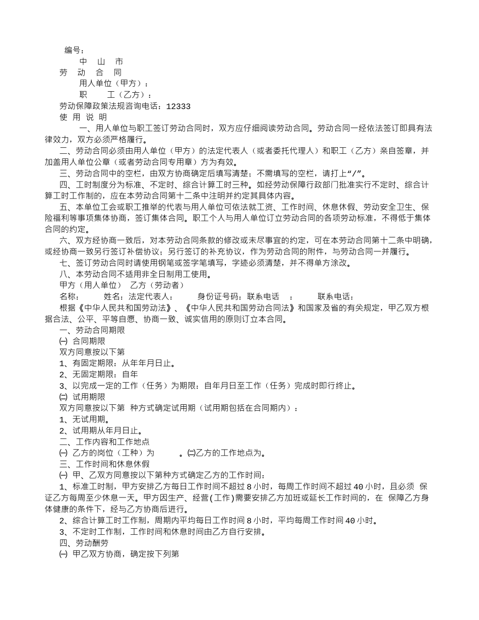
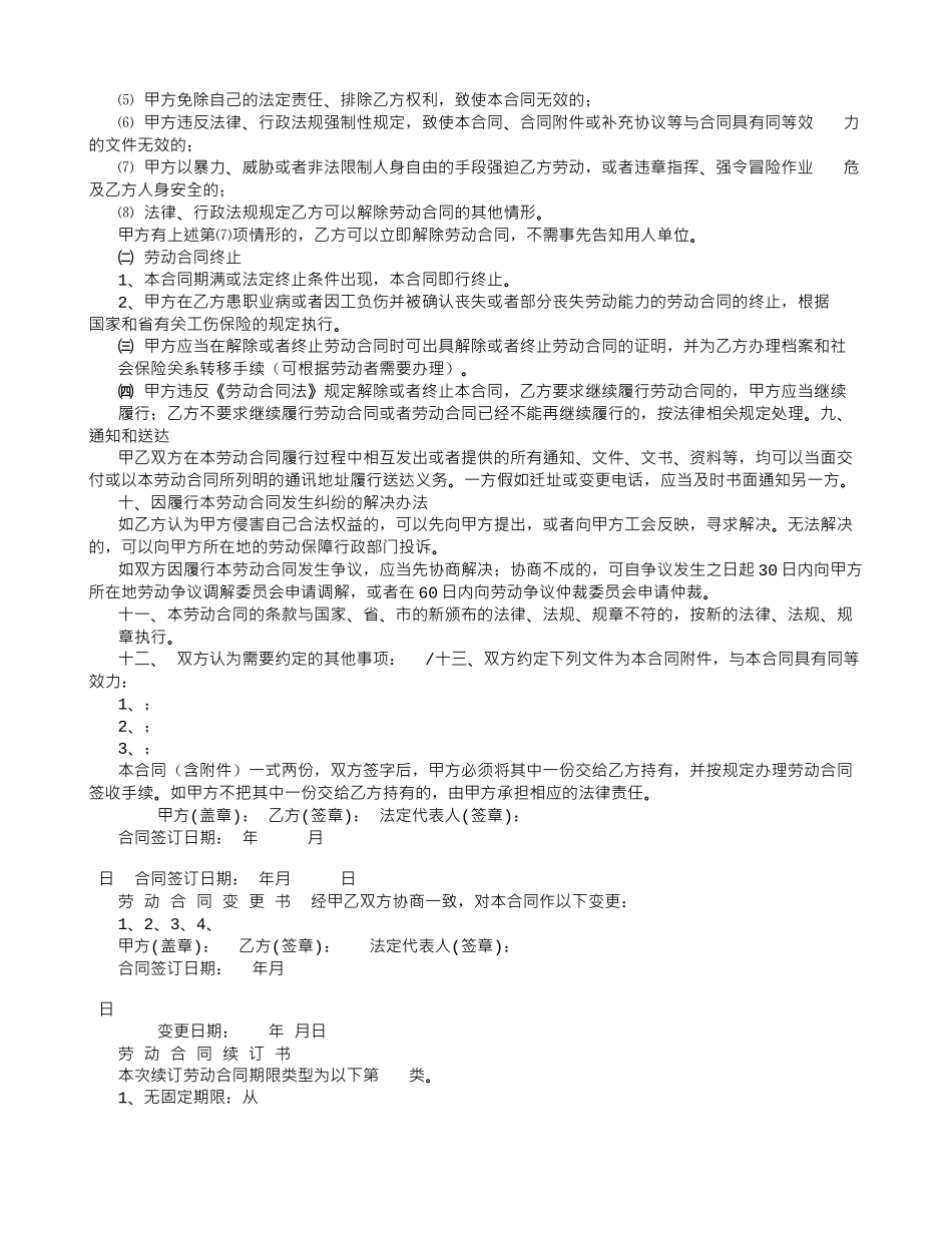
编号:中 山 市劳 动 合 同用人单位(甲方):职 工(乙方):劳动保障政策法规咨询电话:12333使 用 说 明一、用人单位与职工签订劳动合同时,双方应仔细阅读劳动合同。劳动合同一经依法签订即具有法律效力,双方必须严格履行。二、劳动合同必须由用人单位(甲方)的法定代表人(或者委托代理人)和职工(乙方)亲自签章,并加盖用人单位公章(或者劳动合同专用章)方为有效。三、劳动合同中的空栏,由双方协商确定后填写清楚;不需填写的空栏,请打上“/”。四、工时制度分为标准、不定时、综合计算工时三种。如经劳动保障行政部门批准实行不定时、综合计算工时工作制的,应在本劳动合同第十二条中注明并约定其具体内容。五、本单位工会或职工推举的代表与用人单位可依法就工资、工作时间、休息休假、劳动安全卫生、保险福利等事项集体协商,签订集体合同。职工个人与用人单位订立劳动合同的各项劳动标准,不得低于集体合同的约定。六、双方经协商一致后,对本劳动合同条款的修改或未尽事宜的约定,可在本劳动合同第十二条中明确,或经协商一致另行签订补偿协议;另行签订的补充协议,作为劳动合同的附件,与劳动合同一并履行。七、签订劳动合同时请使用钢笔或签字笔填写,字迹必须清楚,并不得单方涂改。八、本劳动合同不适用非全日制用工使用。甲方(用人单位 ) 乙方(劳动者)名称 :姓名:法定代表人 :身份证号码:联系电话 :联系电话:根据《中华人民共和国劳动法》、《中华人民共和国劳动合同法》和国家及省的有关规定,甲乙双方根据合法、公平、平等自愿、协商一致、诚实信用的原则订立本合同。一、劳动合同期限㈠ 合同期限双方同意按以下第1、有固定期限:从年年月日止。2、无固定期限:自年3、以完成一定的工作(任务)为期限:自年月日至工作(任务)完成时即行终止。㈡ 试用期限双方同意按以下第 种方式确定试用期(试用期包括在合同期内):1、无试用期。2、试用期从年月日止。二、工作内容和工作地点㈠ 乙方的岗位(工种)为 。㈡乙方的工作地点为。三、工作时间和休息休假㈠ 甲、乙双方同意按以下第种方式确定乙方的工作时间:1、标准工时制,甲方安排乙方每日工作时间不超过 8 小时,每周工作时间不超过 40 小时,且必须 保证乙方每周至少休息一天。甲方因生产、经营(工作)需要安排乙方加班或延长工作时间的,在 保障乙方身体健康的条件下,经与乙方协商后进行。2、综合计算工时工作制,周期内平均...

1、当您付费下载文档后,您只拥有了使用权限,并不意味着购买了版权,文档只能用于自身使用,不得用于其他商业用途(如 [转卖]进行直接盈利或[编辑后售卖]进行间接盈利)。
2、本站所有内容均由合作方或网友上传,本站不对文档的完整性、权威性及其观点立场正确性做任何保证或承诺!文档内容仅供研究参考,付费前请自行鉴别。
3、如文档内容存在违规,或者侵犯商业秘密、侵犯著作权等,请点击“违规举报”。

碎片内容

中山市劳动合同范本-

您可能关注的文档

一帆文传+ 关注
实名认证
内容提供者

欢迎光临店铺,各类公文供您挑选。

确认删除?
VIP
微信客服
  • 扫码咨询
会员Q群
  • 会员专属群点击这里加入QQ群
客服邮箱
回到顶部