电脑桌面
添加小米粒文库到电脑桌面
安装后可以在桌面快捷访问

二手车销售团队薪酬激励方案VIP免费

二手车销售团队薪酬激励方案_第1页
1/6
二手车销售团队薪酬激励方案_第2页
2/6
二手车销售团队薪酬激励方案_第3页
3/6
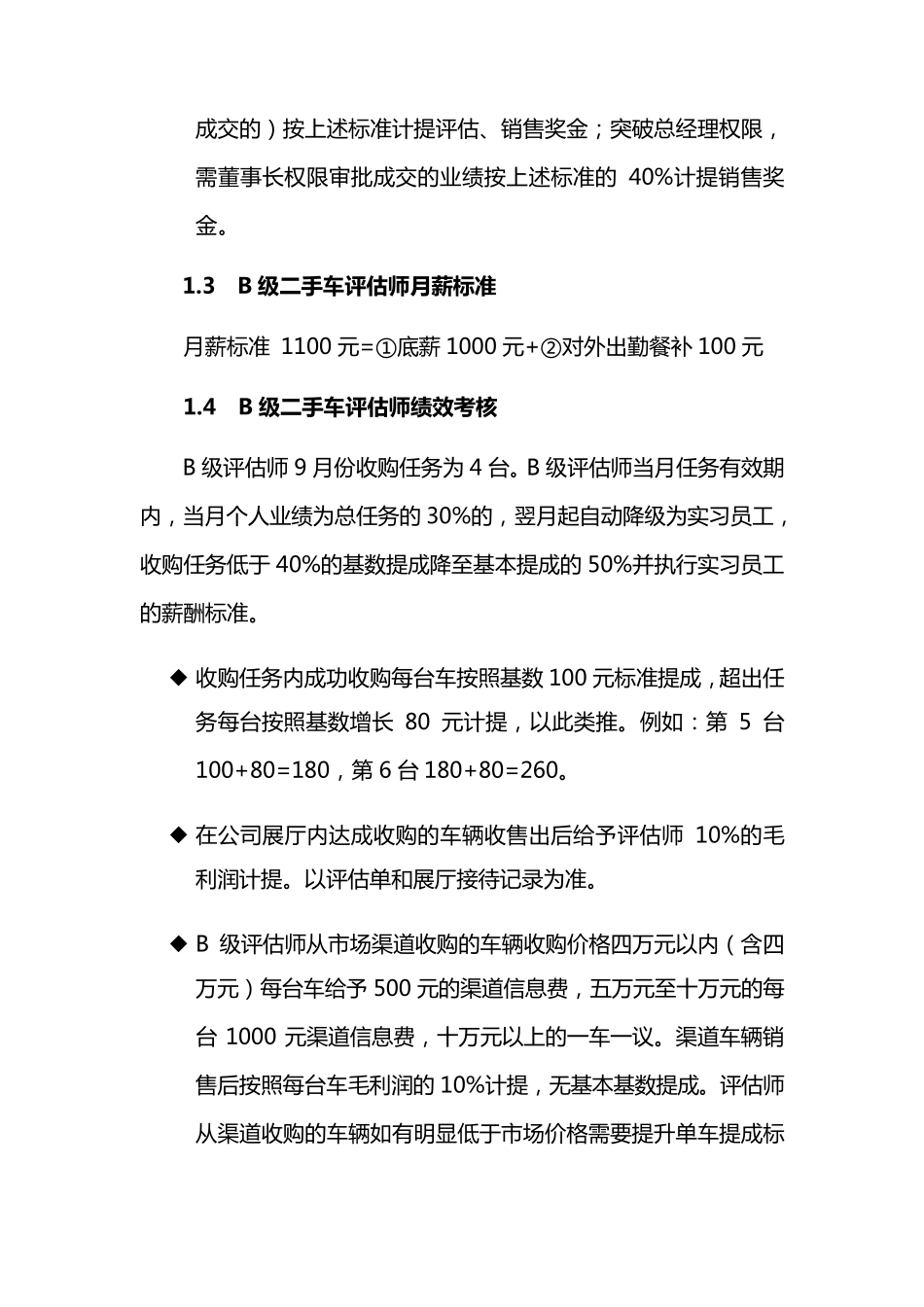
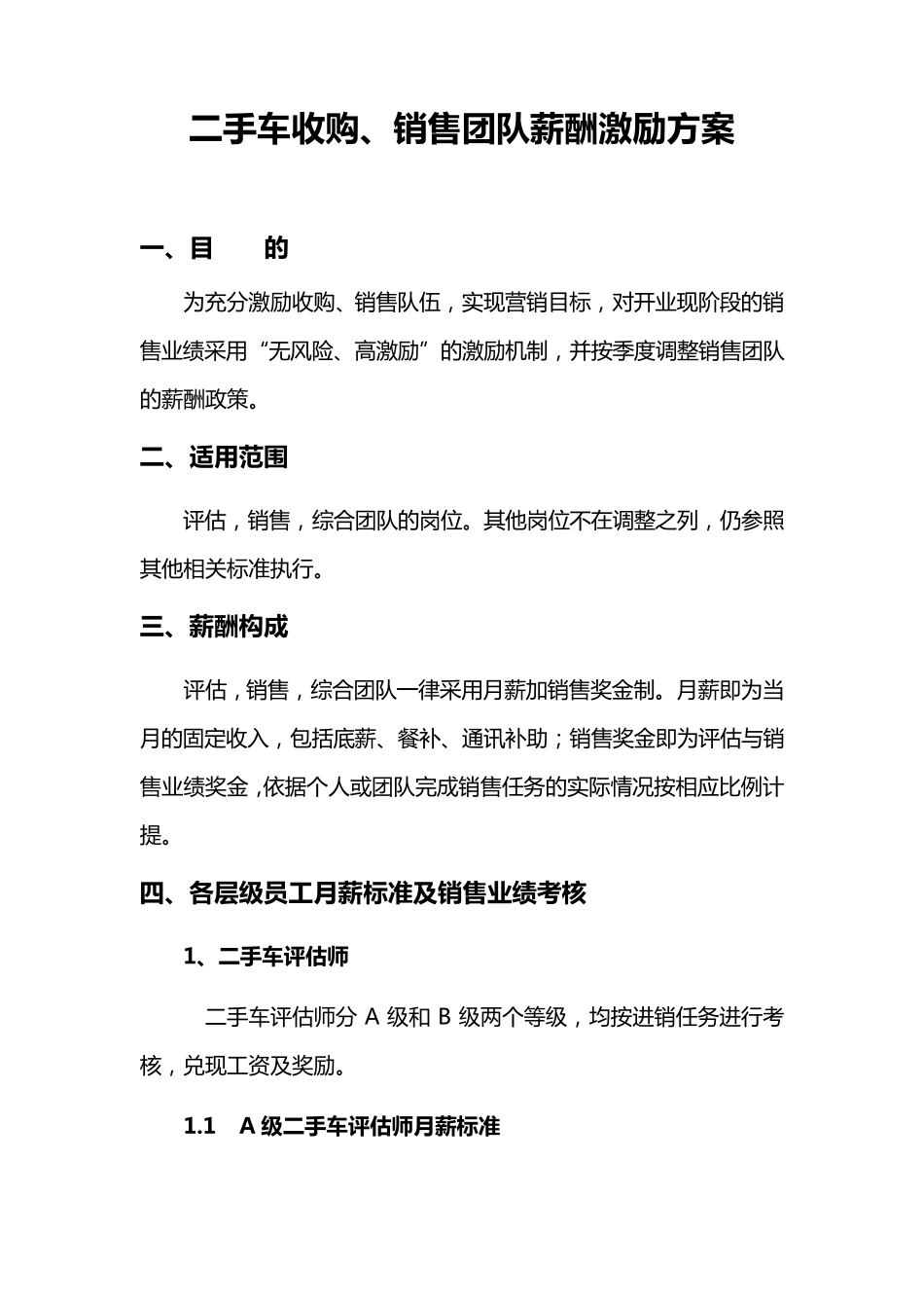
二 手 车 收 购 、销售团队薪酬激励方案 一、目 的 为 充 分 激 励 收 购 、 销 售 队 伍 , 实 现 营 销 目 标 , 对 开 业 现 阶 段 的 销售 业 绩 采 用 “无风险、 高激 励 ”的 激 励 机制, 并按季度调整销 售 团队的 薪酬政策。 二 、适用范围 评估, 销 售 , 综合团队 的 岗位。其他岗位不在调整之列, 仍参照其他相关标 准执行。 三、薪酬构成 评估, 销 售 , 综合团队 一律采 用 月薪加销 售 奖金制。月薪即为 当月的 固定收 入, 包括底薪、 餐补、 通讯补助;销 售 奖金即为 评估与销售 业 绩 奖金, 依据个人或团队 完成销 售 任务的 实 际情况按相应比例计提。 四、各层级员工月薪标准及销售业绩考核 1、二 手 车 评估师 二手车评估师分A 级和 B 级两个等级, 均按进销 任务进行考核, 兑现 工资及奖励 。 1.1 A 级二 手 车 评估师月薪标准 月 薪 标 准 1500 元 =①底薪1200 元 +②对外出勤餐补 200+③通讯补贴 100 元 。 1.2 A 级 二手车评估师绩效考核 ◆ A 级评估师 9 月 份收购任务为 8 台。A 级评估师当月 任务有效期内,当月 个人业绩为总任务的 30%的,翌月 起自动降级为 B级评估师,收购任务低于 40%的基数所有提成降至基本提成的60%并执行 B 级评估师的薪 酬标 准 。 ◆ 收购任务内成功收购每台车按照基数 200 元 标 准 提成,超出任务每台按照基数增长 100 元 计提,以此类推。例如:第 8 台200+100=300,第九台 300+100=400。 ◆ 在公司展厅内达成收购的车辆收售出后给予评估师 10%的毛利润计提。以评估单和展厅接待记录为准 。 ◆ A 级评估师从市场渠道收购的车辆收购价格四万元 以内(含四万元 )每台车给予 500 元 的渠道信息费,四万元 至十万元 的每台 1000 元 渠道信息费,十万元 以上的一车一议。渠道车辆销售后按照每台车毛利润的 10%计提,无基本基数提成。评估师从渠道收购的车辆如有明显低于市场价格需要提升单车提成标准 的可向总经理申请销售提成点数,一车一议。渠道车辆必须有完整的渠道方信息记录并经领导审批。 ◆ A 级评估师正常产生的收购、销售业绩(在总经理审批权限内 成 交 的 ) 按 上 述 标 准 计 提 评 估 、 销 售 奖 金 ; 突 破 总 经 理 权 限 ,需 董 事 长...

1、当您付费下载文档后,您只拥有了使用权限,并不意味着购买了版权,文档只能用于自身使用,不得用于其他商业用途(如 [转卖]进行直接盈利或[编辑后售卖]进行间接盈利)。
2、本站所有内容均由合作方或网友上传,本站不对文档的完整性、权威性及其观点立场正确性做任何保证或承诺!文档内容仅供研究参考,付费前请自行鉴别。
3、如文档内容存在违规,或者侵犯商业秘密、侵犯著作权等,请点击“违规举报”。

碎片内容

二手车销售团队薪酬激励方案

您可能关注的文档

确认删除?
VIP
微信客服
  • 扫码咨询
会员Q群
  • 会员专属群点击这里加入QQ群
客服邮箱
回到顶部