电脑桌面
添加小米粒文库到电脑桌面
安装后可以在桌面快捷访问

初三数学圆的基础练习VIP专享VIP免费

初三数学圆的基础练习_第1页
1/11
初三数学圆的基础练习_第2页
2/11
初三数学圆的基础练习_第3页
3/11
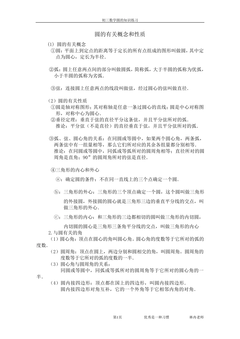
初三数学圆的知识练习 第1 页 优秀是一种习惯 林冉老师 圆的有关概念和性质 (1) 圆的有关概念 ①圆:平面上到定点的距离等于定长的所有点组成的图形叫做圆,其中定点为圆心,定长为半径. ②弧:圆上任意两点间的部分叫做圆弧,简称弧,大于半圆的弧称为优弧,小于半圆的弧称为劣弧. ③弦:连接圆上任意两点的线段叫做弦,经过圆心的弦叫做直径. (2)圆的有关性质 ①圆是轴对称图形;其对称轴是任意一条过圆心的直线;圆是中心对称图形,对称中心为圆心. ②垂径定理:垂直于弦的直径平分这条弦,并且平分弦所对的弧. 推论:平分弦(不是直径)的直径垂直于弦,并且平分弦所对的弧. ③弧、弦、圆心角的关系:在同圆或等圆中,如果两个圆心角,两条弧,两条弦中有一组量相等,那么它们所对应的其余各组量都分别相等. 推论:在同圆或等圆中,同弧或等弧所对的圆周角相等;直径所对的圆周角是直角;90”的圆周角所对的弦是直径. ④三角形的内心和外心 ⓐ:确定圆的条件:不在同一直线上的三个点确定一个圆. ⓑ:三角形的外心:三角形的三个顶点确定一个圆,这个圆叫做三角形的外接圆,外接圆的圆心就是三角形三边的垂直平分线的交点,叫做三角形的外心. ⓒ:三角形的内心:和三角形的三边都相切的圆叫做三角形的内切圆,内切圆的圆心是三角形三条角平分线的交点,叫做三角形的内心 2.与圆有关的角 (1)圆心角:顶点在圆心的角叫圆心角。圆心角的度数等于它所对的弧的度数. (2)圆周角:顶点在圆上,两边分别和圆相交的角,叫圆周角。圆周角的度数等于它所对的弧的度数的一半. (3)圆心角与圆周角的关系: 同圆或等圆中,同弧或等弧所对的圆周角等于它所对的圆心角的一半. (4)圆内接四边形:顶点都在国上的四边形,叫圆内接四边形. 圆内接四边形对角互补,它的一个外角等于它相邻内角的对角. 初三数学圆的知识练习 第2 页 优秀是一种习惯 林冉老师 知识点复习: 1 .在同圆或等圆中,如果在两条弦、两条弧、两个圆心角中有_ _ _ _ _ 组量相等,那么它们所对应的其余各组量都分别相等。 2 . 垂径定理:垂直于弦的直径_ _ _ _ _ _ _ _ _ _ _ _ _ 这条弦,并且平分弦所对的两条_ _ _ _ _ _ _。 3 . 垂径定理的逆定理:平分弦(不是_ _ _ _ _ _ _ _ _ _ )的直径_ _ _ _ _ _ _ _ _ _ 这条弦,并且平分弦所对的两条_ _ _ 4 . 圆周角与圆心角...

1、当您付费下载文档后,您只拥有了使用权限,并不意味着购买了版权,文档只能用于自身使用,不得用于其他商业用途(如 [转卖]进行直接盈利或[编辑后售卖]进行间接盈利)。
2、本站所有内容均由合作方或网友上传,本站不对文档的完整性、权威性及其观点立场正确性做任何保证或承诺!文档内容仅供研究参考,付费前请自行鉴别。
3、如文档内容存在违规,或者侵犯商业秘密、侵犯著作权等,请点击“违规举报”。

碎片内容

初三数学圆的基础练习

确认删除?
VIP
微信客服
  • 扫码咨询
会员Q群
  • 会员专属群点击这里加入QQ群
客服邮箱
回到顶部