电脑桌面
添加小米粒文库到电脑桌面
安装后可以在桌面快捷访问

各岗位质量职责VIP免费

各岗位质量职责_第1页
1/5
各岗位质量职责_第2页
2/5
各岗位质量职责_第3页
3/5
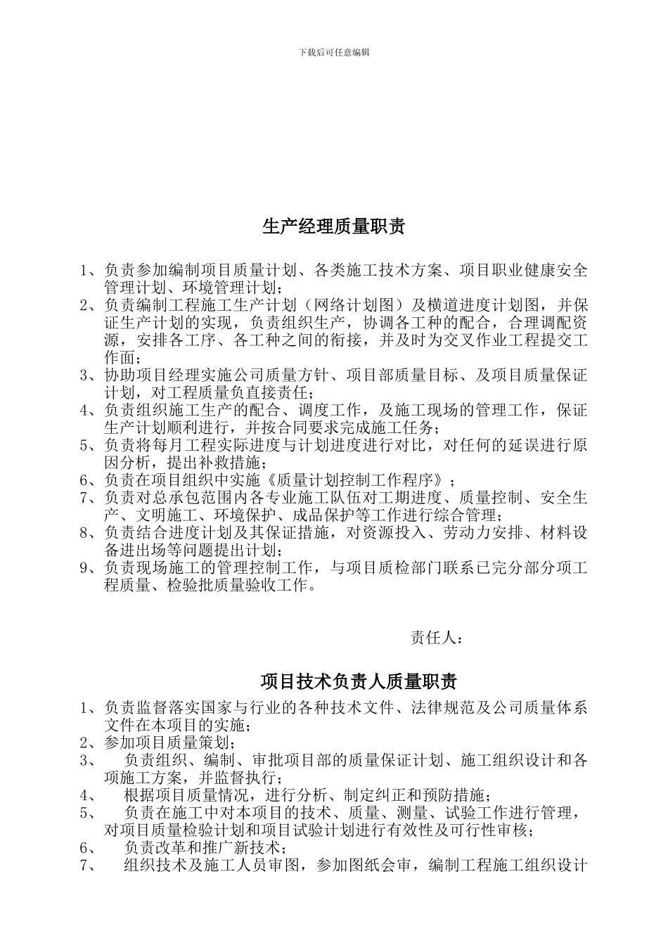
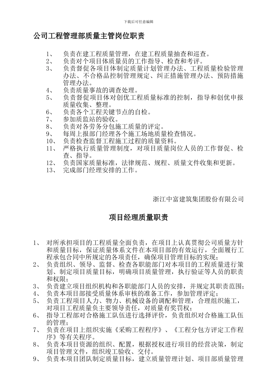
下载后可任意编辑公司工程管理部质量主管岗位职责1、负责在建工程质量管理,在建工程质量抽查和巡查。2、负责对个项目体质量员的工作指导、检查和考评。3、负责督促各项目体制定质量计划管理办法、工程质量检验管理办法、不合格品控制管理规定、纠正措施管理办法、预防措施管理办法。4、负责质量事故的调查处理。5、负责督促项目体对创优工程质量标准的控制,指导和创优申报质量收集、整理。6、负责各个工程关键节点的自检。7、参加质监站的验收。8、负责对各劳务分包施工质量的评定。9、每周上报部门经理各个施工场地质量检查情况。10、 负责检查监督工程施工过程的质量资料。11、 严格执行质量管理制度,对项目质量岗位人员的工作督促、检查、指导。12、 负责国家质量标准,法律规范、规程、质量文件收集和更新。13、 完成部门经理安排的工作。浙江中富建筑集团股份有限公司项目经理质量职责1、 对所承担项目的工程质量全面负责,在项目上认真贯彻公司质量方针和质量目标,保证质量体系文件在本项目部的有效运行,全面履行工程承包合同中所规定的各项责任,确保项目管理目标的实现;2、 负责组织、领导、监督、检查各职能部门对本项目的工程质量进行策划、制定项目质量目标,明确项目质量管理,执行验证等人员的职责和权限;3、 负责建立项目组织机构和各职能部门人员的安排,并规定其职责范围;4、 负责本项目部接受质量体系审核的准备工作,参加管理评定;5、 负责工程项目人力、物力、机械设备的调配和管理,合理组织施工,对项目工程质量负主要领导责任,对质量有奖罚权;6、 指导工程部对合格施工队伍进行选择评价,负责组织对合格施工队伍的管理;7、 负责在项目上组织实施《采购工程程序》、《工程分包方评定工作程序》等有关程序。8、 负责本项目资源的组织、配置,根据授权进行项目的经营决策,制定项目管理文件,组织竣工验收、交付。9、 负责本项目团队制定质量目标,建立质量管理计划、项目部质量管理下载后可任意编辑体系建立。责任人:质量检查员质量职责1、 协助项目经理实施公司质量方针、项目部质量目标、及项目质量保证计划,参加组织工程质量策划,对工程质量负直接责任,在工程质量管理方面直接对项目经理负责;2、 贯彻执行国家及地方的有关工程施工法律规范、工艺规程、质量标准,严格执行国家施工质量验收统一标准,确保项目阶段质量目标和总体质量目标的实现;3、 领导项目部建立质量管理保证体系,主持...

1、当您付费下载文档后,您只拥有了使用权限,并不意味着购买了版权,文档只能用于自身使用,不得用于其他商业用途(如 [转卖]进行直接盈利或[编辑后售卖]进行间接盈利)。
2、本站所有内容均由合作方或网友上传,本站不对文档的完整性、权威性及其观点立场正确性做任何保证或承诺!文档内容仅供研究参考,付费前请自行鉴别。
3、如文档内容存在违规,或者侵犯商业秘密、侵犯著作权等,请点击“违规举报”。

碎片内容

各岗位质量职责

确认删除?
VIP
微信客服
  • 扫码咨询
会员Q群
  • 会员专属群点击这里加入QQ群
客服邮箱
回到顶部