电脑桌面
添加小米粒文库到电脑桌面
安装后可以在桌面快捷访问

初中数学复习资料VIP免费

初中数学复习资料_第1页
1/6
初中数学复习资料_第2页
2/6
初中数学复习资料_第3页
3/6
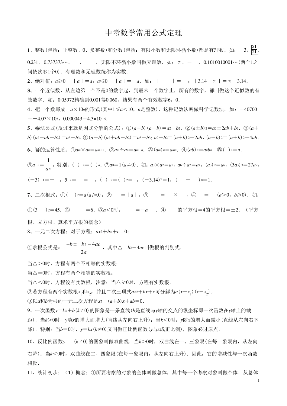
1 中考数学常用公式定理 1 、整数(包括:正整数、0、负整数)和分数(包括:有限小数和无限环循小数)都是有理数.如:-3,,0.231,0.737373…,,.无限不环循小数叫做无理数.如:π,-,0.1010010001…(两个1之间依次多1个0).有理数和无理数统称为实数. 2 、绝对值:a≥0丨a丨=a;a≤0丨a丨=-a.如:丨-丨=;丨3.14-π丨=π-3.14. 3 、一个近似数,从左边笫一个不是0的数字起,到最末一个数字止,所有的数字,都叫做这个近似数的有效数字.如:0.05972精确到0.001得0.060,结果有两个有效数字6,0. 4 、把一个数写成±a×10n的形式(其中1≤a<10,n是整数),这种记数法叫做科学记数法.如:-40700=-4.07×105,0.000043=4.3×10-5. 5 、乘法公式(反过来就是因式分解的公式):①(a+b)(a-b)=a2-b2.②(a±b)2=a2±2ab+b2.③(a+b)(a2-ab+b2)=a3+b3.④(a-b)(a2+ab+b2)=a3-b3;a2+b2=(a+b)2-2ab,(a-b)2=(a+b)2-4ab. 6 、幂的运算性质:①am×an=am+n.②am÷an=am-n.③(am)n=amn.④(ab)n=anbn.⑤( )n=n. ⑥a-n=1na ,特别:( )-n=( )n.⑦a0=1(a≠0).如:a3×a2=a5,a6÷a2=a4,(a3)2=a6,(3a3)3=27a9,(-3)-1=-,5-2==,( )-2=( )2=,(-3.14)º=1,(-)0=1. 7 、二次根式:①()2=a(a≥0),②=丨a丨,③=×,④=(a>0,b≥0).如:①(3)2=45.②=6.③a<0时,=-a.④的平方根=4的平方根=±2.(平方根、立方根、算术平方根的概念) 8、一元二次方程:对于方程:ax2+bx+c=0: ①求根公式是x=242bbaca ,其中△=b2-4ac叫做根的判别式. 当△>0时,方程有两个不相等的实数根; 当△=0时,方程有两个相等的实数根; 当△<0时,方程没有实数根.注意:当△≥0时,方程有实数根. ②若方程有两个实数根x1和x2,并且二次三项式ax2+bx+c可分解为a(x-x1)(x-x2). ③以a和b为根的一元二次方程是x2-(a+b)x+ab=0. 9、一次函数y=kx+b(k≠0)的图象是一条直线(b是直线与y轴的交点的纵坐标即一次函数在y轴上的截距).当k>0时,y随x的增大而增大(直线从左向右上升);当k<0时,y随x的增大而减小(直线从左向右下降).特别:当b=0时,y=kx(k≠0)又叫做正比例函数(y与x成正比例),图象必过原点. 10、反比例函数y=(k≠0)的图象叫做双曲线.当k>0时,双曲线在一、三象限(在每一象限内,从左向右降);当k<0...

1、当您付费下载文档后,您只拥有了使用权限,并不意味着购买了版权,文档只能用于自身使用,不得用于其他商业用途(如 [转卖]进行直接盈利或[编辑后售卖]进行间接盈利)。
2、本站所有内容均由合作方或网友上传,本站不对文档的完整性、权威性及其观点立场正确性做任何保证或承诺!文档内容仅供研究参考,付费前请自行鉴别。
3、如文档内容存在违规,或者侵犯商业秘密、侵犯著作权等,请点击“违规举报”。

碎片内容

初中数学复习资料

确认删除?
VIP
微信客服
  • 扫码咨询
会员Q群
  • 会员专属群点击这里加入QQ群
客服邮箱
回到顶部