电脑桌面
添加小米粒文库到电脑桌面
安装后可以在桌面快捷访问

2025年生化池运行指导书VIP免费

2025年生化池运行指导书_第1页
1/2
2025年生化池运行指导书_第2页
2/2
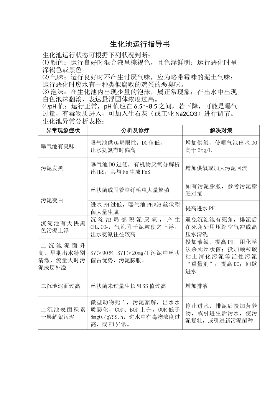
生化池运行指导书生化池运行状态可根据下列状况判断:⑴ 颜色:运行良好时混合液呈棕褐色,且色泽鲜明;运行恶化时呈深褐色或黑色。⑵ 气味:运行良好时不产生讨厌气味,应为略带霉味的泥土气味;运行恶化时废水有一种类似腐败的鸡蛋的恶臭味。⑶ 泡沫:在生化池内出现少量的泡沫,属正常现象;在出水中出现白色泡沫翻滚,表达悬浮固体浓度过高。⑷pH 值:运行正常,pH 值应在 6.5~8.5 之间,若下降,可能是曝气过量,有毒物质进入,可加入生石灰(或工业 Na2CO3)进行调节。生化池异常分析表格:异常现象症状分析及诊疗解决对策曝气池有臭味曝气池供 O2局限性,DO 值低,出水氨氮有时偏高增加供氧,使曝气池出水 DO高于 2mg/L污泥发黑曝气池 DO 过低,有机物厌氧分解析出 H2S,其与 Fe 生成 FeS增加供氧或加大污泥回流污泥变白丝状菌或固着型纤毛虫大量繁殖如有污泥膨胀,参考污泥膨胀对策进水 PH 过低,曝气池 PH≤6 丝状型菌大量生成提高进水 PH沉 淀 池 有 大 快 黑色污泥上浮沉 淀 池 局 部 积 泥 厌 氧 , 产 生CH4.CO2,气泡附于泥粒使之上浮,出水氨氮往往较高避免沉淀池有死角,排泥后在死角处用压缩空气冲或高压水清洗二 沉 池 泥 面 升高,早期出水特别清澈,流量大时污泥成层外溢SV>90% SVI>20mg/l 污泥中丝状菌占优势,污泥膨胀。投加液氯,提高 PH,用化学法杀死丝状菌;投加颗粒碳粘 土 消 化 污 泥 等 活 性 污 泥“重量剂”;提高 DO;间歇进水二沉池泥面过高丝状菌未过量生长 MLSS 值过高增加排液二 沉 池 表 面 积 累一层解絮污泥微型动物死亡,污泥絮解,出水水质恶化,COD、BOD 上升,OUR 低于8mgO2/gVSS.h,进水中有毒物浓度过高,或 PH 异常。停止进水,排泥后投加营养物,或引进生活污水,使污泥复壮,或引进新污泥菌种二 沉 池 有 细 小 污泥不停外漂污 泥 缺 少 营 养 , 使 之 瘦 小 OUR <8mgO2/gVSS.h;进水中氨氮浓度高,C/N 比不适宜;池温超出 40˚ C;翼轮转速过高使絮粒破碎。投加营养物或引进高浓度 BOD水,使 F/M>0.1,停开一种曝气池。二 沉 池 上 清 液 混浊,出水水质差OUR > 20mgO2/gVSS.h 污 泥 负 荷 过高,有机物氧化不完全减少进水流量,减少排泥曝 气 池 表 面 出 现浮 渣 似 厚 粥 覆 盖于表面浮渣中见诺卡氏菌或纤发菌过量生长,或进水中洗涤剂过量去除浮渣,避免...

1、当您付费下载文档后,您只拥有了使用权限,并不意味着购买了版权,文档只能用于自身使用,不得用于其他商业用途(如 [转卖]进行直接盈利或[编辑后售卖]进行间接盈利)。
2、本站所有内容均由合作方或网友上传,本站不对文档的完整性、权威性及其观点立场正确性做任何保证或承诺!文档内容仅供研究参考,付费前请自行鉴别。
3、如文档内容存在违规,或者侵犯商业秘密、侵犯著作权等,请点击“违规举报”。

碎片内容

2025年生化池运行指导书

您可能关注的文档

确认删除?
VIP
微信客服
  • 扫码咨询
会员Q群
  • 会员专属群点击这里加入QQ群
客服邮箱
回到顶部