电脑桌面
添加小米粒文库到电脑桌面
安装后可以在桌面快捷访问

安全标准化知识考试试题01.VIP专享VIP免费

安全标准化知识考试试题01._第1页
1/4
安全标准化知识考试试题01._第2页
2/4
安全标准化知识考试试题01._第3页
3/4
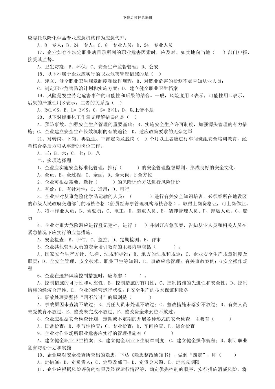
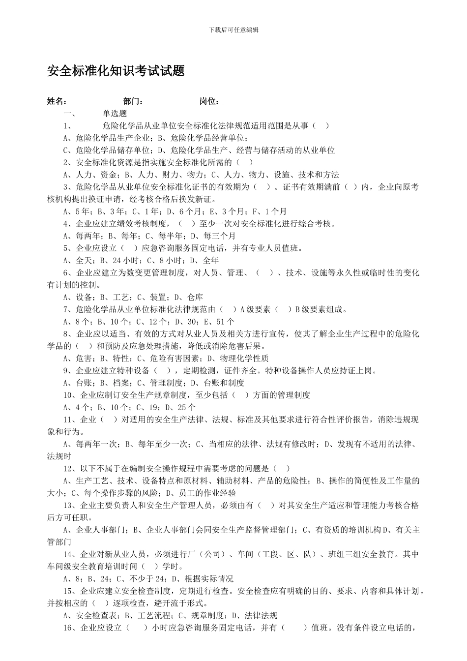
下载后可任意编辑安全标准化知识考试试题姓名: 部门: 岗位: 一、单选题1、危险化学品从业单位安全标准化法律规范适用范围是从事( )A、危险化学品生产企业;B、危险化学品经营单位;C、危险化学品储存单位;D、危险化学品生产、经营与储存活动的从业单位2、安全标准化资源是指实施安全标准化所需的( )A、人力、资金;B、人力、财力、物力;C、人力、物力、设施、技术和方法3、危险化学品从业单位安全标准化证书的有效期为( )。证书有效期满前( )内,企业向原考核机构提出换证申请,经考核合格后换发新证。A、5 年;B、3 年;C、1 年;D、6 个月;E、3 个月;F、1 个月4、企业应建立绩效考核制度,( )至少一次对安全标准化进行综合考核。A、每两年;B、每年;C、每半年;D、每三个月5、企业应设立( )应急咨询服务固定电话,并有专业人员值班。A、全天;B、24 小时;C、8 小时;D、全年6、企业应建立为数变更管理制度,对人员、管理、( )、技术、设施等永久性或临时性的变化有计划的控制。A、设备;B、工艺;C、装置;D、仓库7、危险化学品从业单位标准化法律规范由( )A 级要素( )B 级要素组成。A、8 个;B、10 个;C、12 个;D、30;E、51 个8、企业应以适当、有效的方式对从业人员及相关方进行宣传,使其了解企业生产过程中的危险化学品的( )和预防及应急处理措施,降低或消除危害后果。A、危害;B、特性;C、危险有害因素;D、物理化学性质9、企业应建立特种设备( ),定期检测,证件齐全。特种设备操作人员应持证上岗。A、台账;B、档案;C、管理制度;D、台账和制度10、企业应制订安全生产规章制度,至少包括( )方面的管理制度A、4 个;B、10 个;C、19;D、25 个11、企业( )对适用的安全生产法律、法规、标准及其他要求进行符合性评价报告,消除违规现象和行为。A、每两年一次;B、每年至少一次;C、当相应的法律、法规有修改时;D、发现有不适用的法律、法规时12、以下不属于在编制安全操作规程中需要考虑的问题是( )A、生产工艺、技术、设备特点和原材料、辅助材料、产品的危险性;B、操作的简便性及工作量的大小;C、每个操作步骤的风险;D、员工的作业经验13、企业主要负责人和安全生产管理人员,必须由有( )对其安全生产适应和管理能力考核合格后方可任职。A、企业人事部门;B、企业人事部门会同安全生产监督管理部门;C、有资质的培训机构 D、有关主管部门14、企业...

1、当您付费下载文档后,您只拥有了使用权限,并不意味着购买了版权,文档只能用于自身使用,不得用于其他商业用途(如 [转卖]进行直接盈利或[编辑后售卖]进行间接盈利)。
2、本站所有内容均由合作方或网友上传,本站不对文档的完整性、权威性及其观点立场正确性做任何保证或承诺!文档内容仅供研究参考,付费前请自行鉴别。
3、如文档内容存在违规,或者侵犯商业秘密、侵犯著作权等,请点击“违规举报”。

碎片内容

安全标准化知识考试试题01.

确认删除?
VIP
微信客服
  • 扫码咨询
会员Q群
  • 会员专属群点击这里加入QQ群
客服邮箱
回到顶部