电脑桌面
添加小米粒文库到电脑桌面
安装后可以在桌面快捷访问

山东土地承包合同范本VIP专享VIP免费

山东土地承包合同范本_第1页
1/4
山东土地承包合同范本_第2页
2/4
山东土地承包合同范本_第3页
3/4
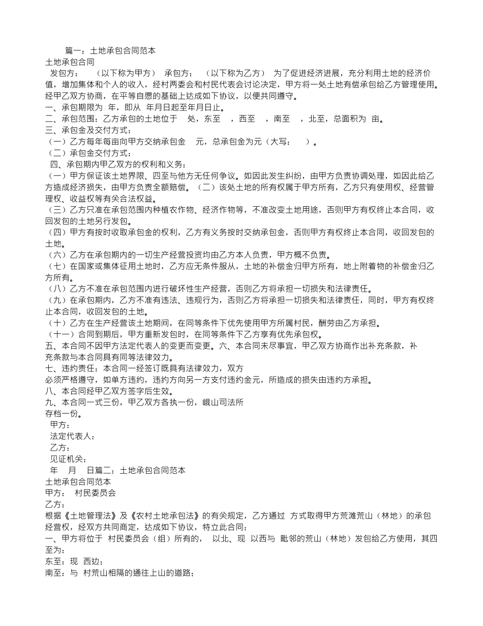
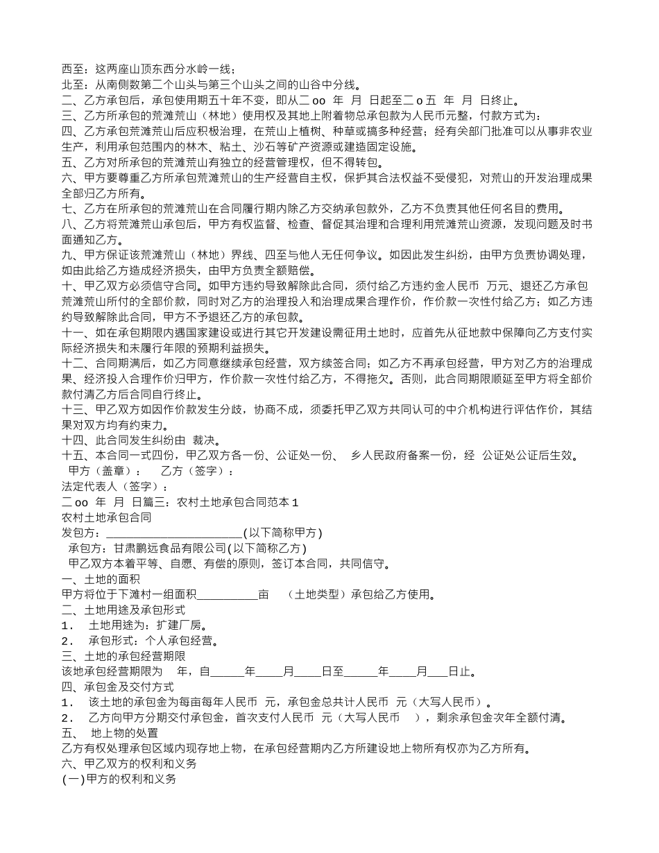
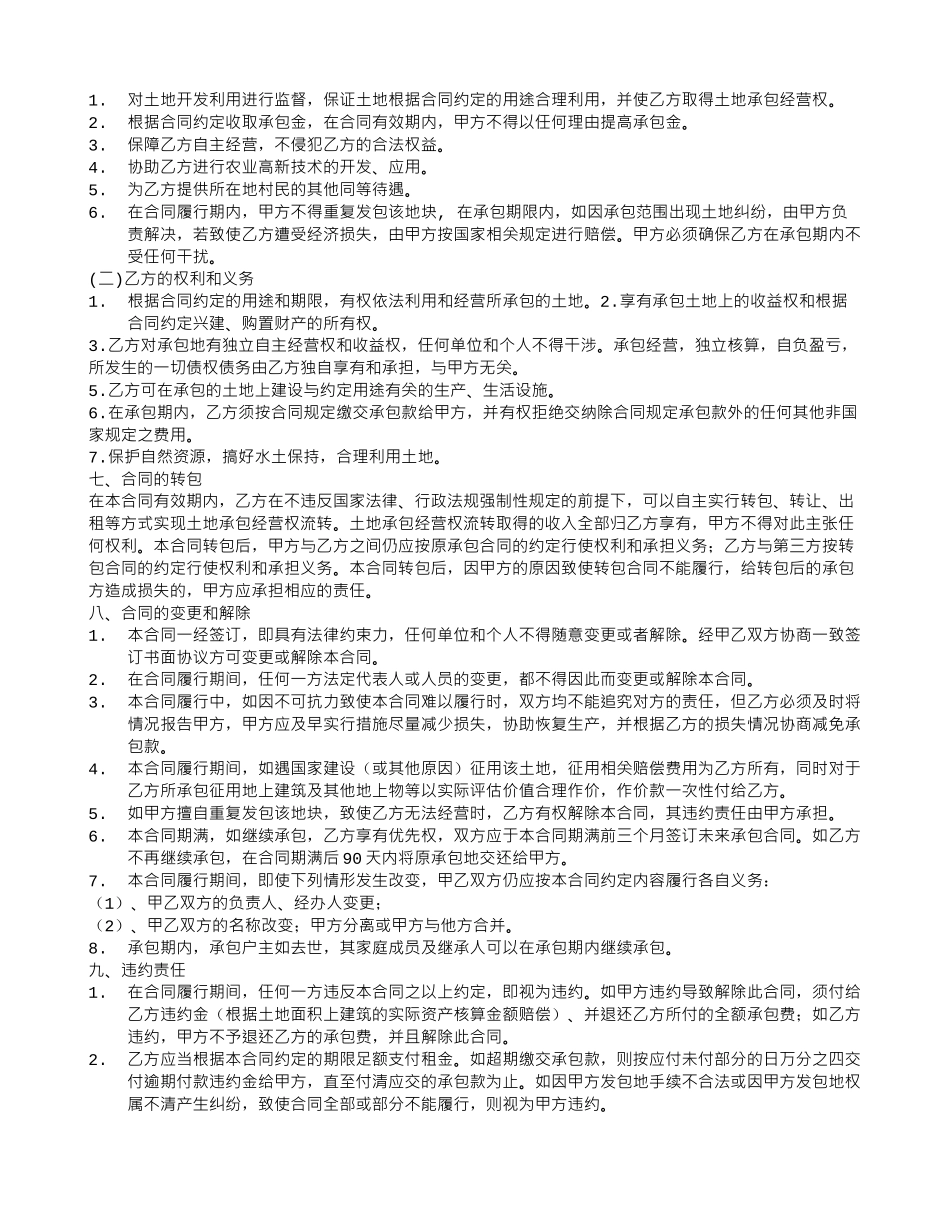
篇一:土地承包合同范本土地承包合同发包方 :(以下称为甲方 ) 承包方 : (以下称为乙方 ) 为了促进经济进展,充分利用土地的经济价值,增加集体和个人的收入,经村两委会和村民代表会讨论决定,甲方将一处土地有偿承包给乙方管理使用。经甲乙双方协商,在平等自愿的基础上达成如下协议,以便共同遵守。一、承包期限为 年,即从 年月日起至年月日止。二、承包范围:乙方承包的土地位于 处,东至 ,西至 ,南至 ,北至,总面积为 亩。三、承包金及交付方式:(一)乙方每年每亩向甲方交纳承包金 元,总承包金为元(大写 :)。(二)承包金交付方式:四、承包期内甲乙双方的权利和义务:(一)甲方保证该土地界限、四至与他方无任何争议。如因此发生纠纷,由甲方负责协调处理,如因此给乙方造成经济损失,由甲方负责全额赔偿。(二)该处土地的所有权属于甲方所有,乙方只有使用权、经营管理权、收益权等有关合法权益。(三)乙方只准在承包范围内种植农作物、经济作物等,不准改变土地用途,否则甲方有权终止本合同,收回发包的土地另行发包。(四)甲方有按时收取承包金的权利,乙方有义务按时交纳承包金,否则甲方有权终止本合同,收回发包的土地。(六)乙方在承包期内的一切生产经营投资均由乙方本人负责,甲方概不负责。(七)在国家或集体征用土地时,乙方应无条件服从,土地的补偿金归甲方所有,地上附着物的补偿金归乙方所有。(八)乙方不准在承包范围内进行破坏性生产经营,否则乙方将承担一切损失和法律责任。(九)在承包期内,乙方不准有违法、违规行为,否则乙方将承担一切损失和法律责任,同时,甲方有权终止本合同,收回发包的土地。(十)乙方在生产经营该土地期间,在同等条件下优先使用甲方所属村民,酬劳由乙方承担。(十一)合同到期后,甲方重新发包时,在同等条件下乙方享有优先承包权。五、本合同不因甲方法定代表人的变更而变更。六、本合同未尽事宜,甲乙双方协商作出补充条款,补充条款与本合同具有同等法律效力。七、违约责任:本合同一经签订既具有法律效力,双方必须严格遵守,如单方违约,违约方向另一方支付违约金元,所造成的损失由违约方承担。八、本合同经甲乙双方签字后生效。九、本合同一式三份,甲乙双方各执一份,峨山司法所存档一份。甲方:法定代表人:乙方:见证机关:年 月 日篇二:土地承包合同范本土地承包合同范本甲方 : 村民委员会乙方:根据《土地管理法》及《农村土地...

1、当您付费下载文档后,您只拥有了使用权限,并不意味着购买了版权,文档只能用于自身使用,不得用于其他商业用途(如 [转卖]进行直接盈利或[编辑后售卖]进行间接盈利)。
2、本站所有内容均由合作方或网友上传,本站不对文档的完整性、权威性及其观点立场正确性做任何保证或承诺!文档内容仅供研究参考,付费前请自行鉴别。
3、如文档内容存在违规,或者侵犯商业秘密、侵犯著作权等,请点击“违规举报”。

碎片内容

山东土地承包合同范本

确认删除?
VIP
微信客服
  • 扫码咨询
会员Q群
  • 会员专属群点击这里加入QQ群
客服邮箱
回到顶部