电脑桌面
添加小米粒文库到电脑桌面
安装后可以在桌面快捷访问

招租代理合同VIP免费

招租代理合同_第1页
1/3
招租代理合同_第2页
2/3
招租代理合同_第3页
3/3
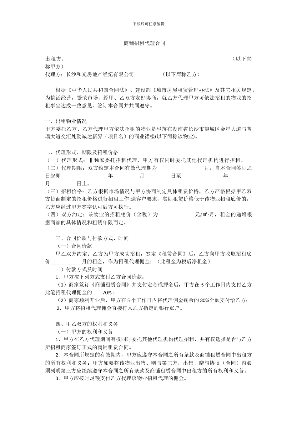
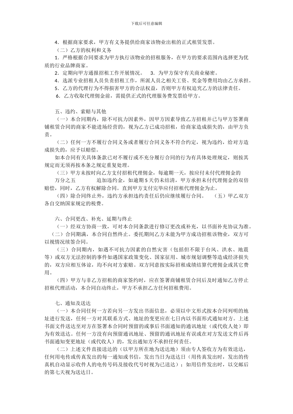
下载后可任意编辑商铺招租代理合同 出租方: (以下简称甲方) 代理方:长沙和光房地产经纪有限公司 (以下简称乙方) 根据《中华人民共和国合同法》、建设部《城市房屋租赁管理办法》及其它相关规定,为搞活经营,繁荣市场,经甲、乙双方友好协商,就乙方代理甲方可依法招租的物业的招租事宜达成一致意见,签订本合同并共同遵守。一、出租物业情况 甲方委托乙方、乙方代理甲方依法招租的物业是坐落在湖南省长沙市望城区金星大道与普瑞大道交汇处勤诚达新界(项目名)的商业裙楼(以下简称该物业)。二、代理形式、期限及招租价格 (一)代理形式:非独家委托招租代理,甲方有权同时委托其他代理机构进行招租。 (二)代理期限:双方约定本合同有效代理期为 月,自本合同签订之日起即 年 月 日至 年 月 日止。 (三)招租价格:乙方根据市场情况与甲方协商制定具体租赁价格,乙方严格根据甲乙双方协商制定的招租价格进行招租工作,遇客户要求,实际租赁价格低于该物业招租底价的,乙方应经过甲方签字认可后方可执行。 (四)双方约定:该物业的招租底价(含税)为 元/㎡·月,租金的递增根据商家的具体情况和租赁年限而定。三、合同价款与付款方式、时间 (一)合同价款 甲乙双方约定:乙方为甲方成功招租,签定《租赁合同》后,乙方向甲方收取招租底价 月的租金,作为招租代理佣金;(此租金为税后净租金)二)付款方式及时间 1.甲方按下列方式支付乙方合同价款: (1)商家签订《商铺租赁合同》并支付定金或押金后,甲方在 5 个工作日内支付乙方此笔招租代理佣金的 70% ; (2)商家顺利开业后,甲方在 5 个工作日内将代理佣金剩余的 30%全额支付给乙方; 2.甲方将招租代理佣金直接打入乙方指定的银行账户。四、甲乙双方的权利和义务 (一)甲方的权利和义务 1、甲方在乙方代理期间有权同时委托其他代理机构代理招租,并有权选择是否与乙方所招租商家签订正式的商铺租赁合同。 2.本合同所规定的有效期内,甲方应遵守本合同之所有条款及商铺租赁合同中出租方的所有权利和义务;甲方如要将该物业出售、赠与第三方,出售、赠与协议(合同)内必须列明第三方应继续遵守本合同之所有条款及商铺租赁合同中出租方的所有权利和义务。 3.甲方应按时足额支付乙方代理该物业招租代理的佣金。 下载后可任意编辑4.根据商家要求,甲方有义务提供给商家该物业出租的正式租赁发票。 (二)乙方的权利和义务 1.严格根据...

1、当您付费下载文档后,您只拥有了使用权限,并不意味着购买了版权,文档只能用于自身使用,不得用于其他商业用途(如 [转卖]进行直接盈利或[编辑后售卖]进行间接盈利)。
2、本站所有内容均由合作方或网友上传,本站不对文档的完整性、权威性及其观点立场正确性做任何保证或承诺!文档内容仅供研究参考,付费前请自行鉴别。
3、如文档内容存在违规,或者侵犯商业秘密、侵犯著作权等,请点击“违规举报”。

碎片内容

招租代理合同

您可能关注的文档

确认删除?
VIP
微信客服
  • 扫码咨询
会员Q群
  • 会员专属群点击这里加入QQ群
客服邮箱
回到顶部