电脑桌面
添加小米粒文库到电脑桌面
安装后可以在桌面快捷访问

高考物理仿真模拟试卷(一)VIP免费

高考物理仿真模拟试卷(一)_第1页
1/14
高考物理仿真模拟试卷(一)_第2页
2/14
高考物理仿真模拟试卷(一)_第3页
3/14
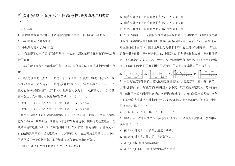
拾躲市安息阳光实验学校高考物理仿真模拟试卷(一) 一、选择题 1.在物理学发展过程中,许多科学家做出了贡献.下列说法正确的是( ) A.伽利略建立了惯性定律 B.牛顿最先建立了力的概念 C.库仑发现了点电荷的相互作用规律,卡文迪许通过扭秤装置测出了静电力常量的数值 D.安培发现了磁场对运动电荷的作用规律,洛仑兹发现了磁场对电流的作用规律 2.匀强电场中的三点A、B、C 是一个三角形的三个顶点,AB 的长度为2m,D为的AB 中点,如图所示.已知电场线的方向平行于△ABC 所在平面,A、B、C三点的电势分别为28V、12V 和4V.设场强大小为E,一电荷量为1×10﹣6C 的正电荷从D 点移到C 点电场力所做的功为W,则( ) A.W=1.2×10﹣5J,E>6V/m B.W=1.6×10﹣5J,E≤8V/m C.W=1.6×10﹣5J,E>8V/m D.W=1.2×10﹣5J,E≤6V/m 3.如图所示的天平可用来测定磁感应强度.天平的右臂下面挂有一个矩形线圈,宽为l=10cm,共N=9 匝,线圈的下部悬在匀强磁场中,磁场方向垂直纸面.当线圈中通有电流I=0.10A (方向如图)时,在天平左、右两边加上质量各为m1、m2的砝码天平平衡.当电流反向(大小不变)时,右边再加上质量为m=4.36g的砝码后,天平重新平衡.重力加速度g 取10m/s2由此可知( ) A.磁感应强度的方向垂直纸面向外,大小为0.24T B.磁感应强度的方向垂直纸面向外,大小为0.12T C.磁感应强度的方向垂直纸面向里,大小为0.24T D.磁感应强度的方向垂直纸面向里,大小为0.12T 4.在水平桌面上,一个面积为S 的圆形金属框置于匀强磁场中,线框平面与磁场垂直,磁感应强度B 随时间t 的变化关系如图(甲)所示,0﹣1s 内磁场方向垂直线框平面向下.圆形金属框与两根水平的平行金属导轨相连接,导轨上放置一根导体棒,导体棒的长为L、电阻为R,且与导轨接触良好,导体棒处于另一匀强磁场中,如图(乙)所示.若导体棒始终保持静止,则其所受的静摩擦力f 随时间变化的图象是图中的(设向右的方向为静摩擦力的正方向)( ) A. B. C. D. 5.甲乙两辆汽车都从静止出发做加速直线运动,加速度方向一直不变,在第一段时间间隔t 内,两辆汽车的加速度大小不变,汽车乙的加速度大小是甲的两倍;在接下来的时间间隔2t 内,汽车甲的加速度大小增加为原来的两倍,汽车乙的加速度大小减小为原来的一半,求甲乙两车各自在这两段时间间隔内走过的总路程之比( ) A.2:3 B.5:7 C.13:14 D.16:1...

1、当您付费下载文档后,您只拥有了使用权限,并不意味着购买了版权,文档只能用于自身使用,不得用于其他商业用途(如 [转卖]进行直接盈利或[编辑后售卖]进行间接盈利)。
2、本站所有内容均由合作方或网友上传,本站不对文档的完整性、权威性及其观点立场正确性做任何保证或承诺!文档内容仅供研究参考,付费前请自行鉴别。
3、如文档内容存在违规,或者侵犯商业秘密、侵犯著作权等,请点击“违规举报”。

碎片内容

高考物理仿真模拟试卷(一)

您可能关注的文档

精品文库+ 关注
实名认证
内容提供者

该用户很懒,什么也没介绍

相关文档

确认删除?
VIP
微信客服
  • 扫码咨询
会员Q群
  • 会员专属群点击这里加入QQ群
客服邮箱
回到顶部