电脑桌面
添加小米粒文库到电脑桌面
安装后可以在桌面快捷访问

任务3洗衣机控制1(s7-300)VIP免费

任务3洗衣机控制1(s7-300)_第1页
1/4
任务3洗衣机控制1(s7-300)_第2页
2/4
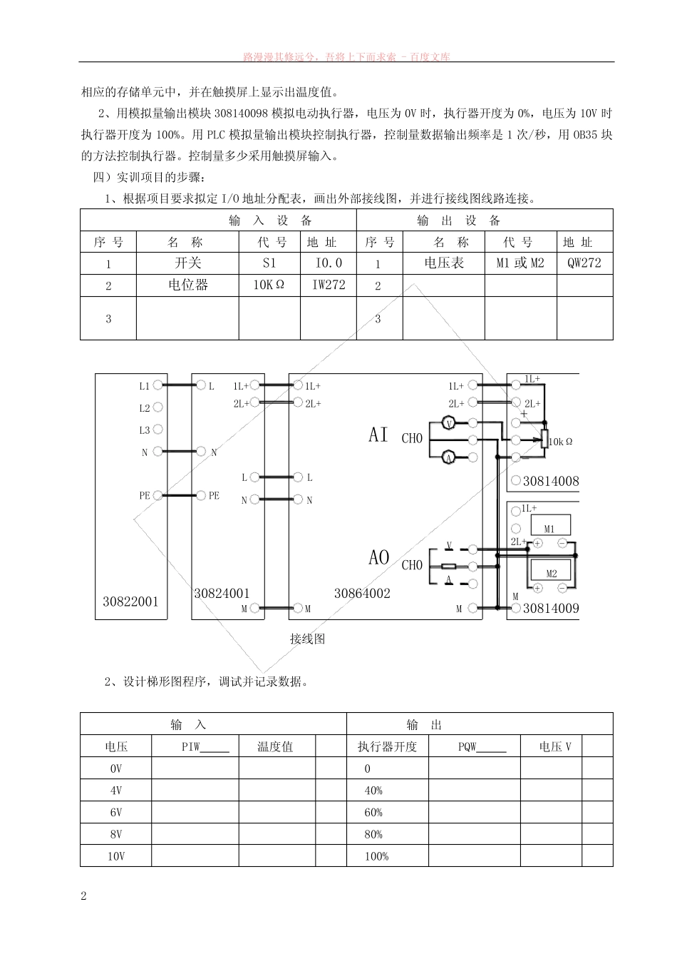
路 漫 漫 其 修 远 兮 , 吾 将 上 下 而 求 索 - 百 度 文 库 1 《 PLC 控 制 技 术 》 实 训 任 务 书 (三 ) 题 目 : 洗 衣 机 控 制 系 统 的 设 计 一 实 训 学 生 需 要 完 成 2 个 基 础 实 训 项 目 和 1 个 综 合 型 自 主 实 训 项 目 的 训 练 。 一 、 基 础 实 训 项 目 一 : 霓 虹 灯 的 PLC 控 制 系 统 的 设 计 一 ) 实 训 目 的 1、 进 一 步 巩 固 掌 握 PLC 基 本 指 令 功 能 的 及 其 运 用 方 法 ; 2、 根 据 实 训 设 备 , 熟 练 掌 握 PLC 的 外 围 I/O 设 备 接 线 方 法 3、 初 步 掌 握 PLC 程 序 设 计 方 法 , 养 成 良 好 的 设 计 习 惯 , 培 养 基 本 的 设 计 能 力 ; 二 )实 训 设 备 : 三 相 交 流 电 源 模 块 30822001、 直 流 电 源 模 块 30824001、 PLC 主 机 单 元 模 块 30864002、 数 字 量 输 入模 块 30824003、 霓 虹 灯 显 示 模 块 18504003、 个 人 计 算 机 PC、 PC/MPI 编 程 电 缆 。 三 )工 艺 控 制 要 求 : 按 下 启 动 按 钮 , 灯 A 亮 1 秒, 接 着灯 B,C,D,E,F,G,H,I 亮 1 秒,之后灯 J1,J2,K1,K2,L1,L2,M1,M2, N1,N2,O1,O2 也被点亮。 1 秒后, 灯J1,J2,K1,K2,L1,L2,M1,M2,N1,N2, O1,O2 熄灭, 再过 1 秒, 灯B,C,D,E,F,G,H,I 熄灭, 同样再过 1 秒后, 灯 A 熄灭。 紧接 着过 1 秒灯 A 再次被点亮, 重复以上 过程 ,循环往复。 按 下 停止按 钮 后, 所有灯 都熄灭。 四)实 训 内容: 1、 进 行 PLC 的 I/O 地址 分 配 , 并 画 出 霓 虹 灯 的 PLC 控 制 系 统 的 接 线 图 。 2、 设 计 由 PLC 控 制 的 霓 虹 灯 梯 形 图 程 序 。 3、 输 入 自 编 程 序 , 上 机 调 试 、 运 行直 至 符 合 动 作 要 求 。 二 、 基 础 实 训 项 目 二 : 模 拟 量 采 集 与 数 据 处 理 的 综 合 应 用 一 ) 实 训 目 的 1、 掌 握 PLC 中 模 拟 量 输 入 、 输 出 的 基 本 工 作 原 理 。 2、 掌 握 数 据 处 ...

1、当您付费下载文档后,您只拥有了使用权限,并不意味着购买了版权,文档只能用于自身使用,不得用于其他商业用途(如 [转卖]进行直接盈利或[编辑后售卖]进行间接盈利)。
2、本站所有内容均由合作方或网友上传,本站不对文档的完整性、权威性及其观点立场正确性做任何保证或承诺!文档内容仅供研究参考,付费前请自行鉴别。
3、如文档内容存在违规,或者侵犯商业秘密、侵犯著作权等,请点击“违规举报”。

碎片内容

任务3洗衣机控制1(s7-300)

雪雪文库+ 关注
实名认证
内容提供者

各类文档,专业文档

确认删除?
VIP
微信客服
  • 扫码咨询
会员Q群
  • 会员专属群点击这里加入QQ群
客服邮箱
回到顶部