电脑桌面
添加小米粒文库到电脑桌面
安装后可以在桌面快捷访问

2025年公开课活动方案VIP免费

2025年公开课活动方案_第1页
1/4
2025年公开课活动方案_第2页
2/4
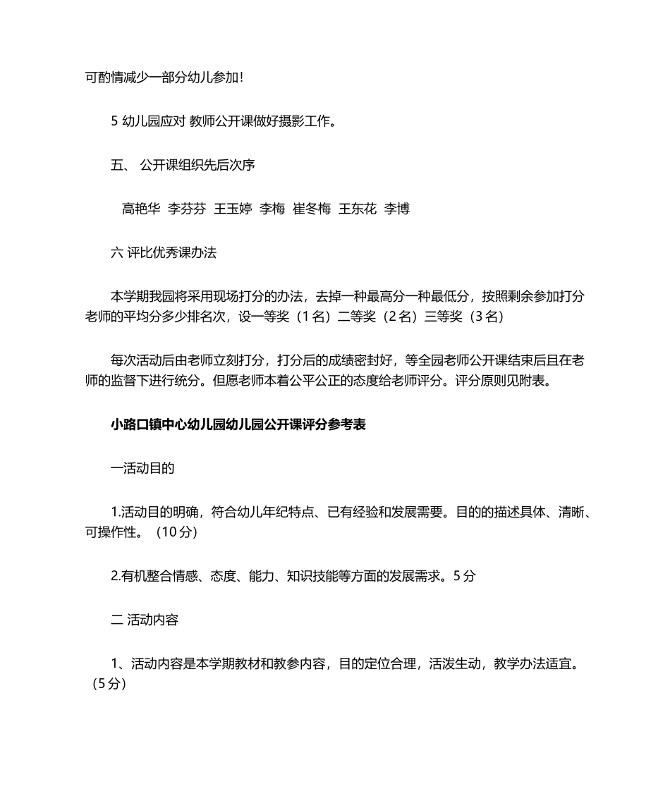
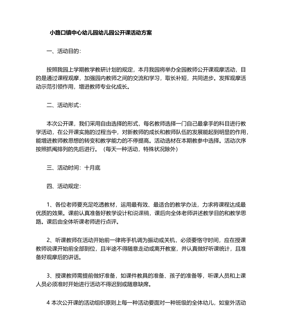
小路口镇中心幼儿园幼儿园公开课活动方案一、活动目的:按照我园上学期教学教研计划的规定,本月我园将举办全园教师公开课观摩活动,目的是通过课程观摩,加强园内教师之间的交流和学习,取长补短,共同进步。发挥观摩活动示范引领作用,增进教师专业化成长。二、活动形式:本次公开课,我们采用自由选择的形式,每名教师选择一门自己最拿手的科目进行教学活动,在公开课实施的过程当中,对新教师的成长和教师队伍的发展能起到明显的作用,能增进教师教思想的转变和教学能力的不停提高。活动选材在本期教参中选择。活动次序按照抓阄排列的先后进行。(每天一种活动,特殊状况除外)三、活动时间:十月底四、活动规定:1、各位老师要充足吃透教材,运用最有效、最适合的教学办法,力求将课程达成最优质的效果。课前认真准备好教学设计和说课稿,课后向全体老师讲述教学目的和教学思路。课后由全体听课老师进行点评。2、听课教师在活动开始前一律将手机调为振动或关机,必须要恪守时间,应在授课教师说课开始前全部到位,且半途不得随意走动或离开教室,并认真做好听课统计,且准备好观摩后的讲话。3、授课教师需提前做好准备,如课件教具的准备、孩子的准备等,听课人员和上课人员必须准时开始进行活动不得迟到或随意缺席。4 本次公开课的活动组织原则上每一种活动要面对一种班级的全体幼儿,如室外活动可酌情减少一部分幼儿参加!5 幼儿园应对 教师公开课做好摄影工作。五、 公开课组织先后次序 高艳华 李芬芬 王玉婷 李梅 崔冬梅 王东花 李博六 评比优秀课办法本学期我园将采用现场打分的办法,去掉一种最高分一种最低分,按照剩余参加打分老师的平均分多少排名次,设一等奖(1 名)二等奖(2 名)三等奖(3 名)每次活动后由老师立刻打分,打分后的成绩密封好,等全园老师公开课结束后且在老师的监督下进行统分。但愿老师本着公平公正的态度给老师评分。评分原则见附表。小路口镇中心幼儿园幼儿园公开课评分参考表一活动目的1.活动目的明确,符合幼儿年纪特点、已有经验和发展需要。目的的描述具体、清晰、可操作性。(10 分)2.有机整合情感、态度、能力、知识技能等方面的发展需求。5 分二 活动内容1、活动内容是本学期教材和教参内容,目的定位合理,活泼生动,教学办法适宜。(5 分)2.从幼儿教育特点和小朋友特点相结合的思路选用适宜的教学内容,内容价值取向好。(5 分)3.活动内容的容量合理,突出重点,体现学科性...

1、当您付费下载文档后,您只拥有了使用权限,并不意味着购买了版权,文档只能用于自身使用,不得用于其他商业用途(如 [转卖]进行直接盈利或[编辑后售卖]进行间接盈利)。
2、本站所有内容均由合作方或网友上传,本站不对文档的完整性、权威性及其观点立场正确性做任何保证或承诺!文档内容仅供研究参考,付费前请自行鉴别。
3、如文档内容存在违规,或者侵犯商业秘密、侵犯著作权等,请点击“违规举报”。

碎片内容

2025年公开课活动方案

您可能关注的文档

确认删除?
VIP
微信客服
  • 扫码咨询
会员Q群
  • 会员专属群点击这里加入QQ群
客服邮箱
回到顶部