电脑桌面
添加小米粒文库到电脑桌面
安装后可以在桌面快捷访问

2025年项目工程管理指导手册VIP专享VIP免费

2025年项目工程管理指导手册_第1页
1/8
2025年项目工程管理指导手册_第2页
2/8
2025年项目工程管理指导手册_第3页
3/8
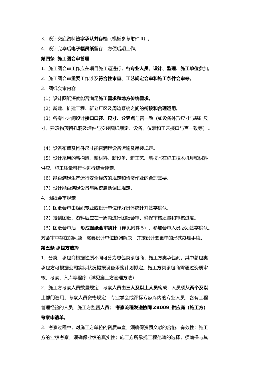
项目管理指导手册为规范公司项目工程管理规范化,针对项目工程管理中重点工作顺利开展,特制订此手册。第一条 项目分类按照投资额度(字母 T 代指),基本建设类项目分为小型、中型、大型和超大型项目。60000<公司总资产≤300000 单位:万元小型中型大型超大型T<800800≤T<15001500≤T<3000T≥3000第二条 项现在期手续(立项流程及规定参考公司项目工程管理制度规定)(模板参考附件 1、2、3)1、项现在期工作重要涉及项目可行性研究、规划大纲(大中型项目)、项目专项评价及报批、项目审批及核准或备案、项目管理机构组建以及管理模式选择等。 2、项目可行性研究报告,涉及但不限于下列内容:投资必要性、国家政策法规分析、市场分析与预测、工程技术方案、组织构造与人力资源来源、投资估算、资金筹措方案、财务经济效益分析与评价、投资风险分析与防止等;3、公司中型及以上项目应编制项目管理规划大纲。项目管理规划大纲作为指导项目管理工作的大纲性文献,应全方面覆盖项目质量、HSE、进度、合同、投资、采购、风险、文档等管理内容,明确项目管理目的、职责划分、管理界面、工作流程等。4、项目管理规划大纲应由项目所属单位负责人组织编制,经项目管理部审核,总经理审批后,由项目管理部报控股运行质量部备案。项目管理规划大纲的编制工作,由项目 可行性研究报告同意及项目管理机构组建后开始策划,一种月内编制完毕。第三条 工程设计1、项目实施单位应按照国家法律法规及公司有关规定,选择含有对应资质和业绩的设计单位(设计资质盖红章留存)。2、设计交流会议纪要双方签字并存档3、设计交底资料签字承认并存档(模板参考附件 4)。4、设计完毕后电子幅员纸留存,方便后期工作。第四条 施工图会审管理1、施工图会审工作应在项目施工迈进行,各专业人员、设计、监理、施工单位参加。2、施工图会审重要工作涉及符合性审查、工艺规定会审和施工条件会审等。3、图纸会审内容 (1)设计图纸深度能否满足施工需求和地方传统需求。(2)新建、扩建工程、新老厂区及周边系统之间的衔接和合理运用。(3)各专业之间设计接口口径、尺寸、分界点与否一致(如设备外形尺寸与基础尺寸、建筑物预留孔洞及埋件与安装图纸规定、设备、仪表和工艺接口与否一致等) 。 (4)设备布置及构件尺寸能否满足设备运输及吊装规定。 (5)设计采用的新构造、新材料、新设备、新工艺、新技术在施工技术机具和材料供应、施工质量可行性进行综合...

1、当您付费下载文档后,您只拥有了使用权限,并不意味着购买了版权,文档只能用于自身使用,不得用于其他商业用途(如 [转卖]进行直接盈利或[编辑后售卖]进行间接盈利)。
2、本站所有内容均由合作方或网友上传,本站不对文档的完整性、权威性及其观点立场正确性做任何保证或承诺!文档内容仅供研究参考,付费前请自行鉴别。
3、如文档内容存在违规,或者侵犯商业秘密、侵犯著作权等,请点击“违规举报”。

碎片内容

2025年项目工程管理指导手册

您可能关注的文档

确认删除?
VIP
微信客服
  • 扫码咨询
会员Q群
  • 会员专属群点击这里加入QQ群
客服邮箱
回到顶部