电脑桌面
添加小米粒文库到电脑桌面
安装后可以在桌面快捷访问

第二章-金融法律制度VIP免费

第二章-金融法律制度_第1页
1/11
第二章-金融法律制度_第2页
2/11
第二章-金融法律制度_第3页
3/11
下载后可任意编辑§第二章 金融法律制度1、现金管理原则:1)接受开户银行的监督原则;2)尽量转账结算原则;3)通过开户银行进行转账结算原则;4)人行分支机构进行监督和稽核的原则;5)开户银行对开户单位进行监督管理的原则2、现金使用范围的规定:1)职工工资、津贴2)个人劳务酬劳3)根据国家规定颁发给个人的科学技术、文化艺术、体育等各项奖金4)各种劳保、福利费以及国家规定的对个人的其他支出5)向个人收购农副产品和其他物资的价款6)出差人员必须随身携带的差旅费7)结算起点 1000 元以下的零星支出8)中国人民银行确定需要支付现金的其他支出3、现金管理的基本要求1)现金与转账结算凭证的关系2)库存现金限额的管理:开户单位的库存现金限额由开户银行核定。开户银行根据开户单位 3~5 天的日常零星开支所需要的现金核算开户单位的库存现金限额。3)现金账目的管理:一个“规定”:现金账目应当做到日清月结、账款相符“七不”要求:①不准白条抵库;②不准互借现金;③不准谎报套用现金;④不准出租、借用账户;⑤不准“公款私存”; ⑥不准保留“小金库”; ⑦禁止发行流通变相货币4)大额现金登记备案制度5)严格控制坐支:开户单位的现金收入应当于当日送存开户银行,其支付现金可以从本单位库存现金限额中支付或者从开户银行提取,不得从本单位的现金收入中坐支(即直接支付)。对坐支的规定:①因特别情况需要坐支现金的,应当事先报经开户银行审查批准,由开户银行核定坐支范围和限额。②坐支单位应当定期向开户银行报送坐支金额和使用情况。6)法律责任4、“三票”结算:支票、本票、汇票 银行汇票 汇 银行承兑汇票票 商业汇票 商业承兑汇票5、支付结算的基本原则:1)恪守信用,履约付款2)谁的钱进谁的账,由谁支配3)银行不垫付6、本例支付结算的基本要求:1)单位、个人和银行办理支付结算,必须使用按中国人民银行统一印制的票据和结算凭证。2)单位、个人和银行应当根据《人民币银行结算账户管理办法》的规定开立、---------------------------------------------------------精品 文档---------------------------------------------------------------------下载后可任意编辑使用账户。3)票据和结算凭证上的签章和其他记载事项应当真实,不得伪造、变造。4)填写票据和结算凭证应当法律规范,做到要素齐全、数字准确、字迹清楚、不错不漏、不潦草、防止涂改。7、填写票据和结算凭证的基本要求:1)...

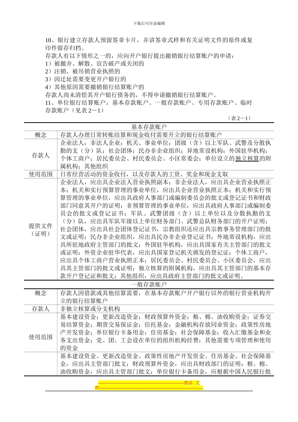
1、当您付费下载文档后,您只拥有了使用权限,并不意味着购买了版权,文档只能用于自身使用,不得用于其他商业用途(如 [转卖]进行直接盈利或[编辑后售卖]进行间接盈利)。
2、本站所有内容均由合作方或网友上传,本站不对文档的完整性、权威性及其观点立场正确性做任何保证或承诺!文档内容仅供研究参考,付费前请自行鉴别。
3、如文档内容存在违规,或者侵犯商业秘密、侵犯著作权等,请点击“违规举报”。

碎片内容

第二章-金融法律制度

确认删除?
VIP
微信客服
  • 扫码咨询
会员Q群
  • 会员专属群点击这里加入QQ群
客服邮箱
回到顶部