电脑桌面
添加小米粒文库到电脑桌面
安装后可以在桌面快捷访问

进口产品代理协议VIP免费

进口产品代理协议_第1页
1/2
进口产品代理协议_第2页
2/2
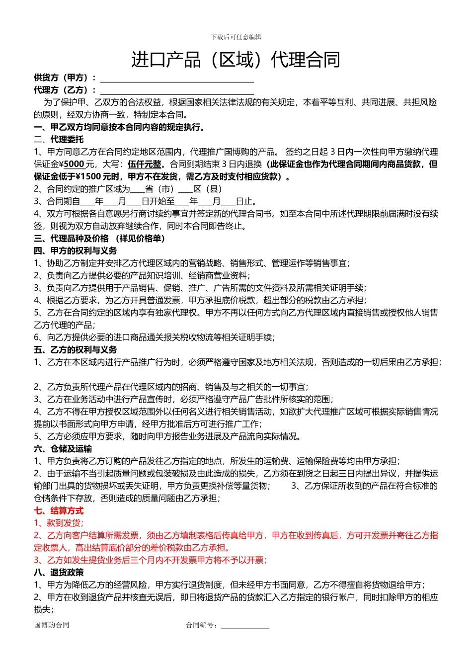
下载后可任意编辑进口产品(区域)代理合同供货方(甲方): 代理方(乙方): 为了保护甲、乙双方的合法权益,根据国家相关法律法规的有关规定,本着平等互利、共同进展、共担风险的原则,经双方协商一致,特制定本合同。 一、甲乙双方均同意按本合同内容的规定执行。二、代理委托 1、甲方同意乙方在合同约定地区范围内,代理推广国博购的产品。 签约之日起 3 日内一次性向甲方缴纳代理保证金¥5000 元,大写:伍仟元整。合同到期结束 3 日内退换(此保证金也作为代理合同期间内商品货款,但保证金低于¥1500 元时,甲方不在发货,需乙方及时支付相应货款)。 2、合同约定的推广区域为 省(市) 区(县) 3、合同期自 年 月 日开始至 年 月 日止。 4、双方可根据各自意愿另行商讨续约事宜并签定新的代理合同书。如至本合同中所述代理期限前届满时没有续签,则视为双方自动放弃继续合作,同时本合同即告终止。三、代理品种及价格 (祥见价格单)四、甲方的权利与义务 1、协助乙方制定并安排乙方代理区域内的营销战略、销售形式、管理运作等销售事宜; 2、负责向乙方提供必要的产品知识培训、经销商营业资料; 3、负责向乙方提供用于产品销售、促销、推广、广告所需的文件资料及所需相关证明手续; 4、根据乙方要求,为乙方开具普通发票,甲方承担底价税款,超出部分的税款由乙方承担; 5、乙方在合同约定的区域内享有独家代理权。甲方不再以任何方式向乙方代理区域内直接销售或授权他人销售乙方代理的产品; 6、向乙方提供必要的进口商品通关报关税收物流等相关证明手续; 五、乙方的权利与义务 1、乙方在本区域内进行产品推广行为时,必须严格遵守国家及地方相关法规,否则造成的一切后果由乙方承担; 2、乙方负责所代理产品在代理区域内的招商、销售及与之相关的一切事宜; 3、乙方在业务活动中进行产品宣传时,必须严格遵守产品广告批件所核实的范围; 4、乙方不得在甲方授权区域范围外以任何名义进行相关销售活动,如欲扩大代理推广区域可根据实际销售情况提前以书面形式向甲方申请,经甲方批准后方可进行推广工作; 5、乙方必须应甲方要求,随时向甲方报告业务进展及产品流向实际情况。 六、仓储及运输 1、甲方负责将乙方订购的产品发往乙方指定的地点,所发生的运输费、运输保险费等均由甲方承担; 2、由于运输不当引起质量问题或包装破损及由此造成的损失,乙方须在到货之日起三日内提出异议,并提供...

1、当您付费下载文档后,您只拥有了使用权限,并不意味着购买了版权,文档只能用于自身使用,不得用于其他商业用途(如 [转卖]进行直接盈利或[编辑后售卖]进行间接盈利)。
2、本站所有内容均由合作方或网友上传,本站不对文档的完整性、权威性及其观点立场正确性做任何保证或承诺!文档内容仅供研究参考,付费前请自行鉴别。
3、如文档内容存在违规,或者侵犯商业秘密、侵犯著作权等,请点击“违规举报”。

碎片内容

进口产品代理协议

您可能关注的文档

确认删除?
VIP
微信客服
  • 扫码咨询
会员Q群
  • 会员专属群点击这里加入QQ群
客服邮箱
回到顶部