电脑桌面
添加小米粒文库到电脑桌面
安装后可以在桌面快捷访问

郴州市商品房买卖合同北湖一号VIP专享VIP免费

郴州市商品房买卖合同北湖一号_第1页
1/9
郴州市商品房买卖合同北湖一号_第2页
2/9
郴州市商品房买卖合同北湖一号_第3页
3/9
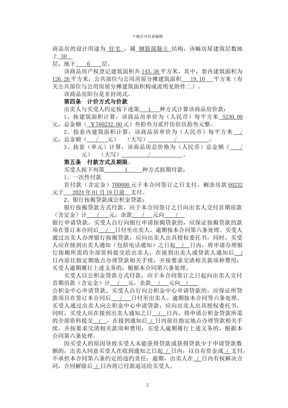
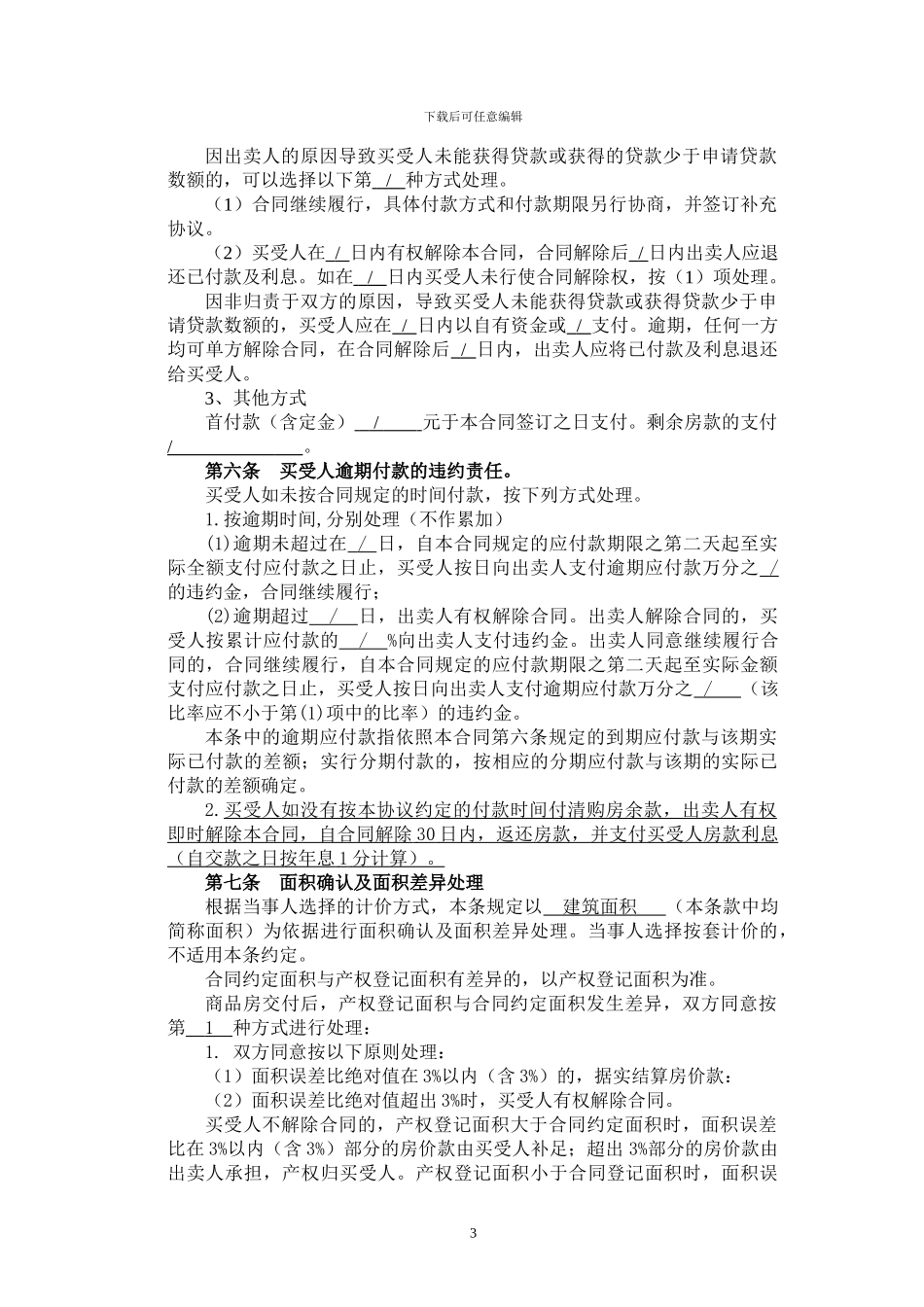
下载后可任意编辑郴 州 市 商 品 房 买 卖 合 同(合同编号: 2024002527 )合同双方当事人:出卖人: 郴州市顺源房地产开发有限公司 营业执照号: 4300000011575 机构代码证: 湘建房(郴)字第 382 号 注册地址: 郴州市同心路 2 号 法定代表人: 李岳垣 委托代理人: / 联系电话: / 买受人: 李晓梅 证件类型及号码 身份证 440804198806101749 联系电话: 0735-2322172 联系地址 广东省湛江市霞山区青岛路 1 号 402 房 [法定代表人]: / [委托代表人]: / 共有人: / 证件类型及号码 / 联系电话: / 联系地址 / 共有情况: / 根据《中华人民共和国物权法》、《中华人民共和国合同法》、《中华人民共和国城市房地产管理法》及其他有关法律、法规之规定,买受人和出卖人在平等、自愿、协商一致的基础上就买卖商品房达成如下协议: 第一条 项目建设依据出卖人以 出让 方式取得位于 郴州市同心路 、编号为 郴国用( 2024 ) 0042 号 的地块的土地使用权。土地使用面积为 75.00 亩 ,使用权起始日期为 2024 年 03 月 19 日 ,其中非商业用地终止日期为 2081 年 03 月 19 日 商业用地终止日期为 / 。出卖人经批准,在上述地块上建设商品房,项目名称 顺源 · 北湖一号 。该项目的建设用地规划许可证为 郴规(用地 2024 ) 043 号 ,建设工程规划许可证号为 郴规(建筑 2024 ) 049 号 ,规划用途为 综合 ,施工许可证号为 432800202406202421 。第二条 商品房销售依据买受人购买的商品房为预售商品房。商品房预售批准机关为郴州市房产管理局 ,商品房预售许可证号为 2024-0015 。现房所有权证号为 / 。第三条 买受人所购商品房的基本情况买受人购买的商品房(以下简称该商品房,其房屋平面图见本合同附件一)为顺源·北湖一号项目中的第 14 [栋] [层] 2401 号房。该1下载后可任意编辑商品房的设计用途为 住宅 ,属 钢筋混凝土 结构,该幢房屋建筑层数地上 30 层,地下 0 层。该商品房产权登记建筑面积共 145.36 平方米,其中,套内建筑面积为126.26 平方米,公共部位与公用房屋分摊建筑面积 19.10 平方米(有关公共部位与公用房屋分摊建筑面积构成说明见附件二)。该商品房阳台是非封闭式。第四条 计价方式与价款出卖人与买受人约定按下述第 1 种方式计算该商品房价款:1、按建筑面积计算,该商品房单价为...

1、当您付费下载文档后,您只拥有了使用权限,并不意味着购买了版权,文档只能用于自身使用,不得用于其他商业用途(如 [转卖]进行直接盈利或[编辑后售卖]进行间接盈利)。
2、本站所有内容均由合作方或网友上传,本站不对文档的完整性、权威性及其观点立场正确性做任何保证或承诺!文档内容仅供研究参考,付费前请自行鉴别。
3、如文档内容存在违规,或者侵犯商业秘密、侵犯著作权等,请点击“违规举报”。

碎片内容

郴州市商品房买卖合同北湖一号

确认删除?
VIP
微信客服
  • 扫码咨询
会员Q群
  • 会员专属群点击这里加入QQ群
客服邮箱
回到顶部