电脑桌面
添加小米粒文库到电脑桌面
安装后可以在桌面快捷访问

高级管理人员聘用合同VIP免费

高级管理人员聘用合同_第1页
1/4
高级管理人员聘用合同_第2页
2/4
高级管理人员聘用合同_第3页
3/4
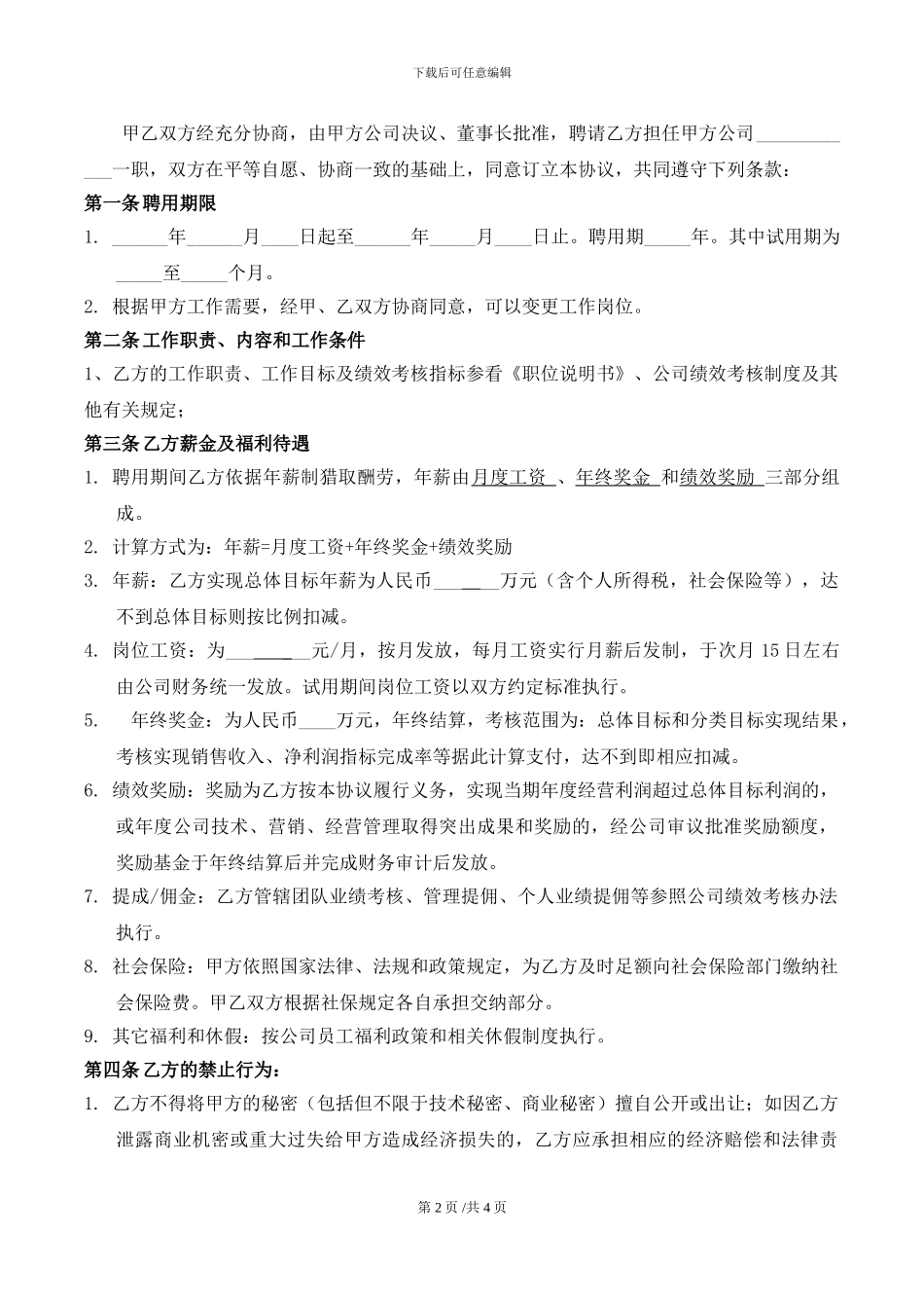
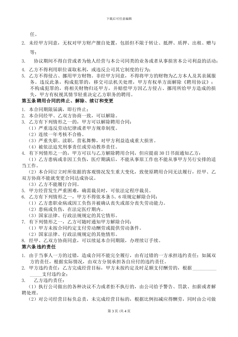
编号: 高 级 管 理 人 员聘 用 合 同 书甲方(聘用单位)名称: 地址: 法定代表人(委托代理人): 联系电话: 乙方(被聘用者)姓名: 身份证号码: 身份证地址: 家庭住址: 联系电话: 下载后可任意编辑甲乙双方经充分协商,由甲方公司决议、董事长批准,聘请乙方担任甲方公司____________一职,双方在平等自愿、协商一致的基础上,同意订立本协议,共同遵守下列条款: 第一条聘用期限1. ______年______月____日起至______年_____月____日止。聘用期_____年。其中试用期为_____至_____个月。 2. 根据甲方工作需要,经甲、乙双方协商同意,可以变更工作岗位。第二条工作职责、内容和工作条件1、乙方的工作职责、工作目标及绩效考核指标参看《职位说明书》、公司绩效考核制度及其他有关规定;第三条乙方薪金及福利待遇1. 聘用期间乙方依据年薪制猎取酬劳,年薪由月度工资 、年终奖金 和绩效奖励 三部分组成。 2. 计算方式为:年薪=月度工资+年终奖金+绩效奖励3. 年薪:乙方实现总体目标年薪为人民币___ __万元(含个人所得税,社会保险等),达不到总体目标则按比例扣减。 4. 岗位工资:为___ ___元/月,按月发放,每月工资实行月薪后发制,于次月 15 日左右由公司财务统一发放。试用期间岗位工资以双方约定标准执行。5. 年终奖金:为人民币____万元,年终结算,考核范围为:总体目标和分类目标实现结果,考核实现销售收入、净利润指标完成率等据此计算支付,达不到即相应扣减。 6. 绩效奖励:奖励为乙方按本协议履行义务,实现当期年度经营利润超过总体目标利润的,或年度公司技术、营销、经营管理取得突出成果和奖励的,经公司审议批准奖励额度,奖励基金于年终结算后并完成财务审计后发放。 7. 提成/佣金:乙方管辖团队业绩考核、管理提佣、个人业绩提佣等参照公司绩效考核办法执行。8. 社会保险:甲方依照国家法律、法规和政策规定,为乙方及时足额向社会保险部门缴纳社会保险费。甲乙双方根据社保规定各自承担交纳部分。9. 其它福利和休假:按公司员工福利政策和相关休假制度执行。第四条乙方的禁止行为:1. 乙方不得将甲方的秘密(包括但不限于技术秘密、商业秘密)擅自公开或出让;如因乙方泄露商业机密或重大过失给甲方造成经济损失的,乙方应承担相应的经济赔偿和法律责第 2 页 /共 4 页下载后可任意编辑任。 2. 未经甲方同意,无权对甲方财产擅自处置,包括但不限于转让、抵押、质押、出租...

1、当您付费下载文档后,您只拥有了使用权限,并不意味着购买了版权,文档只能用于自身使用,不得用于其他商业用途(如 [转卖]进行直接盈利或[编辑后售卖]进行间接盈利)。
2、本站所有内容均由合作方或网友上传,本站不对文档的完整性、权威性及其观点立场正确性做任何保证或承诺!文档内容仅供研究参考,付费前请自行鉴别。
3、如文档内容存在违规,或者侵犯商业秘密、侵犯著作权等,请点击“违规举报”。

碎片内容

高级管理人员聘用合同

您可能关注的文档

阳光书坊+ 关注
实名认证
内容提供者

阳光书坊,传播未来

确认删除?
VIP
微信客服
  • 扫码咨询
会员Q群
  • 会员专属群点击这里加入QQ群
客服邮箱
回到顶部