电脑桌面
添加小米粒文库到电脑桌面
安装后可以在桌面快捷访问

精装修验收标准VIP专享VIP免费

精装修验收标准_第1页
1/19
精装修验收标准_第2页
2/19
精装修验收标准_第3页
3/19
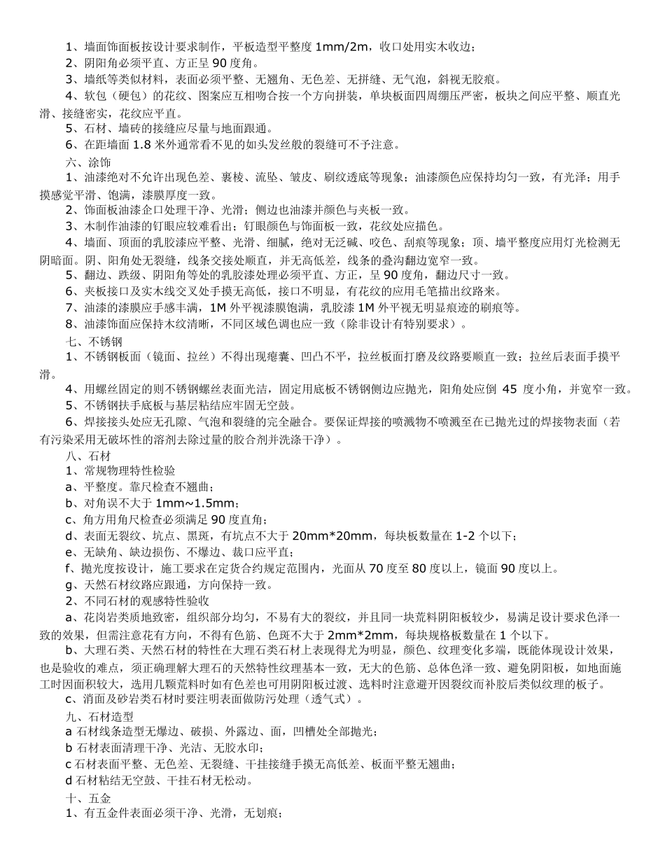
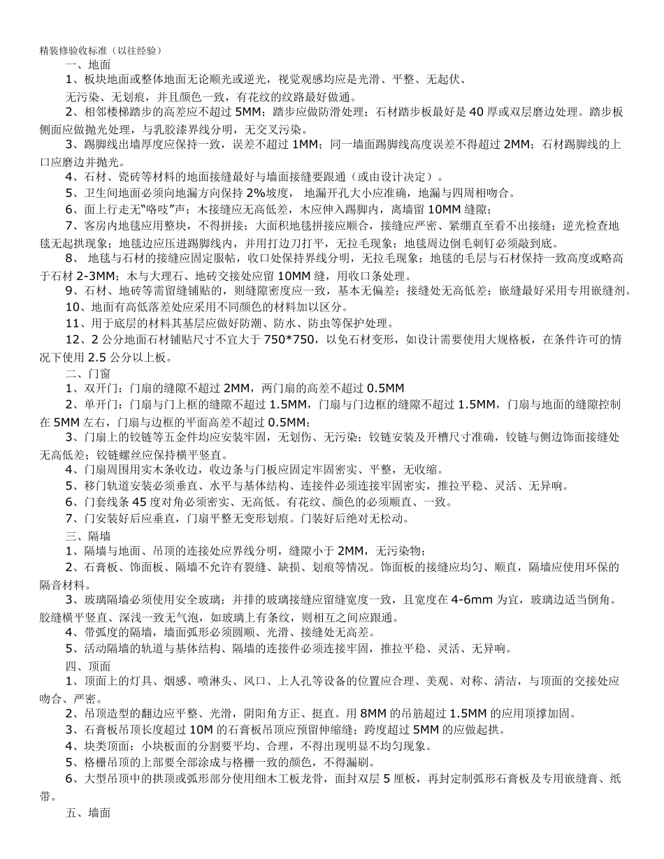
精装修验收标准(以往经验) 一、地面 1、板块地面或整体地面无论顺光或逆光,视觉观感均应是光滑、平整、无起伏、 无污染、无划痕,并且颜色一致,有花纹的纹路最好做通。 2、相邻楼梯踏步的高差应不超过 5MM;踏步应做防滑处理;石材踏步板最好是 40 厚或双层磨边处理。踏步板侧面应做抛光处理,与乳胶漆界线分明,无交叉污染。 3、踢脚线出墙厚度应保持一致,误差不超过 1MM;同一墙面踢脚线高度误差不得超过 2MM;石材踢脚线的上口应磨边并抛光。 4、石材、瓷砖等材料的地面接缝最好与墙面接缝要跟通(或由设计决定)。 5、卫生间地面必须向地漏方向保持 2%坡度, 地漏开孔大小应准确,地漏与四周相吻合。 6、面上行走无“咯吱”声;木接缝应无高低差,木应伸入踢脚内,离墙留 10MM 缝隙; 7、客房内地毯应用整块,不得拼接;大面积地毯拼接应顺合,接缝应严密、紧绷直至看不出接缝;逆光检查地毯无起拱现象;地毯边应压进踢脚线内,并用打边刀打平,无拉毛现象;地毯周边倒毛刺钉必须敲到底。 8、 地毯与石材的接缝应固定服帖,收口处保持界线分明,无拉毛现象;地毯的毛层与石材保持一致高度或略高于石材 2-3MM;木与大理石、地砖交接处应留 10MM 缝,用收口条处理。 9、石材、地砖等需留缝铺贴的,则缝隙密度应一致,基本无偏差;接缝处无高低差;嵌缝最好采用专用嵌缝剂。 10、地面有高低落差处应采用不同颜色的材料加以区分。 11、用于底层的材料其基层应做好防潮、防水、防虫等保护处理。 12、2 公分地面石材铺贴尺寸不宜大于 750*750,以免石材变形,如设计需要使用大规格板,在条件许可的情况下使用 2.5 公分以上板。 二、门窗 1、双开门:门扇的缝隙不超过 2MM,两门扇的高差不超过 0.5MM 2、单开门:门扇与门上框的缝隙不超过 1.5MM,门扇与门边框的缝隙不超过 1.5MM,门扇与地面的缝隙控制在 5MM 左右,门扇与边框的平面高差不超过 0.5MM; 3、门扇上的铰链等五金件均应安装牢固,无划伤、无污染;铰链安装及开槽尺寸准确,铰链与侧边饰面接缝处无高低差;铰链螺丝应保持横平竖直。 4、门扇周围用实木条收边,收边条与门板应固定牢固密实、平整,无收缩。 5、移门轨道安装必须垂直、水平与基体结构、连接件必须连接牢固密实,推拉平稳、灵活、无异响。 6、门套线条 45 度对角必须密实、无高低。有花纹、颜色的必须顺直、一致。 7、门安装好后应垂直,门扇平整无变形划痕。门装好后...

1、当您付费下载文档后,您只拥有了使用权限,并不意味着购买了版权,文档只能用于自身使用,不得用于其他商业用途(如 [转卖]进行直接盈利或[编辑后售卖]进行间接盈利)。
2、本站所有内容均由合作方或网友上传,本站不对文档的完整性、权威性及其观点立场正确性做任何保证或承诺!文档内容仅供研究参考,付费前请自行鉴别。
3、如文档内容存在违规,或者侵犯商业秘密、侵犯著作权等,请点击“违规举报”。

碎片内容

精装修验收标准

确认删除?
VIP
微信客服
  • 扫码咨询
会员Q群
  • 会员专属群点击这里加入QQ群
客服邮箱
回到顶部