电脑桌面
添加小米粒文库到电脑桌面
安装后可以在桌面快捷访问

智能建筑工程监理实施细则ewVIP免费

智能建筑工程监理实施细则ew_第1页
1/19
智能建筑工程监理实施细则ew_第2页
2/19
智能建筑工程监理实施细则ew_第3页
3/19
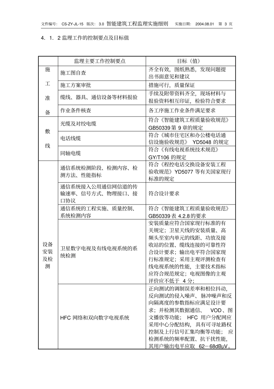
厦 门 长 实 工 程 监 理 有 限 公 司文件编号CS-ZY-JL-15智能建筑工程监理实施细则编制部门监理部发布日期2004 年 08 月 01 日实施日期2004 年 08 月 01 日版本二页码1/18 编制审核批准文件受控号更改记录更改版次页码对应条款更改前更改后更改依据2.0 全部全部全部内容全部内容质量管理体系文件转换策划报告文件编号: CS-ZY-JL-15 版次: 3.0 智能建筑工程监理实施细则实施日期: 2004.08.01 第 2 页1.适用范围本细则适用于工业与民用建筑工程智能建筑工程分部的施工监理。2.职责2.1 总监理工程师负责项目监理实施细则执行落实。2.2 总监理工程师确定本项目监理人员的职责分工。项目监理人员根据总监理工程师确定的分工、职责对本实施细则进行具体实施。3.总则监理人员必须按照现行有关法律、法规、规范、标准及该项目设计文件、施工合同等依据性文件, 在公司质量管理文件和项目监理规划指导和规范下,结合[ 工程监理管理程序 ]、[开工监理实施细则 ] 、[检查验收监理实施细则 ] 、[技术与质量问题处理实施细则 ] 和本监理实施细则的内容要求开展监理工作。4.内容4.1 通信网络系统工程4.1.1 监理主要工作流程监理核查落实施工准备工作线管线槽桥架安装线缆及器具安装通信设备安装系统检查测试初验测试试运行验收测试监理巡视检查验收竣工验收文件编号: CS-ZY-JL-15 版次: 3.0 智能建筑工程监理实施细则实施日期: 2004.08.01 第 3 页4.1.2 监理工作的控制要点及目标值监理主要工作控制要点目标(值)施工准备施工图自查齐全有效,图纸熟悉,发现问题提出书面意见和建议施工方案审批措施可行,质量保证缆线、器具、通信设备等材料报验手续及附带资料齐全,现场材料与报验资料相互印证,检验符合要求作业条件核查各工序施工作业条件满足要求敷线光缆及对绞电缆符合《智能建筑工程质量验收规范》GB50339 第 9 章的规定电话线缆符合《城市住宅区和办公楼电话通信设施验收规范》 YD5048 的规定同轴电缆符合《有线电视系统技术规范》GY/T106 的规定设备安装及检测通信系统检测阶段、检测内容、检测方法、性能指标符合《程控电话交换设备安装工程验收规范》YD5077 等有关国家现行标准的规定通信系统接入公用通信网信道的传输速率、信号方式、物理接口、接口协议符合设计要求通信系统的工程实施、质量控制、系统检测内容符合《智能建筑工程质量验收规范》GB50339 表 4.2....

1、当您付费下载文档后,您只拥有了使用权限,并不意味着购买了版权,文档只能用于自身使用,不得用于其他商业用途(如 [转卖]进行直接盈利或[编辑后售卖]进行间接盈利)。
2、本站所有内容均由合作方或网友上传,本站不对文档的完整性、权威性及其观点立场正确性做任何保证或承诺!文档内容仅供研究参考,付费前请自行鉴别。
3、如文档内容存在违规,或者侵犯商业秘密、侵犯著作权等,请点击“违规举报”。

碎片内容

智能建筑工程监理实施细则ew

您可能关注的文档

确认删除?
VIP
微信客服
  • 扫码咨询
会员Q群
  • 会员专属群点击这里加入QQ群
客服邮箱
回到顶部