电脑桌面
添加小米粒文库到电脑桌面
安装后可以在桌面快捷访问

2024年建筑机电安装管线排布全解析VIP免费

2024年建筑机电安装管线排布全解析_第1页
1/14
2024年建筑机电安装管线排布全解析_第2页
2/14
2024年建筑机电安装管线排布全解析_第3页
3/14
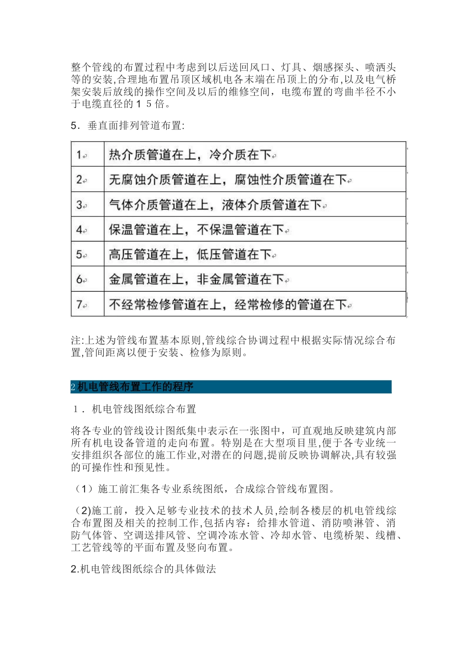
建筑机电安装管线排布图文全解析机电管线布置的重要性机电专业中,管线布置包括:给排水管道、消防喷淋管、消防气体管、空调送排风管、空调冷冻水管、冷却水管、电缆桥架、线槽、工艺管线等的平面布置及竖向布置;机电管线布置在设计图纸中都是分专业、分系统进行管线绘制,专业间各自为政、条块分割,加上管线复杂、交叉繁多,缺乏统一规划,缺乏空间合理分配,当在现场施工中必定会造成管线布置方面的冲突,导致安装高度过低,为日后维修带来相当大困难和存在着安全隐患。施工单位具有现场第一手资料,根据现场情况,结合自身解决施工技术方面经验,投入足够专业技术的技术人员,通过施工前绘制机电管线综合布置图及相关的控制工作,才能有效地控制好设备、管道、电缆桥架等在空间的排列走向各专业管线,保证施工的可行性、美观性及生产使用中的实用性。机电管线深化设计的必要性(1)合理布置各专业管线,最大限度的增加建筑使用空间,减少由于管线冲突造成的二次施工。(2)综合协调机房及各楼层平面区域或吊顶内各专业的路径,确保在有效的空间内合理布置各专业的管线,以保证吊顶的高度,同时保证机电各专业的有序施工。(3)综合排布机房及各楼层平面区域内机电各专业管线,协调机电与土建、精装修专业的施工冲突。(4)确定管线和预留洞的精确定位,减少对结构施工的影响(5)弥补原设计不足,减少因此造成的各种损失。(6)核对各种设备的性能参数,提出完善的设备清单,通过供货商或厂家核定各种设备的订货技术要求,尽快将数据传达给设计以检查设备基础、支架是否符合要,协助结构设计绘制大型设备基础图。(7)合理布置各专业机房的设备位置,保证设备的运行维修、安装等工作有足够的平面空间和垂直空间。(8)综合协调竖向管井的管线布置,使管线的安装工作顺利地完成,并能保证有足够多的空间完成各种管线的检修和更换工作。1管线综合排布原则1.总体原则:风管布置在上方,桥架和水管在同一高度时候,水平分开布置,在同一垂直方向时,桥架在上,水管在下进行布置。综合协调,利用可用的空间。2.避让原则:有压管让无压管,小管线让大管线,施工简单的避让施工难度大的。3.管道间距:考虑到水管外壁,空调水管、空调风管保温层的厚度。电气桥架、水管,外壁距离墙壁的距离,最小有100mm的距离,直管段风管距墙距离最小150mm,沿结构墙需90°拐弯风管及有消声器、较大阀部件等区域,根据实际情况确定距墙柱距离,管线布置时考虑无压管道的坡度。不同专业管线间距离,尽量满足现场施工规范要求。4.考虑机电末端空间整个管线的布置过程中考虑到以后送回风口、灯具、烟感探头、喷洒头等的安装,合理地布置吊顶区域机电各末端在吊顶上的分布,以及电气桥架安装后放线的操作空间及以后的维修空间,电缆布置的弯曲半径不小于电缆直径的15倍。5.垂直面排列管道布置:注:上述为管线布置基本原则,管线综合协调过程中根据实际情况综合布置,管间距离以便于安装、检修为原则。2机电管线布置工作的程序1.机电管线图纸综合布置将各专业的管线设计图纸集中表示在一张图中,可直观地反映建筑内部所有机电设备管道的走向布置。特别是在大型项目里,便于各专业统一安排组织各部位的施工作业,对潜在的问题,提前反映协调解决,具有较强的可操作性和预见性。(1)施工前汇集各专业系统图纸,合成综合管线布置图。(2)施工前,投入足够专业技术的技术人员,绘制各楼层的机电管线综合布置图及相关的控制工作,包括内容:给排水管道、消防喷淋管、消防气体管、空调送排风管、空调冷冻水管、冷却水管、电缆桥架、线槽、工艺管线等的平面布置及竖向布置。2.机电管线图纸综合的具体做法(1)保证必要的人员:项目部应安排2个人在一个阶段内专职做机电管线图纸综合。同时,为了加强机电管线图纸综合的力量,也为了及时把图纸综合的成果应用到施工现场,主管现场的机电管理人员也直接参与到了机电管线图纸综合的工作当中。(2)配备各专业图纸:不仅配备了通风空调、给排水、强弱电图纸,同时还配备了建筑施工图纸和结构施工图纸。参与综合图纸工作的人员都有深刻的体会:不看懂结构施工图纸,便不知道梁的高矮及墙、板的厚度,因而...

1、当您付费下载文档后,您只拥有了使用权限,并不意味着购买了版权,文档只能用于自身使用,不得用于其他商业用途(如 [转卖]进行直接盈利或[编辑后售卖]进行间接盈利)。
2、本站所有内容均由合作方或网友上传,本站不对文档的完整性、权威性及其观点立场正确性做任何保证或承诺!文档内容仅供研究参考,付费前请自行鉴别。
3、如文档内容存在违规,或者侵犯商业秘密、侵犯著作权等,请点击“违规举报”。

碎片内容

2024年建筑机电安装管线排布全解析

山水人家+ 关注
实名认证
内容提供者

读万卷书,行万里路。

确认删除?
VIP
微信客服
  • 扫码咨询
会员Q群
  • 会员专属群点击这里加入QQ群
客服邮箱
回到顶部