电脑桌面
添加小米粒文库到电脑桌面
安装后可以在桌面快捷访问

工程造价理论基础知识VIP专享VIP免费

工程造价理论基础知识_第1页
1/8
工程造价理论基础知识_第2页
2/8
工程造价理论基础知识_第3页
3/8
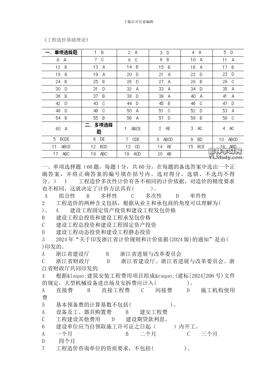
下载后可任意编辑《工程造价基础理论》 一、单项选择题(60 题,每题 1 分,共 60 分,在每题的备选答案中选出一个正确答案,并将正确答案的编号填在括号内。选对得分,选错、不选均不得分。) 1 工程造价多次性计价有各不相同的计价依据,对造价的精度要求也不相同,这就决定了计价方法具有( )。 A 组合性 B 多样性 C 多次性 D 单件性 2 工程造价的两种含义包括,根据从业主和承包商的角度可以理解为( )。 A 建设工程固定资产投资和建设工程发包价格 B 建设工程总投资和建设工程承发包价格C 建设工程总投资和建设工程固定资产投资 D 建设工程动态投资和建设工程静态投资 3 2024 年“关于印发浙江省计价规则和计价依据(2024 版)的通知”是由( )印发的。 A 浙江省建设厅 B 浙江省进展与改革委员会 C 浙江省财政厅 D 浙江省建设厅、浙江省进展与改革委员会、浙江省财政厅共同印发的 4 根据«建筑安装工程费用项目组成»(建标[2024]206 号)文件的规定,大型机械设备进出场及安拆费应计入( )。 A 直接费 B 直接工程费 C 间接费 D 施工机构使用费 5 基本预备费的计算基数不包括( )。 A 设备及工、器具购置费 B 建安工程费 C 工程建设其他费用 D 建设期贷款利息。 6 建设单位应当自领取施工许可证之日起( )内开工。 A 一个月 B 二个月 C 三个月 D 四个月 7 工程造价咨询单位的资质要求,不包括( )。 下载后可任意编辑A 技术力量 B 注册资金 C 成立时间 D 办公条件 8 现金流量图可以全面、直观地反映经济系统的资金运动状态,其中现金流量的三大要素包括( )。 A 现金注入的大小、方向和时间点 B 投入现金的额度、时间和回收点 C 现金流量的大小、方向和作用点 D 现金流出的额度、方向和时间点 9 某人存款 1 万,若干年后可取现金 2 万元,银行存款利率 10%,则该笔存款的期限( )。 A 10 年 B 小于 8 年 C 8~10 年之间 D 大于 10 年 10 已知名义利率为 12%,一年计息 12 次,则半年的实际利率和名义利率分别为( )。 A 6.2% , 6% B 12.7% , 12% C 5.83% , 6.2% D 6.35% ,6% 11 下列属于财务评价静态指标的是( )。 A 投资利润率 B 动态投资回收期 C 净现值 D 内部收益率 12 下列说法是正确的是( )。 A 折现率越大,净现值越大 B 折现率越大,净现值越小 C 折现率越小,净...

1、当您付费下载文档后,您只拥有了使用权限,并不意味着购买了版权,文档只能用于自身使用,不得用于其他商业用途(如 [转卖]进行直接盈利或[编辑后售卖]进行间接盈利)。
2、本站所有内容均由合作方或网友上传,本站不对文档的完整性、权威性及其观点立场正确性做任何保证或承诺!文档内容仅供研究参考,付费前请自行鉴别。
3、如文档内容存在违规,或者侵犯商业秘密、侵犯著作权等,请点击“违规举报”。

碎片内容

工程造价理论基础知识

确认删除?
VIP
微信客服
  • 扫码咨询
会员Q群
  • 会员专属群点击这里加入QQ群
客服邮箱
回到顶部