电脑桌面
添加小米粒文库到电脑桌面
安装后可以在桌面快捷访问

通信工程制图规范VIP免费

通信工程制图规范_第1页
1/31
通信工程制图规范_第2页
2/31
通信工程制图规范_第3页
3/31
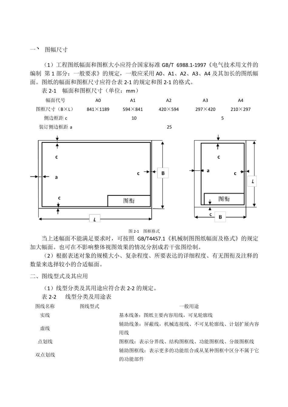
第二章 通信工程制图规范 第一节 概述 通信工程图纸是通过图形符号、文字符号、文字说明及标注表达的。为了读懂图纸就必须了解和掌握图纸中各种图形符号、文字符号等所代表的含义。 专业人员通过图纸了解工程规模、工程内容、统计出工程量、编制出工程概、预算。阅读图纸、统计工程量的过程就称为识图。 为了使通信工程的图纸做到规格统一、画法一致、图面清晰,符合施工、存档和生产维护的要求,又利于提高设计效率、保证设计质量和适应通信工程建设的需要,要求依据以下国家级行业标准编制通信工程制图与图形符号标准: GB/T4728.1~13 《电气通用图形符号》 GB/T6988.1~7 《电气制图》 GB/T50104—2001 《建筑制图标准》 GB/T7929—1995 《1:500 1:1000 1:2000 地形图图式》 GB 7159—1987 《电气技术中的文字符号制订通则》 GB 7356—1987 《电气系统说明书用简图的编制》 YD/T5015—2007 《电气工程制图与图形符号》 第二节 通信工程制图的总体要求 通信工程制图的总体要求如下: (1)工程制图应根据表述对象的性质,论述的目的与内容,选取适宜的图纸及表达手段,以便完整地表述主题内容。 (2)图面应布局合理,排列均匀 ,轮 廓 清晰和便于识别 。 (3)应选用合适的图线 宽 度 ,避 免 图中的线 条 过粗 、过细 。 (4)正 确 使用国标和行标规定 的图形符号。派 生新 的符号时 ,应符合国标符号的派 生规律 ,并 应在 合适的地方 加 以说明。 (5)在 保证图面布局紧 凑 和使用方 便的前 提下,应选择 合适的图纸幅 面,使原 图大 小适中。 (6)应准确 地按 规定 标注各种必要的技术数 据和注释 ,并 按 规定 进 行书写 或 打 印 。 (7)工程图纸应按 规定 设置 图衔 ,并 按 规定 的责 任 范围 签 字。各种图纸应按 规定 顺 序编号。 (8)总平 面图、机 房 平 面图、移 动 通信基 站 天 线 位 置 及馈 线 走 向 图应设置 指 北 针 。 (9)对于线 路 工程,设计图纸应按 照 从 左 往 右 的顺 序 制图,并 设指 北 针 ; 线 路 图纸分段按 “ 起 点 至 终 点 ,分 歧 点 至 终 点 ” 原 则划 分 。 第三 节 通信工程制图的统一规定 一、图幅尺寸 (1)工程图纸幅面和图框大小应符合国家标准GB/T 6988.1-1997《电气技术用文件的编制 第1 部分:一般要求》的规定...

1、当您付费下载文档后,您只拥有了使用权限,并不意味着购买了版权,文档只能用于自身使用,不得用于其他商业用途(如 [转卖]进行直接盈利或[编辑后售卖]进行间接盈利)。
2、本站所有内容均由合作方或网友上传,本站不对文档的完整性、权威性及其观点立场正确性做任何保证或承诺!文档内容仅供研究参考,付费前请自行鉴别。
3、如文档内容存在违规,或者侵犯商业秘密、侵犯著作权等,请点击“违规举报”。

碎片内容

通信工程制图规范

确认删除?
VIP
微信客服
  • 扫码咨询
会员Q群
  • 会员专属群点击这里加入QQ群
客服邮箱
回到顶部