电脑桌面
添加小米粒文库到电脑桌面
安装后可以在桌面快捷访问

通信工程师专业实务VIP免费

通信工程师专业实务_第1页
1/22
通信工程师专业实务_第2页
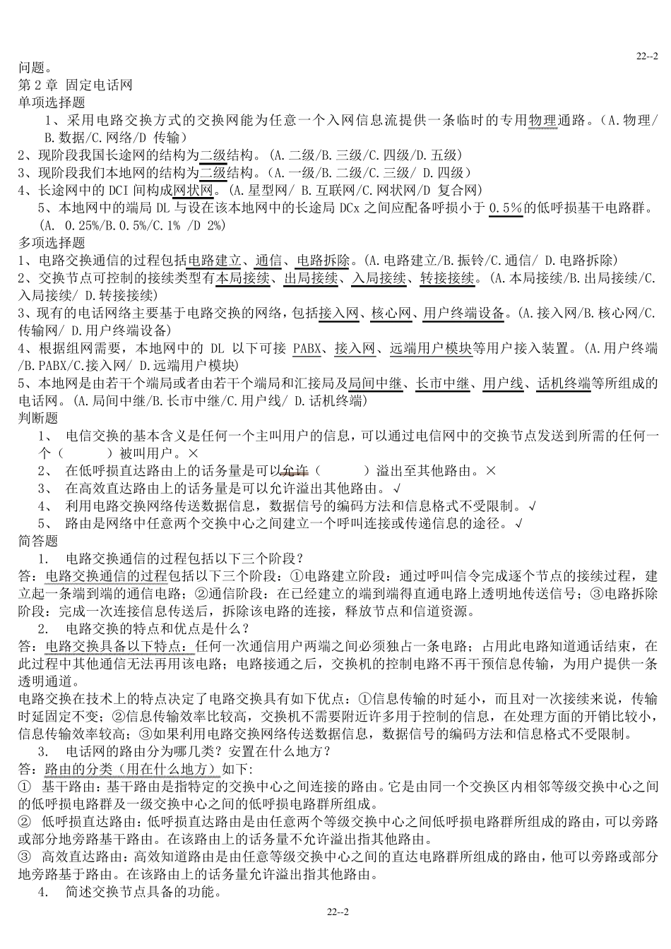
2/22
通信工程师专业实务_第3页
3/22
2 2 --1 2 2 --1 通 信 专 业 实 务 (初 级 ) 第 1 章 电 信 网 概 述 单 项 选 择 题 1、 电 信 网 是 为 公 众 提 供 信 息 服 务 , 完 成 信 息 传 递 和 交 换 的 通 信 网 络 。 (A.信 息 /B.通 信 /C.综 合 /D.业 务 ) 2、 根 据 电 信 网 的 构 成 及 功 能 , 通 常 把 电 信 网 分 为 业 务 网 、 传 输 网 和 支 撑 网 。 (A.信 令 /B.同 步 /C.管 理 D.支 撑 ) 3、 OSI 七 层 模 型 从 下 到 上 的 第 四 层 为 传 输 层 。(A.传 递 层 /B.应 用 层 /C.表 示 层 /D.会 话 层 ) 多 项 选 择 题 1、 业 务 网 面 向 公 众 提 供 电 信 业 务 , 其 中 包 括 公 用 电 话 交 换 网 、 IP 网 、 移 动 通 信 网 等 。 (A.公 用 电 话 交 换网 /B.IP 网 /C.信 令 网 /D.移 动 通 信 网 ) 2、传 输 网 通 过 光 纤 、微 波 、卫 星 等 传 输 方 式 为 不 同 服 务 范 围 的 业 务 网 之 间 传 送 信 号 。(A.接 入 / B.光 纤 /C.微 波 /D.卫 星 ) 3、 OSI 七 层 模 型 从 下 到 上 的 下 三 层 为 物 理 层 、 数 据 链 路 层 、 网 络 层 。 (A.物 理 层 /B.数 据 链 路 层 / C.网 络 层 /D.应 用 层 ) 判 断 题 1、 电 信 网 中 的 节 点 包 括 网 络 节 点 和 终 端 节 点 。 其 中 , 网 络 节 点 大 多 是 交 换 中 心 ; 终 端 节 点 是 指 各 种 用 户 终 端设 备 。 √ 2、 电 信 网 的 组 成 除 了 硬 件 外 , 为 了 保证网 络 能 正常 运行还应 有相应 的 软件 和 协议()。 × 3、 协议是 指 对等 实 体之 间 的 通 信 制定的 有关通 信 规则约定的 集合 。 √ 简答题 1、 网 的 拓扑结构 有几种 ?请简述 各 种 结果的 特 点 和 适 用 场 合 种 。 答: 网 的 拓扑结构 有多 种 形 式 , 常 用 的 有网 型 、 星 型 、 复 合 型 、 树 型 、 线 型 、 总 线 型 等 。 网 型 网 的 网 内 任 意两 个 节 点 之 间 均 有链 路 连 接 。 当 ...

1、当您付费下载文档后,您只拥有了使用权限,并不意味着购买了版权,文档只能用于自身使用,不得用于其他商业用途(如 [转卖]进行直接盈利或[编辑后售卖]进行间接盈利)。
2、本站所有内容均由合作方或网友上传,本站不对文档的完整性、权威性及其观点立场正确性做任何保证或承诺!文档内容仅供研究参考,付费前请自行鉴别。
3、如文档内容存在违规,或者侵犯商业秘密、侵犯著作权等,请点击“违规举报”。

碎片内容

通信工程师专业实务

确认删除?
VIP
微信客服
  • 扫码咨询
会员Q群
  • 会员专属群点击这里加入QQ群
客服邮箱
回到顶部