电脑桌面
添加小米粒文库到电脑桌面
安装后可以在桌面快捷访问

道路测量程序VIP专享VIP免费

道路测量程序_第1页
1/26
道路测量程序_第2页
2/26
道路测量程序_第3页
3/26
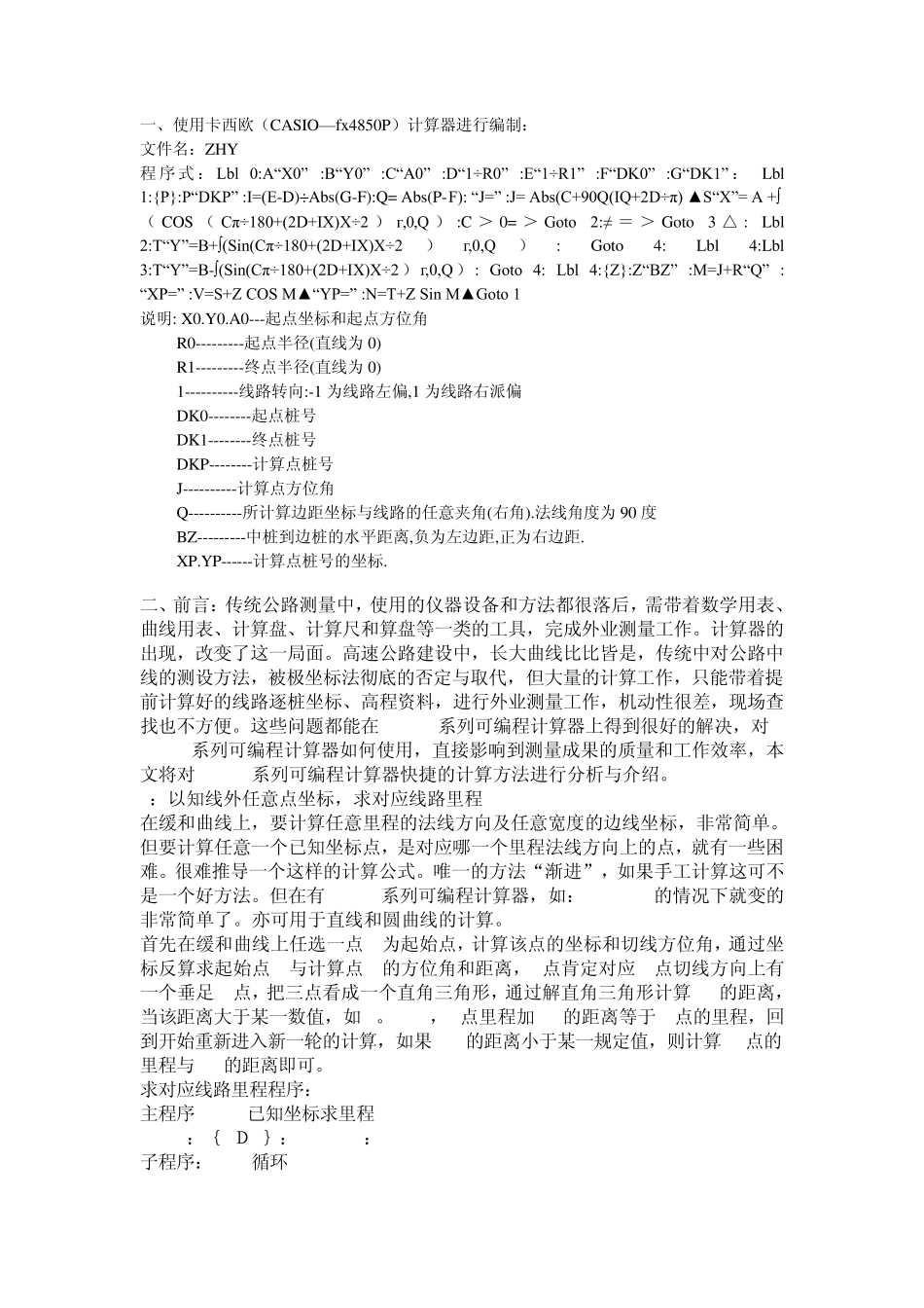
一、使用卡西欧(CASIO—fx4850P)计算器进行编制: 文件名:ZHY 程 序 式 : Lbl 0:A“X0” :B“Y0” :C“A0” :D“1÷R0” :E“1÷R1” :F“DK0” :G“DK1” : Lbl 1:{P}:P“DKP” :I=(E-D)÷Abs(G-F):Q= Abs(P-F): “J=” :J= Abs(C+90Q(IQ+2D÷π) ▲S“X”= A +∫( COS ( Cπ÷180+(2D+IX)X÷2 ) г,0,Q ) :C > 0= > Goto 2:≠ = > Goto 3 △ : Lbl 2:T“Y”=B+∫(Sin(Cπ÷180+(2D+IX)X÷2)г,0,Q): Goto 4: Lbl 4:Lbl 3:T“Y”=B-∫(Sin(Cπ÷180+(2D+IX)X÷2 ) г,0,Q ) : Goto 4: Lbl 4:{Z}:Z“BZ” :M=J+R“Q” : “XP=” :V=S+Z COS M▲“YP=” :N=T+Z Sin M▲Goto 1 说明: X0.Y0.A0---起点坐标和起点方位角 R0---------起点半径(直线为 0) R1---------终点半径(直线为 0) 1----------线路转向:-1 为线路左偏,1 为线路右派偏 DK0--------起点桩号 DK1--------终点桩号 DKP--------计算点桩号 J----------计算点方位角 Q----------所计算边距坐标与线路的任意夹角(右角).法线角度为 90 度 BZ---------中桩到边桩的水平距离,负为左边距,正为右边距. XP.YP------计算点桩号的坐标. 二、前言:传统公路测量中,使用的仪器设备和方法都很落后,需带着数学用表、曲线用表、计算盘、计算尺和算盘等一类的工具,完成外业测量工作。计算器的出现,改变了这一局面。高速公路建设中,长大曲线比比皆是,传统中对公路中线的测设方法,被极坐标法彻底的否定与取代,但大量的计算工作,只能带着提前计算好的线路逐桩坐标、高程资料,进行外业测量工作,机动性很差,现场查找也不方便。这些问题都能在CASIO系列可编程计算器上得到很好的解决,对CASIO系列可编程计算器如何使用,直接影响到测量成果的质量和工作效率,本文将对 CASIO系列可编程计算器快捷的计算方法进行分析与介绍。 1:以知线外任意点坐标,求对应线路里程 在缓和曲线上,要计算任意里程的法线方向及任意宽度的边线坐标,非常简单。但要计算任意一个已知坐标点,是对应哪一个里程法线方向上的点,就有一些困难。很难推导一个这样的计算公式。唯一的方法“渐进”,如果手工计算这可不是一个好方法。但在有CASIO系列可编程计算器,如:FX-4500的情况下就变的非常简单了。亦可用于直线和圆曲线的计算。 首先在缓和曲线上任选一点 A为起始点,计算该点的坐标和切线方位角,通过...

1、当您付费下载文档后,您只拥有了使用权限,并不意味着购买了版权,文档只能用于自身使用,不得用于其他商业用途(如 [转卖]进行直接盈利或[编辑后售卖]进行间接盈利)。
2、本站所有内容均由合作方或网友上传,本站不对文档的完整性、权威性及其观点立场正确性做任何保证或承诺!文档内容仅供研究参考,付费前请自行鉴别。
3、如文档内容存在违规,或者侵犯商业秘密、侵犯著作权等,请点击“违规举报”。

碎片内容

道路测量程序

确认删除?
VIP
微信客服
  • 扫码咨询
会员Q群
  • 会员专属群点击这里加入QQ群
客服邮箱
回到顶部