电脑桌面
添加小米粒文库到电脑桌面
安装后可以在桌面快捷访问

2013年会计继续教育考试答案VIP免费

2013年会计继续教育考试答案_第1页
1/10
2013年会计继续教育考试答案_第2页
2/10
2013年会计继续教育考试答案_第3页
3/10
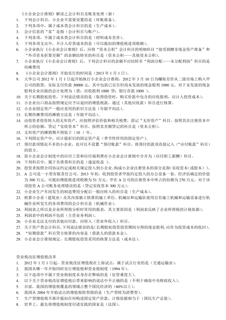
《小企业会计准则》解读之会计科目及账务处理(新) 1. 下列会计科目,小企业不需要设置的是(坏账准备)。 2. 下列各项中,属于成本类会计科目的是(生产成本)。 3. 会计信息的“家”是指(会计科目与账户)。 4. 下列各项,不属于成本类会计科目的是(材料成本差异)。 5. 下列各项支出中,不计入存货成本的是(可以抵扣的增值税进项税额)。 6. 小企业执行《小企业会计准则》后,应将“资本公积”会计科目的明细科目“接受捐赠非现金资产准备”和“外币资本折算差额”的余额结转至的科目是(资本公积——其他资本公积)。 7. 小企业执行《小企业会计准则》后,下列会计科目的余额不应结转至“利润分配——未分配利润”科目的是待摊费用 8. 《小企业会计准则》开始实行的时间是(2013 年 1 月 1 日)。 9. 大华公司 2012 年 1 月 1 日起开始执行小企业会计准则,2012 年 3 月 10 日为赚取差价从二级市场上购入甲公司的股票,实际支付价款 30000 元,其中包括已宣告但尚未发放的现金股利 1000 元。对于未发放的现金股利企业应做的会计处理为(借:应收股利 1000 贷:银行存款 1000 )。 10. 关于长期股权投资,下列说法错误的是(取得投资时,购买价款中包含的应收股利,应计入投资成本)。 11. 小企业出口商品按照规定应予以退回的增值税款,通过(其他应收款)科目进行核算。 12. 小企业固定资产一般应采用的折旧方法是(年限平均法)。 13. 长期待摊费用的摊销方法是(年限平均法)。 14. 由投资者投资转入的无形资产,应按照评估价值和相关税费,借记“无形资产”科目,按照其在注册资本中所占的份额,贷记“实收资本”科目,按照其差额贷记的科目是(资本公积)。 15. 无形资产的摊销期不得低于(10 )年。 16. 下列固定资产中,应计提折旧的固定资产是(季节性停用的固定资产)。 17. 预付款项情况不多的小企业,也可以不设置“预付账款”科目,将预付的款项直接记入(“应付账款”科目)的借方。 18. 原小企业会计制度中的应付工资和应付福利费在小企业会计准则中合并为(应付职工薪酬)科目。 19. 下列科目中,属于负债类科目的是(递延收益 )。 20. 投资者按照合同协议约定或相关规定投入到小企业、构成小企业注册资本的部分是指(实收资本(或股本) )。 21. A 公司是一小型有限责任公司。2013 年初,收到投资者甲按约定投入的办公设备一套,经评估确定的价...

1、当您付费下载文档后,您只拥有了使用权限,并不意味着购买了版权,文档只能用于自身使用,不得用于其他商业用途(如 [转卖]进行直接盈利或[编辑后售卖]进行间接盈利)。
2、本站所有内容均由合作方或网友上传,本站不对文档的完整性、权威性及其观点立场正确性做任何保证或承诺!文档内容仅供研究参考,付费前请自行鉴别。
3、如文档内容存在违规,或者侵犯商业秘密、侵犯著作权等,请点击“违规举报”。

碎片内容

2013年会计继续教育考试答案

您可能关注的文档

确认删除?
VIP
微信客服
  • 扫码咨询
会员Q群
  • 会员专属群点击这里加入QQ群
客服邮箱
回到顶部