电脑桌面
添加小米粒文库到电脑桌面
安装后可以在桌面快捷访问

2013年新民事诉讼法修改点对比VIP免费

2013年新民事诉讼法修改点对比_第1页
1/23
2013年新民事诉讼法修改点对比_第2页
2/23
2013年新民事诉讼法修改点对比_第3页
3/23
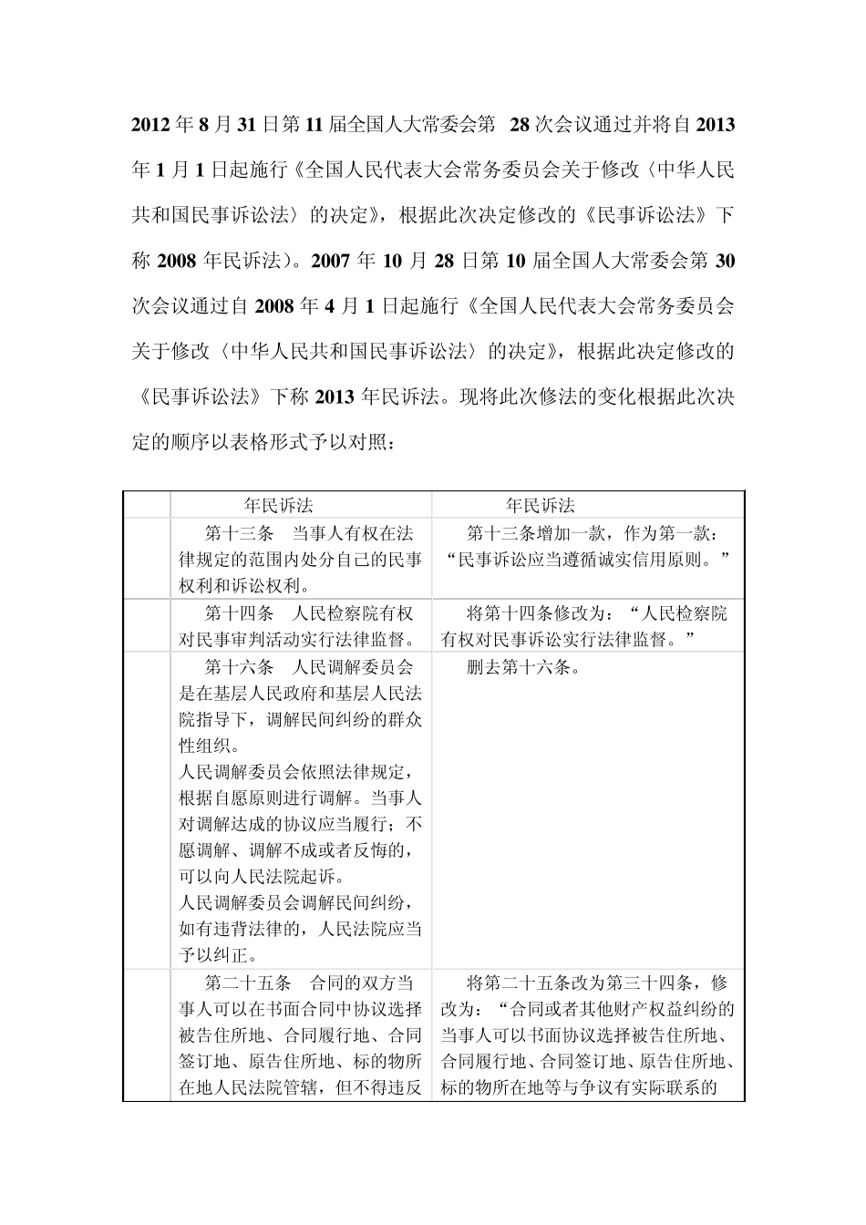
2 0 1 2 年8 月3 1 日第1 1 届全国人大常委会第2 8 次会议通过并将自2 0 1 3年1 月1 日起施行《全国人民代表大会常务委员会关于修改〈中华人民共和国民事诉讼法〉的决定》,根据此次决定修改的《民事诉讼法》下称2 0 0 8 年民诉法)。2 0 0 7 年1 0 月2 8 日第1 0 届全国人大常委会第3 0次会议通过自2 0 0 8 年4 月1 日起施行《全国人民代表大会常务委员会关于修改〈中华人民共和国民事诉讼法〉的决定》,根据此决定修改的《民事诉讼法》下称2 0 1 3 年民诉法。现将此次修法的变化根据此次决定的顺序以表格形式予以对照: 2008年民诉法 2013年民诉法 1 第十三条 当事人有权在法律规定的范围内处分自己的民事权利和诉讼权利。 第十三条增加一款,作为第一款:“民事诉讼应当遵循诚实信用原则。” 2 第十四条 人民检察院有权对民事审判活动实行法律监督。 将第十四条修改为:“人民检察院有权对民事诉讼实行法律监督。” 3 第十六条 人民调解委员会是在基层人民政府和基层人民法院指导下,调解民间纠纷的群众性组织。 人民调解委员会依照法律规定,根据自愿原则进行调解。当事人对调解达成的协议应当履行;不愿调解、调解不成或者反悔的,可以向人民法院起诉。 人民调解委员会调解民间纠纷,如有违背法律的,人民法院应当予以纠正。 删去第十六条。 4 第二十五条 合同的双方当事人可以在书面合同中协议选择被告住所地、合同履行地、合同签订地、原告住所地、标的物所在地人民法院管辖,但不得违反将第二十五条改为第三十四条,修改为:“合同或者其他财产权益纠纷的当事人可以书面协议选择被告住所地、合同履行地、合同签订地、原告住所地、标的物所在地等与争议有实际联系的本法对级别管辖和专属管辖的规定。 地点的人民法院管辖,但不得违反本法对级别管辖和专属管辖的规定。” 5 增加一条,作为第二十六条:“因公司设立、确认股东资格、分配利润、解散等纠纷提起的诉讼,由公司住所地人民法院管辖。” 6 第三十八条 人民法院受理案件后,当事人对管辖权有异议的,应当在提交答辩状期间提出。人民法院对当事人提出的异议,应当审查。异议成立的,裁定将案件移送有管辖权的人民法院;异议不成立的,裁定驳回。 将第三十八条改为第一百二十七条,增加一款,作为第二款:“当事人未提出管辖异议,并应诉答辩的,视为受诉人民法院有管辖权,但违反级别管辖和专属管辖规定的除外。...

1、当您付费下载文档后,您只拥有了使用权限,并不意味着购买了版权,文档只能用于自身使用,不得用于其他商业用途(如 [转卖]进行直接盈利或[编辑后售卖]进行间接盈利)。
2、本站所有内容均由合作方或网友上传,本站不对文档的完整性、权威性及其观点立场正确性做任何保证或承诺!文档内容仅供研究参考,付费前请自行鉴别。
3、如文档内容存在违规,或者侵犯商业秘密、侵犯著作权等,请点击“违规举报”。

碎片内容

2013年新民事诉讼法修改点对比

小辰7+ 关注
实名认证
内容提供者

出售各种资料和文档

确认删除?
VIP
微信客服
  • 扫码咨询
会员Q群
  • 会员专属群点击这里加入QQ群
客服邮箱
回到顶部