电脑桌面
添加小米粒文库到电脑桌面
安装后可以在桌面快捷访问

2014年天津市中考物理试卷(word解析版)VIP免费

2014年天津市中考物理试卷(word解析版)_第1页
1/14
2014年天津市中考物理试卷(word解析版)_第2页
2/14
2014年天津市中考物理试卷(word解析版)_第3页
3/14
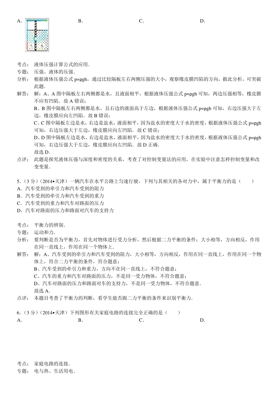
2014 年天津市中考物理试卷 一、解答题(本大题共 10 小题,每小题 3 分,满分 30 分。每小题给出的四个选项中,只有一项最符合题意) 1.(3 分)(2014•天津)生活中用“引吭高歌”“低声细语”来形容声音,这里的“高”“低”描述的是声音的( ) A. 音调 B. 响度 C. 音色 D. 速度 考点: 音调、响度与音色的区分. 专题: 声现象. 分析: 声音的响度与声源振动的幅度有关,振动幅度越大,响度越大,振动幅度越小,响度越小. 解答: 解:“引吭高歌”中的“高”说明声音的响度大,“低声细语”中的“低”是指声音的响度小. 故选 B. 点评: 声音的特征有音调、响度、音色,三个特征是从三个不同角度描述声音的,且影响三个特征的因素各不相同. 2.(3 分)(2014•天津)衣柜里防虫用的樟脑片,过一段时间会变小,最后不见了.这是由于樟脑片发生了( ) A. 凝固 B. 升华 C. 液化 D. 汽化 考点: 生活中的升华现象. 专题: 汽化和液化、升华和凝华. 分析: 物质由固态直接变成气态的过程叫做升华. 解答: 解:衣柜里防虫用的樟脑片,过一段时间会变小,最后不见了,由固态直接变成了气态,叫做升华现象. 故选 B. 点评: 本题考查了学生对物态变化的了解,抓住物质前后的状态变化是解题的关键. 3.(3 分)(2014•天津)小芳站在竖直放置的平面镜前1.5m 处,她在镜中的像与她相距( ) A. 1m B. 1.5m C. 2m D. 3m 考点: 平面镜成像的特点、原理、现象及其实验方案 . 专题: 光 的传 播 和反 射 、平面镜成像. 分析: 平面镜成像时成等 大正 立 的虚 像,且像距与物距相等 . 解答: 解:因平面镜成像时物距与像距相等 ,某 同学站在竖直平面镜前1.5m 处,物距为 1.5m,所 以 像距也 为 1.5m,而 镜中的像与他 相距为 物距与像距之 和为 3m. 故选 D. 点评: 本题主 要 考查的是平面镜特点的应 用.比 较 简 单 . 4.(3 分)(2014•天津)某 同学用如 图 的装 置探 究 液体 内 部 压 强 的特点.容器 中间用隔 板 分成左 右 两 部 分,隔 板 下部 有意圆 孔 用薄 橡 皮 膜 封 闭 .容器 中加 入 液体 后,橡 皮 膜 两 侧 压 强 不同时,其形状会发生改 变,下 列 图 形符合实验事 实的是( ) A. B. C. D. 考点: 液体压强计算公式的...

1、当您付费下载文档后,您只拥有了使用权限,并不意味着购买了版权,文档只能用于自身使用,不得用于其他商业用途(如 [转卖]进行直接盈利或[编辑后售卖]进行间接盈利)。
2、本站所有内容均由合作方或网友上传,本站不对文档的完整性、权威性及其观点立场正确性做任何保证或承诺!文档内容仅供研究参考,付费前请自行鉴别。
3、如文档内容存在违规,或者侵犯商业秘密、侵犯著作权等,请点击“违规举报”。

碎片内容

2014年天津市中考物理试卷(word解析版)

确认删除?
VIP
微信客服
  • 扫码咨询
会员Q群
  • 会员专属群点击这里加入QQ群
客服邮箱
回到顶部