电脑桌面
添加小米粒文库到电脑桌面
安装后可以在桌面快捷访问

2015年造价《案例》真题及答案VIP免费

2015年造价《案例》真题及答案_第1页
1/16
2015年造价《案例》真题及答案_第2页
2/16
2015年造价《案例》真题及答案_第3页
3/16
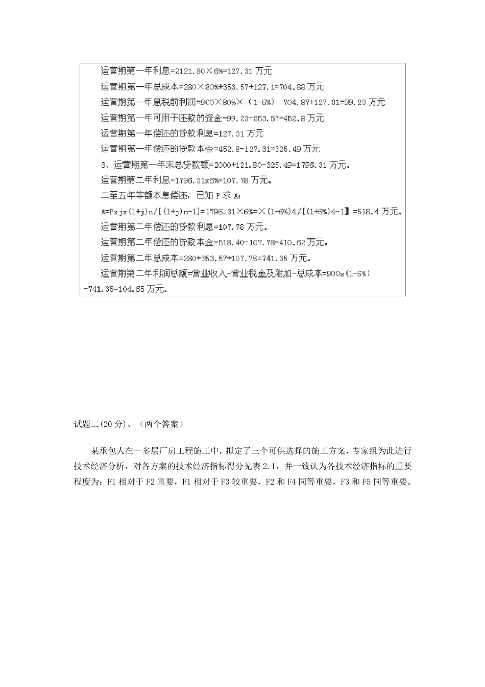
2015 年造价《案例》真题及答案 试题二(20 分)、(两个答案) 某承包人在一多层厂房工程施工中,拟定了三个可供选择的施工方案,专家组为此进行技术经济分析,对各方案的技术经济指标得分见表 2.1,并一致认为各技术经济指标的重要程度为:F1 相对于 F2 重要,F1 相对于 F3 较重要,F2 和 F4 同等重要,F3 和 F5 同等重要。 问题: 1:采用0-4 评分法计算各技术经济指标的权重,将计算结果填入答题卡表2.1 中 2:列表计算各方案的功能指标,将计算结果填入答题卡表2.2 中。 3:已知A,B,C 三个施工方案成本指数分别为0.3439,0.3167.0.3394。请采用价值指数法选择最佳施工方案。 4:该工程合同工期为20 个月,承包人报送并已获得监理工程师审核批准的施工网络速度计划如图2.1 所示,开工前,因承包人工作班组调整,工作A 和工作E 需由同一工作班组分别施工。承包人应如何合理调整该施工网络进度计划(绘制调整后的网络进度计划图)?新的网络进度计划的工期是否满足合同要求?关键工作有那些?(功能指数和价值指数的计算结果保留四位小数) 【答案】: 1、 F1 相对于 F2 很重要,F1 相对于 F3 较重要,F2 和F4 同等重要,F3 和F5 同等重要。 3、A 方案价值指数=0.3333/0.3439=0.9692 B 方案价值指数=0.3397/0.3367=1.0726 C 方案价值指数=0.3270/0.3394=0.9635 因为 B 方案价值指数最大,所以选 B 方案。 4、调整后的施工网络进度计划 新的网络计划能够满足合同要求,关键工作 A,E,H 工期 19 个月。 试题三:(20 分) 某省属高校投资建设一栋建筑面积为30000 ㎡的普通教学楼,拟采用工程量清单以公开招标方式进行施工招标,业主委托具有相应招标代理和造价咨询资质的某咨询企业编制招标文件和最高投标限价(该项目的最高投标限价为5000 万元)。 咨询企业编制招标文件和最高投标限价过程中,发生如下事件。 事件1:为了响应业主对潜在投标人择优选择的高要求,咨询企业的项目经理在招标文件中设置了以下几项内容。 (1) 投标人资格条件之一为:投标人近5 年必须承担过高校教学楼工程: (2) 投标人近5 年获得过鲁班奖、本省省级质量奖等奖项作为加分条件: (3) 项目的投标保证金为75 万元。且投标保证金必须从投标企业的基本账户转出: (4) 中标人的履约保证金为最高投标限价的10%。 事件2:项目经理认为招标文件中的合同条款是基本的粗略条款,只需将政府有关管理部门出台的施...

1、当您付费下载文档后,您只拥有了使用权限,并不意味着购买了版权,文档只能用于自身使用,不得用于其他商业用途(如 [转卖]进行直接盈利或[编辑后售卖]进行间接盈利)。
2、本站所有内容均由合作方或网友上传,本站不对文档的完整性、权威性及其观点立场正确性做任何保证或承诺!文档内容仅供研究参考,付费前请自行鉴别。
3、如文档内容存在违规,或者侵犯商业秘密、侵犯著作权等,请点击“违规举报”。

碎片内容

2015年造价《案例》真题及答案

您可能关注的文档

确认删除?
VIP
微信客服
  • 扫码咨询
会员Q群
  • 会员专属群点击这里加入QQ群
客服邮箱
回到顶部