电脑桌面
添加小米粒文库到电脑桌面
安装后可以在桌面快捷访问

转换层施工方案VIP免费

转换层施工方案_第1页
1/40
转换层施工方案_第2页
2/40
转换层施工方案_第3页
3/40
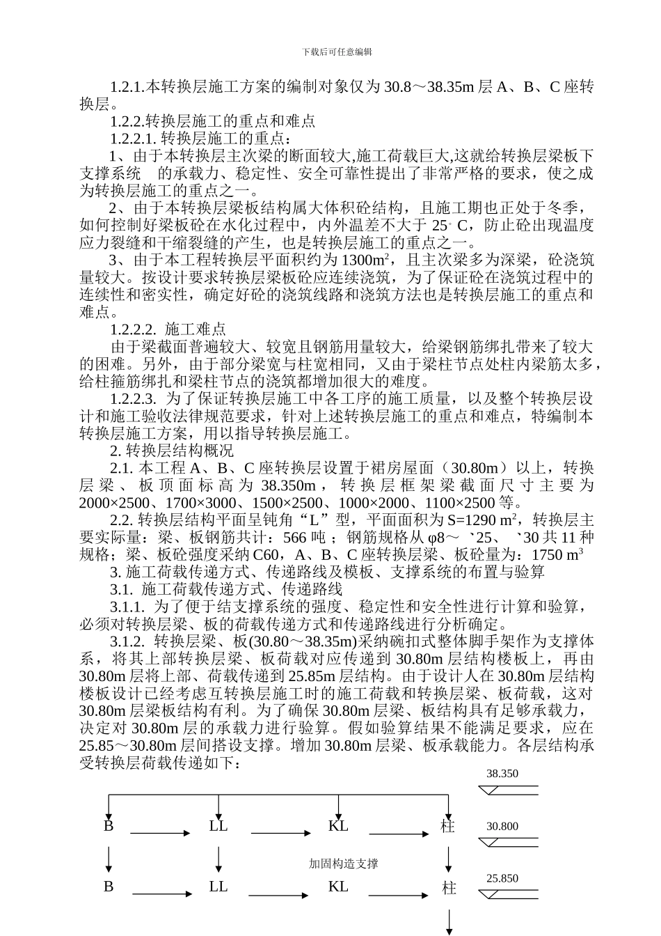
下载后可任意编辑本页为作品封面,下载后可以自由编辑删除,欢迎下载!!! 精 品文档1【精品 word 文档、可以自由编辑!】转换层施工方案1. 编制依据及说明1.1 施工组织设计依据:1.1.1 重庆时代广场转换层结构施工图及设计总说明1.1.2 国家、行业及地方有关政策、法律、法令、法规1.1.3 国家强制性标准、施工验收法律规范、规程1.1.4 工艺标准及操作规程1.1.5 ISO9002 国际质量认证标准1.1.6 本公司质量保证手册、程序文件及规章制度1.2. 编制说明下载后可任意编辑1.2.1.本转换层施工方案的编制对象仅为 30.8~38.35m 层 A、B、C 座转换层。1.2.2.转换层施工的重点和难点1.2.2.1. 转换层施工的重点:1、由于本转换层主次梁的断面较大,施工荷载巨大,这就给转换层梁板下支撑系统 的承载力、稳定性、安全可靠性提出了非常严格的要求,使之成为转换层施工的重点之一。2、由于本转换层梁板结构属大体积砼结构,且施工期也正处于冬季,如何控制好梁板砼在水化过程中,内外温差不大于 25。C,防止砼出现温度应力裂缝和干缩裂缝的产生,也是转换层施工的重点之一。3、由于本工程转换层平面积约为 1300m2,且主次梁多为深梁,砼浇筑量较大。按设计要求转换层梁板砼应连续浇筑,为了保证砼在浇筑过程中的连续性和密实性,确定好砼的浇筑线路和浇筑方法也是转换层施工的重点和难点。1.2.2.2. 施工难点由于梁截面普遍较大、较宽且钢筋用量较大,给梁钢筋绑扎带来了较大的困难。另外,由于部分梁宽与柱宽相同,又由于梁柱节点处柱内梁筋太多,给柱箍筋绑扎和梁柱节点的浇筑都增加很大的难度。1.2.2.3. 为了保证转换层施工中各工序的施工质量,以及整个转换层设计和施工验收法律规范要求,针对上述转换层施工的重点和难点,特编制本转换层施工方案,用以指导转换层施工。2. 转换层结构概况2.1. 本工程 A、B、C 座转换层设置于裙房屋面(30.80m)以上,转换层 梁 、 板 顶 面 标 高 为 38.350m , 转 换 层 框 架 梁 截 面 尺 寸 主 要 为2000×2500、1700×3000、1500×2500、1000×2000、1100×2500 等。2.2. 转换层结构平面呈钝角“L”型,平面面积为 S=1290 m2,转换层主要实际量:梁、板钢筋共计:566 吨 ;钢筋规格从 φ8~25、30 共 11 种规格;梁、板砼强度采纳 C60,A、B、C 座转换层梁、板砼量为:1750 m3 3. 施工荷载传递方式、传递路线及模板、支撑系统的布置与验算3.1. 施...

1、当您付费下载文档后,您只拥有了使用权限,并不意味着购买了版权,文档只能用于自身使用,不得用于其他商业用途(如 [转卖]进行直接盈利或[编辑后售卖]进行间接盈利)。
2、本站所有内容均由合作方或网友上传,本站不对文档的完整性、权威性及其观点立场正确性做任何保证或承诺!文档内容仅供研究参考,付费前请自行鉴别。
3、如文档内容存在违规,或者侵犯商业秘密、侵犯著作权等,请点击“违规举报”。

碎片内容

转换层施工方案

确认删除?
VIP
微信客服
  • 扫码咨询
会员Q群
  • 会员专属群点击这里加入QQ群
客服邮箱
回到顶部