电脑桌面
添加小米粒文库到电脑桌面
安装后可以在桌面快捷访问

2025年悬挑脚手架脚手架安全技术交底VIP免费

2025年悬挑脚手架脚手架安全技术交底_第1页
1/3
2025年悬挑脚手架脚手架安全技术交底_第2页
2/3
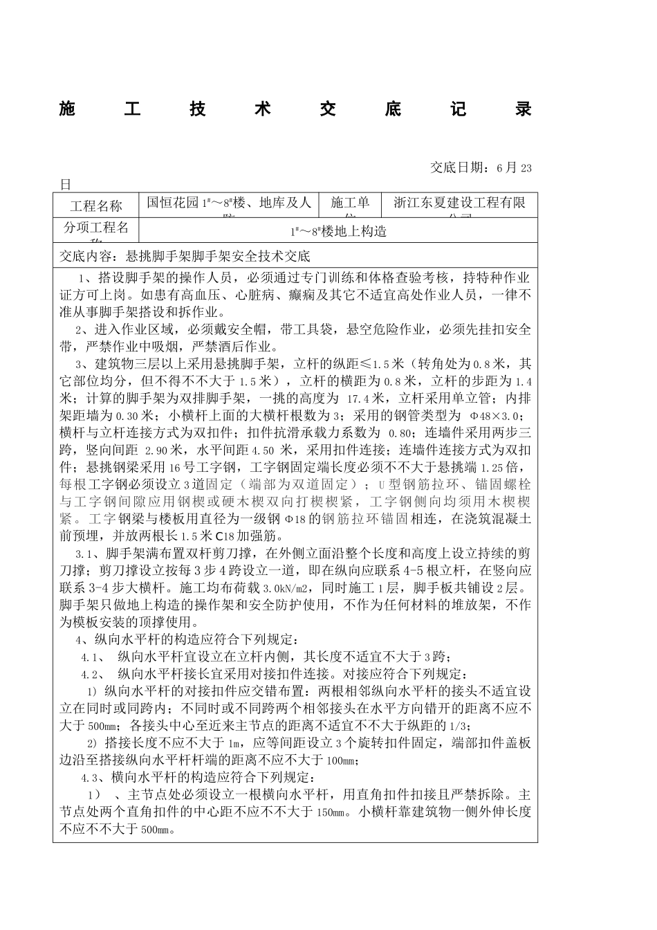
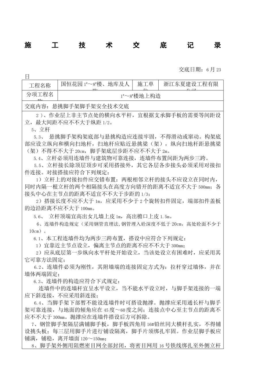
施 工 技 术 交 底 记 录交底日期:6 月 23日 工程名称国恒花园 1#~8#楼、地库及人防施工单位浙江东夏建设工程有限公司分项工程名称1#~8#楼地上构造交底内容:悬挑脚手架脚手架安全技术交底 1、搭设脚手架的操作人员,必须通过专门训练和体格查验考核,持特种作业证方可上岗。如患有高血压、心脏病、癫痫及其它不适宜高处作业人员,一律不准从事脚手架搭设和拆作业。 2、进入作业区域,必须戴安全帽,带工具袋,悬空危险作业,必须先挂扣安全带,严禁作业中吸烟,严禁酒后作业。 3、建筑物三层以上采用悬挑脚手架,立杆的纵距≤1.5 米(转角处为 0.8 米,其它部位均分,但不得不不大于 1.5 米),立杆的横距为 0.8 米,立杆的步距为 1.4 米;计算的脚手架为双排脚手架,一挑的高度为 17.4 米,立杆采用单立管;内排架距墙为 0.30 米;小横杆上面的大横杆根数为 3;采用的钢管类型为 Φ48×3.0;横杆与立杆连接方式为双扣件;扣件抗滑承载力系数为 0.80;连墙件采用两步三跨,竖向间距 2.90 米,水平间距 4.50 米,采用扣件连接;连墙件连接方式为双扣件;悬挑钢梁采用 16 号工字钢,工字钢固定端长度必须不不大于悬挑端 1.25 倍,每根工字钢必须设立 3 道固定(端部为双道固定); U 型钢筋拉环、锚固螺栓与工字钢间隙应用钢楔或硬木楔双向打楔楔紧,工字钢侧向均须用木楔楔紧。工字钢梁与楼板用直径为一级钢 Φ18 的钢筋拉环锚固相连,在浇筑混凝土前预埋,并放两根长 1.5 米 C18 加强筋。 3.1、脚手架满布置双杆剪刀撑,在外侧立面沿整个长度和高度上设立持续的剪刀撑;剪刀撑设立按每 3 步 4 跨设立一道,即在纵向应联系 4-5 根立杆,在竖向应联系 3-4 步大横杆。施工均布荷载 3.0kN/m2,同时施工 1 层,脚手板共铺设 2 层。脚手架只做地上构造的操作架和安全防护使用,不作为任何材料的堆放架,不作为模板安装的顶撑使用。 4、纵向水平杆的构造应符合下列规定: 4.1、 纵向水平杆宜设立在立杆内侧,其长度不适宜不大于 3 跨; 4.2、 纵向水平杆接长宜采用对接扣件连接。对接应符合下列规定: 1) 纵向水平杆的对接扣件应交错布置:两根相邻纵向水平杆的接头不适宜设立在同时或同跨内;不同时或不同跨两个相邻接头在水平方向错开的距离不应不大于 500mm;各接头中心至近来主节点的距离不适宜不不大于纵距的 1/3; 2) 搭接长度不应不大于 1m,应等间距设立 3 个...

1、当您付费下载文档后,您只拥有了使用权限,并不意味着购买了版权,文档只能用于自身使用,不得用于其他商业用途(如 [转卖]进行直接盈利或[编辑后售卖]进行间接盈利)。
2、本站所有内容均由合作方或网友上传,本站不对文档的完整性、权威性及其观点立场正确性做任何保证或承诺!文档内容仅供研究参考,付费前请自行鉴别。
3、如文档内容存在违规,或者侵犯商业秘密、侵犯著作权等,请点击“违规举报”。

碎片内容

2025年悬挑脚手架脚手架安全技术交底

枕上诗书+ 关注
实名认证
内容提供者

该用户很懒,什么也没介绍

确认删除?
VIP
微信客服
  • 扫码咨询
会员Q群
  • 会员专属群点击这里加入QQ群
客服邮箱
回到顶部