电脑桌面
添加小米粒文库到电脑桌面
安装后可以在桌面快捷访问

2025年物质的量与阿伏伽德罗常数VIP免费

2025年物质的量与阿伏伽德罗常数_第1页
1/11
2025年物质的量与阿伏伽德罗常数_第2页
2/11
2025年物质的量与阿伏伽德罗常数_第3页
3/11
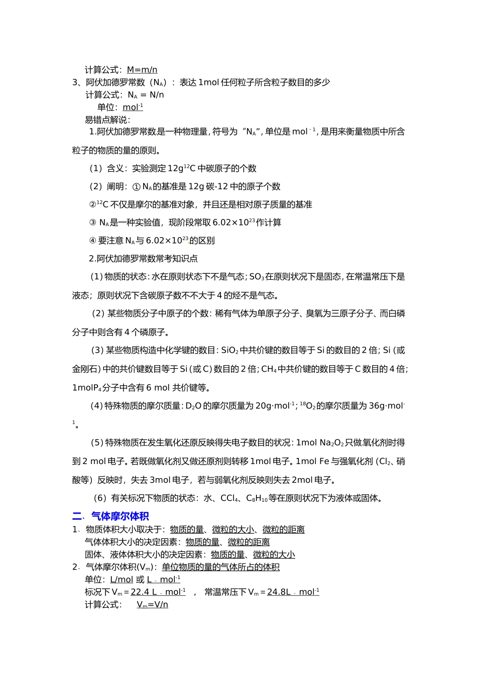
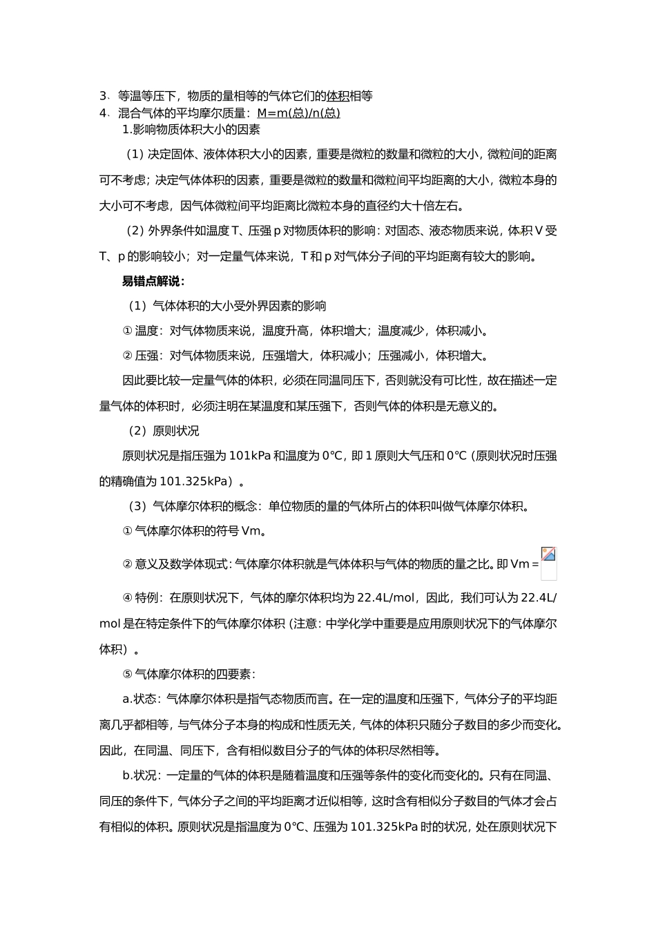
物质的量及其阿伏伽德罗常数 【有关计算网络图】 【知识点梳理】一、物质的量及阿伏加德罗常数:1﹑物质的量(n):表达一定数目粒子的集合体的物理量 注:专有名词,表达微观粒子 单位:摩尔(mol),简称为摩 规定 0.012kg 12 C 中所含碳 原子数为 1mol 阿伏加德罗常数 NA ≈6.02×10 23 mol -1 计算公式:n=N/ NA 2﹑摩尔质量(M):单位物质的量的物质所含有的质量 单位:g/mol 或 g ﹒ mol -1 计算公式:M=m/n 3、阿伏加德罗常数(NA):表达 1mol 任何粒子所含粒子数目的多少 计算公式:NA = N/n单位:mol -1 易错点解说:1.阿伏加德罗常数是一种物理量,符号为“NA”,单位是 mol-1,是用来衡量物质中所含粒子的物质的量的原则。(1)含义:实验测定 12g12C 中碳原子的个数(2)阐明:① NA的基准是 12g 碳-12 中的原子个数②12C 不仅是摩尔的基准对象,并且还是相对原子质量的基准③ NA是一种实验值,现阶段常取 6.02×1023作计算④ 要注意 NA与 6.02×1023的区别2.阿伏加德罗常数常考知识点(1)物质的状态:水在原则状态下不是气态;SO3在原则状况下是固态,在常温常压下是液态;原则状况下含碳原子数不不大于 4 的烃不是气态。(2)某些物质分子中原子的个数:稀有气体为单原子分子、臭氧为三原子分子、而白磷分子中则含有 4 个磷原子。(3)某些物质构造中化学键的数目:SiO2中共价键的数目等于 Si 的数目的 2 倍;Si(或金刚石)中的共价键数目等于 Si(或 C)数目的 2 倍;CH4中共价键的数目等于 C 数目的 4 倍;1molP4分子中含有 6 mol 共价键等。(4)特殊物质的摩尔质量:D2O 的摩尔质量为 20g·mol-1;18O2的摩尔质量为 36g·mol-1。 (5)特殊物质在发生氧化还原反映得失电子数目的状况:1mol Na2O2只做氧化剂时得到 2 mol 电子。若既做氧化剂又做还原剂则转移 1mol 电子。1mol Fe 与强氧化剂(Cl2、硝酸等)反映时,失去 3mol 电子,若与弱氧化剂反映则失去 2mol 电子。(6)有关标况下物质的状态:水、CCl4、C8H10等在原则状况下为液体或固体。二﹑气体摩尔体积1﹑物质体积大小取决于:物质的量、微粒的大小、微粒的距离 气体体积大小的决定因素:物质的量、微粒的距离 固体、液体体积大小的决定因素:物质的量、微粒的大小 2﹑气体摩尔体积(Vm):单位物质的量的气体所占的体积 单位:L/mol 或 L ﹒ mol -1 标况下 Vm=22.4 ...

1、当您付费下载文档后,您只拥有了使用权限,并不意味着购买了版权,文档只能用于自身使用,不得用于其他商业用途(如 [转卖]进行直接盈利或[编辑后售卖]进行间接盈利)。
2、本站所有内容均由合作方或网友上传,本站不对文档的完整性、权威性及其观点立场正确性做任何保证或承诺!文档内容仅供研究参考,付费前请自行鉴别。
3、如文档内容存在违规,或者侵犯商业秘密、侵犯著作权等,请点击“违规举报”。

碎片内容

2025年物质的量与阿伏伽德罗常数

您可能关注的文档

读万卷书+ 关注
实名认证
内容提供者

各类经典PPT文档分享

确认删除?
VIP
微信客服
  • 扫码咨询
会员Q群
  • 会员专属群点击这里加入QQ群
客服邮箱
回到顶部