电脑桌面
添加小米粒文库到电脑桌面
安装后可以在桌面快捷访问

2020年绩效考核方案VIP免费

2020年绩效考核方案_第1页
1/43
2020年绩效考核方案_第2页
2/43
2020年绩效考核方案_第3页
3/43
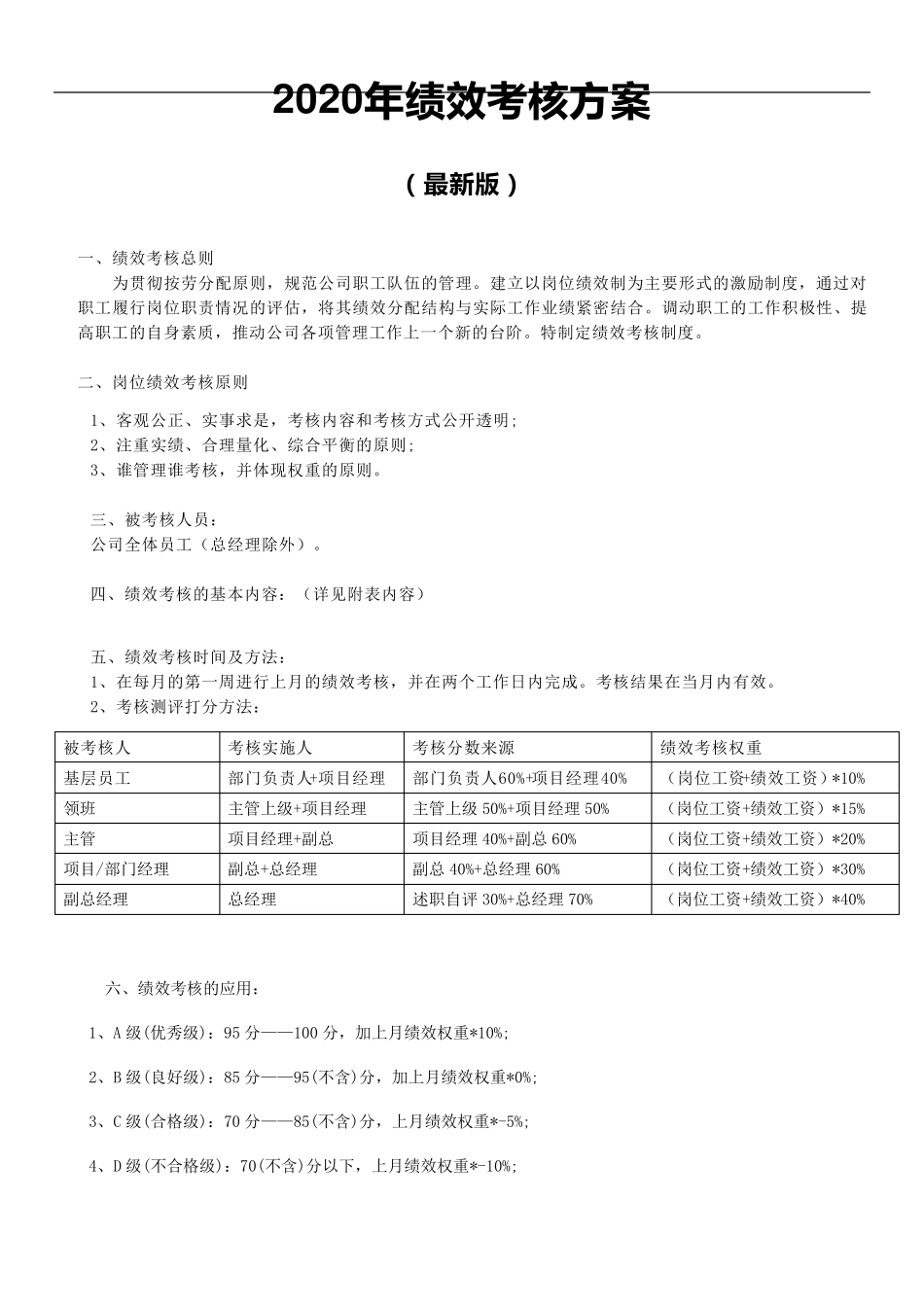
2 0 2 0 年绩效考核方案 (最新版) 一 、 绩 效 考 核 总 则 为 贯 彻 按 劳 分 配 原 则 , 规 范 公 司 职 工 队 伍 的 管 理 。 建 立 以 岗 位 绩 效 制 为 主 要 形 式 的 激 励 制 度 , 通 过 对职 工 履 行 岗 位 职 责 情 况 的 评 估 , 将 其 绩 效 分 配 结 构 与 实 际 工 作 业 绩 紧 密 结 合 。 调 动 职 工 的 工 作 积 极 性 、 提高 职 工 的 自 身 素 质 , 推 动 公 司 各 项 管 理 工 作 上 一 个 新 的 台 阶 。 特 制 定 绩 效 考 核 制 度 。 二 、 岗 位 绩 效 考 核 原 则 1、 客 观 公 正 、 实 事 求 是 , 考 核 内 容 和 考 核 方 式 公 开 透 明 ; 2、 注 重 实 绩 、 合 理 量 化 、 综 合 平 衡 的 原 则 ; 3、 谁 管 理 谁 考 核 , 并 体 现 权 重 的 原 则 。 三 、 被 考 核 人 员 : 公 司 全 体 员 工 ( 总 经 理 除 外 ) 。 四 、 绩 效 考 核 的 基 本 内 容 : ( 详 见 附 表内 容 ) 五、 绩 效 考 核 时间及方 法: 1、 在每月的 第一 周进行 上 月的 绩 效 考 核 , 并 在两个 工 作 日内 完成。 考 核 结 果在当月内 有效 。 2、 考 核 测评 打分 方 法: 被 考 核 人 考 核 实 施人 考 核 分 数来源 绩 效 考 核 权 重 基 层员 工 部门负责 人 +项 目经 理 部门负责 人 60%+项 目经 理 40% ( 岗 位 工 资+绩 效 工 资) *10% 领班 主 管 上 级+项 目经 理 主 管 上 级50%+项 目经 理 50% ( 岗 位 工 资+绩 效 工 资) *15% 主 管 项 目经 理 +副总 项 目经 理 40%+副总 60% ( 岗 位 工 资+绩 效 工 资) *20% 项 目/部门经 理 副总 +总 经 理 副总 40%+总 经 理 60% ( 岗 位 工 资+绩 效 工 资) *30% 副总 经 理 总 经 理 述职 自 评 30%+总 经 理 70% ( 岗 位 工 资+绩 效 工 资) *40% 六、 绩 效 考 核 的 应用: 1、 A 级(优秀级): 95 分 ——100 分 , 加上 月绩 效 权 重 *10%; 2、 B 级(良好级): 85 分...

1、当您付费下载文档后,您只拥有了使用权限,并不意味着购买了版权,文档只能用于自身使用,不得用于其他商业用途(如 [转卖]进行直接盈利或[编辑后售卖]进行间接盈利)。
2、本站所有内容均由合作方或网友上传,本站不对文档的完整性、权威性及其观点立场正确性做任何保证或承诺!文档内容仅供研究参考,付费前请自行鉴别。
3、如文档内容存在违规,或者侵犯商业秘密、侵犯著作权等,请点击“违规举报”。

碎片内容

2020年绩效考核方案

您可能关注的文档

确认删除?
VIP
微信客服
  • 扫码咨询
会员Q群
  • 会员专属群点击这里加入QQ群
客服邮箱
回到顶部