电脑桌面
添加小米粒文库到电脑桌面
安装后可以在桌面快捷访问

模块三综合训练B卷VIP免费

模块三综合训练B卷_第1页
1/10
模块三综合训练B卷_第2页
2/10
模块三综合训练B卷_第3页
3/10
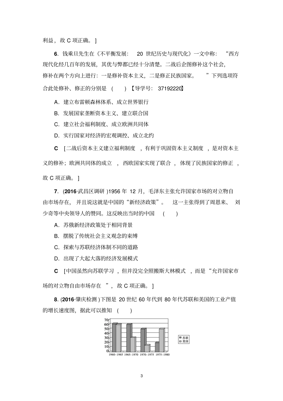
1 模块三综合训练 (B 卷) (时间: 45 分钟分值: 85 分) 一、选择题 (本大题共 12 小题,每小题 4 分,共 48 分) 1.(2016·石家庄质检 )“成为大国的原因,或许是无法穷尽的一个话题⋯⋯只有那些根据自己的国情和时代的需要做出了战略判断的国家,才能获得历史的青睐。”罗斯福新政获得历史的青睐主要在于() A.捍卫了自由放任主义经济政策B.借鉴了苏联计划经济模式C.顺应了资本主义工业社会要求D.扩大了政府行政干预权力C[ 根据题干中 “ 只有那些根据自己的国情和时代的需要做出了战略判断的国家 ,才能获得历史的青睐 ”可知 C 项符合题意。 ] 2.(2016·邯郸模拟 )市场、集市、店铺、磨坊、各种副业等保障农户日常生活需求的体系相当完备,出现了村苏维埃、图书阅览室、俱乐部、合作社等一批新型政治、经济、文化机构。该现象出现在() 【导学号: 37192218】A.“战时共产主义”时期B.新经济政策时期C.第一个五年计划时期D.赫鲁晓夫时期B[根据材料 “市场、集市、店铺、磨坊、各种副业等保障农户日常生活需求的体系相当完备 ”可知是新经济政策 ,新经济政策允许自由买卖 ,利用市场和货币关系来扩大生产 ,故 B 项正确。 ] 3.(2016·莆田质检 )宣传画是“看得见”的历史。图一和图二分别宣传20世纪前期苏联、美国的某项措施,两者都() 图一五年计划 ,四年完成图二工作付酬的美国2 A.体现了政府对经济的干预B.充分调动了农民和工人的生产积极性C.处于相似的国内外经济环境D.合理利用市场和商品货币关系发展生产A[图一反映的是苏联进行工业化建设,实行的是计划经济体制 ,是斯大林模式的体现; 图二是罗斯福新政中的 “以工代赈 ”,反映的是国家加强对经济的干预。故二者的共同之处是政府对经济的干预,故 A 项正确。 ] 4.(2016·临汾高考适应性训练 )下图反映出世界经济发展的主要趋势是() 【导学号: 37192219】A.西方发挥主导作用B.世界市场不断扩大C.从自由无序到有序D.全球化不断加强C[ 从新航路开辟到世界市场出现再到世界市场最终形成,都实行自由贸易,没有统一有序的管理机制。二战之后,资本主义世界经济体系建立,20 世纪 90 年代,世界贸易组织出现 ,体现出世界经济逐渐向制度化和体系化有序发展,故 C 项正确。 ] 5.(2016·天津五区县质检 )1945 年 8 月,斯大林主动出面劝说毛泽东去参加重庆谈判,赞同美国出面调处国共关系, 但绝...

1、当您付费下载文档后,您只拥有了使用权限,并不意味着购买了版权,文档只能用于自身使用,不得用于其他商业用途(如 [转卖]进行直接盈利或[编辑后售卖]进行间接盈利)。
2、本站所有内容均由合作方或网友上传,本站不对文档的完整性、权威性及其观点立场正确性做任何保证或承诺!文档内容仅供研究参考,付费前请自行鉴别。
3、如文档内容存在违规,或者侵犯商业秘密、侵犯著作权等,请点击“违规举报”。

碎片内容

模块三综合训练B卷

确认删除?
VIP
微信客服
  • 扫码咨询
会员Q群
  • 会员专属群点击这里加入QQ群
客服邮箱
回到顶部