电脑桌面
添加小米粒文库到电脑桌面
安装后可以在桌面快捷访问

《内河通航标准》(GB501392004)VIP免费

《内河通航标准》(GB501392004)_第1页
1/23
《内河通航标准》(GB501392004)_第2页
2/23
《内河通航标准》(GB501392004)_第3页
3/23
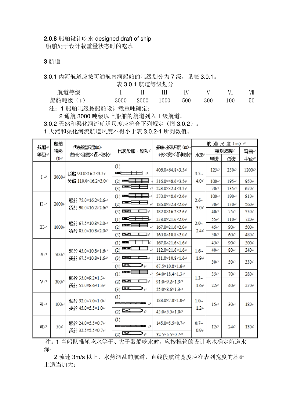
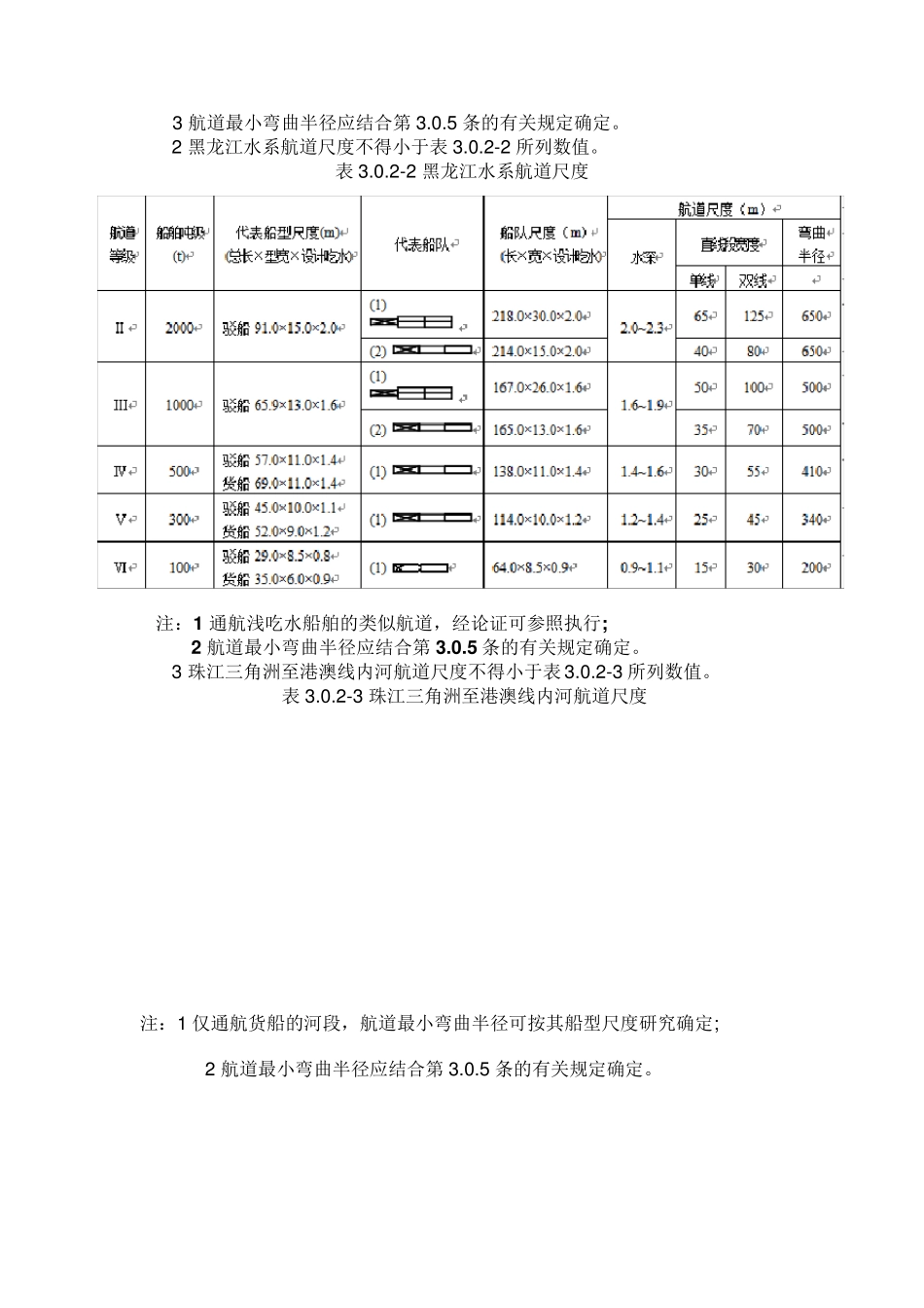
《内河通航标准》(GB50139-2004) 《内河通航标准》(GB50139-2004) 2004—03—01 发布2004—05—01 实施 1 总则 1.0.1 为统一我国内河通航技术要求,促进内河通航的标准化、现代化,发挥内河水运优势,适应交通运输发展需要,制定本标准。 1.0.2 本标准适用于天然河流、渠化河流、湖泊、水库、运河和渠道等通航内河船舶的航道、船闸和过河建筑物的规划、设计和通航论证。升船机的规划和设计可参照执行。国际河流的航道,除与邻国有航运协定并在协定中对通航标准有明确规定者外,可参照执行。 1.0.3 内河航道通航海轮河段的规划和设计,除应符合本标准的有关规定外,桥梁的通航净空尺度尚应符合现行行业标准《通航海轮桥梁通航标准》(JTJ311)的有关规定,航道尺度和其他过河建筑物的通航净空尺度应通过论证确定。 1.0.4 内河航道、船闸和过河建筑物工程应按批准的航道等级进行规划和设计,通航尺度应通过综合技术经济比较,合理确定。不易扩建、改建的永久性工程和一次建成比较合理的工程,应按远期航道等级进行规划和设计。 1.0.5 内河航道、船闸和过河建筑物工程的规划、设计,除应符合本标准的规定外,尚应符合国家现行工程建设强制性标准的规定。 2 术语 2.0.1 航道尺度 channel dimensions 设计最低通航水位时航道的最小水深、宽度和弯曲半径的总称。 2.0.2 船闸有效尺度 useful dimensions of ship lock 船闸闸室有效长度、有效宽度和门槛最小水深的总称。 2.0.3 通航净空尺度 dimensions of navigation clearance 水上过河建筑物通航净高和净宽尺度的总称。 2.0.4 限制性航道 restricted channel 因水面狭窄、断面系数小而对船舶航行有明显限制作用的航道。在本标准中主要指运河、渠道和河网地区的部分航道。 2.0.5 断面系数 cross-section coefficient 设计最低通航水位时,过水断面面积与设计通航船舶或船队设计吃水时的舯横剖面浸水面积之比值。 2.0.6 代表船型 typical ship type 为确定通航尺度,通过技术经济论证优选确定的、设计载重量可达到相应吨级的船型。 2.0.7 代表船队 typical fleet 为确定通航尺度,通过技术经济论证优选确定的、由代表船型的船舶组成的船队。 2 .0 .8 船舶设计吃水 designed draft of ship 船舶处于设计载重量状态时的吃水。 3 航道 3.0.1 内河航道应按可通航内河船舶的吨级划分为7 级,见表3.0.1。 表3.0.1 航道等级划分...

1、当您付费下载文档后,您只拥有了使用权限,并不意味着购买了版权,文档只能用于自身使用,不得用于其他商业用途(如 [转卖]进行直接盈利或[编辑后售卖]进行间接盈利)。
2、本站所有内容均由合作方或网友上传,本站不对文档的完整性、权威性及其观点立场正确性做任何保证或承诺!文档内容仅供研究参考,付费前请自行鉴别。
3、如文档内容存在违规,或者侵犯商业秘密、侵犯著作权等,请点击“违规举报”。

碎片内容

《内河通航标准》(GB501392004)

确认删除?
VIP
微信客服
  • 扫码咨询
会员Q群
  • 会员专属群点击这里加入QQ群
客服邮箱
回到顶部