电脑桌面
添加小米粒文库到电脑桌面
安装后可以在桌面快捷访问

2024年室外管网施工安全技术交底VIP免费

2024年室外管网施工安全技术交底_第1页
1/14
2024年室外管网施工安全技术交底_第2页
2/14
2024年室外管网施工安全技术交底_第3页
3/14
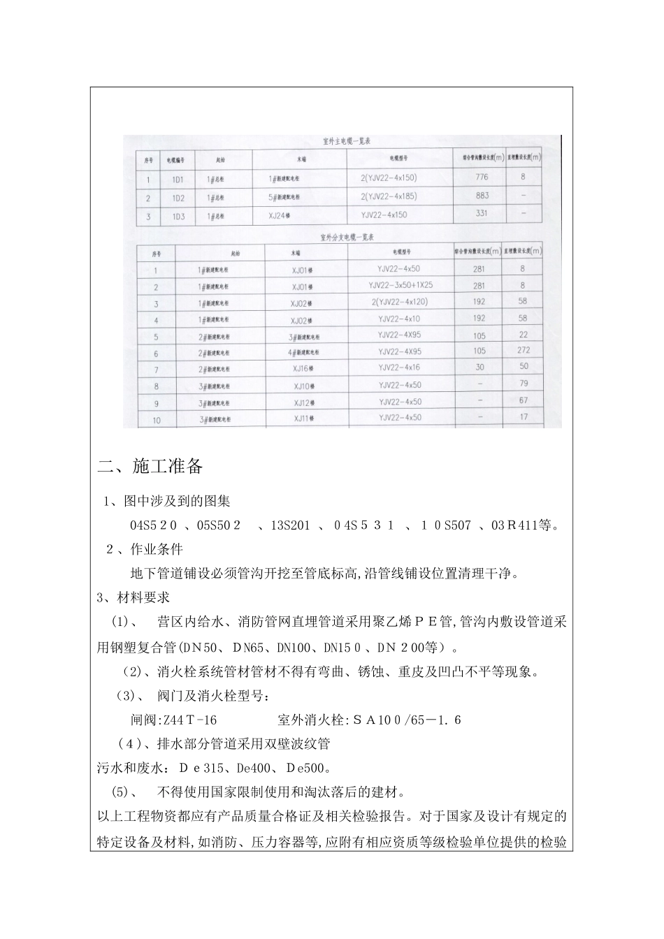
室外管网施工安全技术交底工程名称68207部队3768工程一标段施工单位陕西建工第五建设集团有限公司施工部位室外管网施工内容管沟开挖回填、水电安装一、工程概况本工程涉及的施工范围包括室外给水、污水、室外消防消火栓系统;室外暖通管网系统;强弱电系统。1、营区室外给水、消防系统:1.1由于本项目为改扩建项目,供水系统仅为对原有系统的改造升级。因此,供水形式按原有系统运行。营区内库区消防用水按原有布局,采用中水系统,本设计仅为对原有系统的拓展。库区室内外消火栓系统均由室外管网直接引出,在引出处设有阀门井,以便对管网进行检修,系统工作压力0.8Mpa。营区内生活用水由两路供水引入营区后,在营区南侧形成环状供水管网;在营区北侧形成枝状供水管网。除库区建筑外,营区各建筑生活用水及室内外消防用水分别从室外给水管网上引入。系统工作压力0.3Mpa1.2营区内按要求,在改扩建室外上设置有室外消火栓。室外消火栓设置于车道、人行道等便于取用的地点。室外消火栓安装应保证距路边不应大于墙不宜小于5m,营区共设有12个室外消火栓,消火栓型号:SA100/65-1.6。1.3室外给水管网上阀门均采用Z44T-16型铸铁闸阀。1.4营区内给水、消防管网直埋管道采用聚乙烯PE管,管沟内敷设管道采用钢塑复合管。直埋给水、消防管道埋设于冻土线下30cm(当地冻土1.35m),因此管道埋设1.65m。聚乙烯PE管采用电熔连接方式,工作压力1.6MPa。钢塑复合管管径DN≤100mm时采用螺纹连接,套丝扣时破坏的镀锌层表面及外露螺纹部分应做防腐处理;DN>100mm时采用法兰或卡套式专用管件连接,镀锌钢管与法兰的焊接处应二次镀锌,工作压力1.6MPa。2、室外污水系统2.1营区污水经污水检查井及管道收集后,经过化粪池或集中污水处理站处理后统一排放。2.2营区室外污水管道采用聚乙烯双璧波纹管,承插胶圈接口。2.3污水检查井采用砖砌检查井。选用Φ1250mm圆形砖砌排水检查井(盖板式)。2.4道路上的井盖采用球磨铸铁承重井盖,荷载按50T计算。绿化带内采用普通球磨铸铁井盖。井盖采购前,应由甲方负荷井盖荷载,并按甲方要求荷载采购。2.5营区设置有四个玻璃钢整体化粪池,化粪池选用HFRP系列玻璃钢整体生物化粪池。设备主要材质为高强度玻璃纤维材料和不饱和聚酯树脂。2.6根据甲方要求,设计时暂未考虑室外雨水系统,污水管网仅考虑污水流量而未考虑雨水流量,因此应防止雨水进入室外污水管网,从而导致污水管网反溢。3、室外暖通管网系统。3.1管道敷设方式:本工程热力管道采用地沟敷设。3.2管道及附件施工要求:(1)管道采用:管径大于或等于200为螺旋缝电焊钢管。(2)管道的连接采用焊接。管道与设备、阀门等需要拆卸的附件连接时,应采用法兰连接。(3)管道拐弯处用热压弯头,三通采用冲压三通。(4)弯头的钢材质量,壁厚不小于管道壁厚。焊接弯头宜双面焊接。(5)热力网管道所用的变径管应采用压制或钢板卷制。其材质不应低于管道钢材质量。(6)供、回水管道设坡与地沟设坡相同。4、强弱电系统。电缆敷设方式:本工程0.4千伏电力线路主要采用综合管沟内敷设方式,局部电缆采用直埋敷设,在电缆的起始两端及分支处、拐弯处设置检查井。电缆长度及规格部分见下表。二、施工准备1、图中涉及到的图集04S520、05S502、13S201、04S531、10S507、03R411等。2、作业条件地下管道铺设必须管沟开挖至管底标高,沿管线铺设位置清理干净。3、材料要求(1)、营区内给水、消防管网直埋管道采用聚乙烯PE管,管沟内敷设管道采用钢塑复合管(DN50、DN65、DN100、DN150、DN200等)。(2)、消火栓系统管材管材不得有弯曲、锈蚀、重皮及凹凸不平等现象。(3)、阀门及消火栓型号:闸阀:Z44T-16室外消火栓:SA100/65-1.6(4)、排水部分管道采用双壁波纹管污水和废水:De315、De400、De500。(5)、不得使用国家限制使用和淘汰落后的建材。以上工程物资都应有产品质量合格证及相关检验报告。对于国家及设计有规定的特定设备及材料,如消防、压力容器等,应附有相应资质等级检验单位提供的检验报告;如安全阀等的调试报告,给水管道材料卫生检验报告,卫生器具环保检测报告,水表和热量表...

1、当您付费下载文档后,您只拥有了使用权限,并不意味着购买了版权,文档只能用于自身使用,不得用于其他商业用途(如 [转卖]进行直接盈利或[编辑后售卖]进行间接盈利)。
2、本站所有内容均由合作方或网友上传,本站不对文档的完整性、权威性及其观点立场正确性做任何保证或承诺!文档内容仅供研究参考,付费前请自行鉴别。
3、如文档内容存在违规,或者侵犯商业秘密、侵犯著作权等,请点击“违规举报”。

碎片内容

2024年室外管网施工安全技术交底

您可能关注的文档

确认删除?
VIP
微信客服
  • 扫码咨询
会员Q群
  • 会员专属群点击这里加入QQ群
客服邮箱
回到顶部