电脑桌面
添加小米粒文库到电脑桌面
安装后可以在桌面快捷访问

消防监督试卷一

消防监督试卷一_第1页
1/10
消防监督试卷一_第2页
2/10
消防监督试卷一_第3页
3/10
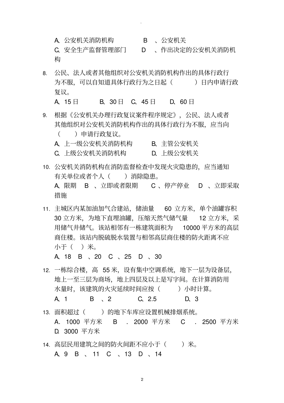
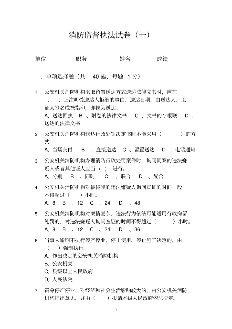
。。1 消防监督执法试卷(一)单位 ______ 职务 _______ 姓名 ______ 成绩 ________ 一、单项选择题(共40 题,每题 1 分)1.公安机关消防机构采取留置送达方式送达法律文书时,应在()上注明受送达人拒绝的事由、送达日期,由送达人、见证人签名或捺指印,即视为送达。A、送达回执 B 、附卷的法律文书 C 、文书的存根联 D 、送达的法律文书2.公安机关消防机构送达行政处罚决定书时不能采用()的方式。A、当场交付 B、直接送达 C 、留置送达 D、电话通知3.公安机关消防机构办理消防行政处罚案件时,询问同案的违法嫌疑人或者其他证人应当 ( )进行。A、分别 B、同时 C、联合 D、配合4.公安机关消防机构对被传唤的违法嫌疑人询问查证的时间一般不得超过()小时。A、8 B、12 C、24 D、48 5.公安机关消防机构对案情复杂,违法行为依法可能适用行政拘留处罚的,对违法嫌疑人询问查证的时间不得超过()小时。A、8 B、12 C、24 D、36 6.当事人逾期不执行停产停业、停止使用、停止施工决定的,由()强制执行。A、作出决定的公安机关消防机构B、公安机关C、县级以上人民政府D、人民法院7.责令停产停业,对经济和社会生活影响较大的,由公安机关消防机构提出意见,并由()报请本级人民政府依法决定。。。2 A、公安机关消防机构 B、公安机关C、安全生产监督管理部门 D、作出决定的公安机关消防机构8.公民、法人或者其他组织对公安机关消防机构作出的具体行政行为不服,可以自知道具体行政行为之日起()日内申请行政复议。A、15 日B、30 日C、45 日D、60 日9.根据《公安机关办理行政复议案件程序规定》,公民、法人或者其他组织对公安机关消防机构作出的具体行政行为不服,应当向()申请行政复议。A、上一级公安机关消防机构B、主管公安机关C、上级公安机关消防机构D、上级公安机关10. 公安机关消防机构在消防监督检查中发现火灾隐患的,应当通知有关单位或者个人()消除隐患。A、限期 B、立即或者限期 C 、停产停业 D、立即采取措施11. 主城区内某加油加气合建站,储油量60 立方米,单个油罐容积30 立方米,为地下直埋油罐,压缩天然气储气量12 立方米,采用储气井储气。该站相邻有一栋建筑面积为10000 平方米的高层商住楼。该站内脱硫脱水装置与相邻高层商住楼的防火距离不应小于()米。A、18 B、20 C 、25 D、30 12. 一栋综合楼,高 55 米,设有集中空调系统,地下一层为设备层,地...

1、当您付费下载文档后,您只拥有了使用权限,并不意味着购买了版权,文档只能用于自身使用,不得用于其他商业用途(如 [转卖]进行直接盈利或[编辑后售卖]进行间接盈利)。
2、本站所有内容均由合作方或网友上传,本站不对文档的完整性、权威性及其观点立场正确性做任何保证或承诺!文档内容仅供研究参考,付费前请自行鉴别。
3、如文档内容存在违规,或者侵犯商业秘密、侵犯著作权等,请点击“违规举报”。

碎片内容

消防监督试卷一

您可能关注的文档

确认删除?
VIP
微信客服
  • 扫码咨询
会员Q群
  • 会员专属群点击这里加入QQ群
客服邮箱
回到顶部