电脑桌面
添加小米粒文库到电脑桌面
安装后可以在桌面快捷访问

北京市朝阳区2012届高三上学期期中考试生物试题

北京市朝阳区2012届高三上学期期中考试生物试题_第1页
1/15
北京市朝阳区2012届高三上学期期中考试生物试题_第2页
2/15
北京市朝阳区2012届高三上学期期中考试生物试题_第3页
3/15
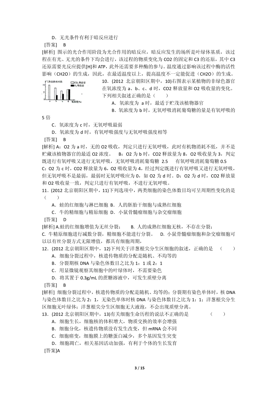
1 / 15 北京市朝阳区2012届高三上学期期中考试生物试题(解析版) 一、选择题(每小题只有一个正确答案。1—30 题每题1 分,31—40 题每题2 分,共 50 分) 1.(2012 北京朝阳区期中,1)下列有关水的叙述中,错误的是 ( ) ①自由水参与运输营养物质和代谢废物 ②生物体内的化学反应离不开水 ③水是组成细胞的成分之一 ④细胞内水的存在形式为结合水和自由水 ⑤自由水与结合水的比例与细胞代谢的强弱关系不大 ⑥不同细胞内自由水与结合水的比例基本相同 A.①④⑤ B.①②④ C.⑤⑥ D.③⑥ [答案] C [解析] 结合水是细胞结构的重要组成成分;自由水是细胞内的良好溶剂,运输各种营养物质和代谢废物,为生物体内的生化反应提供介质,许多生化代谢必须有水的参与。不同生活环境、生活状态下的细胞含水量是不同的;细胞内自由水与结合水的比例越大,其新陈代谢越旺盛,反之越弱。 2.(2012 北京朝阳区期中,2)某化合物含 C、H、O、N、S 等元素。下列哪项可能是它的功能 ( ) A.调节生命活动 B.合成蛋白质的直接模板 C.主要能源物质 D.参与血液中脂质的运输 [答案] A [解析] 含 C、H、O、N、S 等元素的化合物是蛋白质,激素类蛋白质具有调节作用;合成蛋白质的直接模板是 m RNA;主要能源物质是糖类;参与血液中脂质的运输的是脂蛋白。 3.(2012 北京朝阳区期中,3)下列叙述与糖蛋白有密切关系的是 ( ) ①胃黏膜上皮细胞的保护作用 ②呼吸道上皮细胞的润滑作用 ③主动运输 ④红细胞膜上的血型决定 ⑤卵细胞膜表面对同物种精子的识别 ⑥人体免疫细胞识别外来侵入物 ⑦癌细胞扩散 ⑧使细胞与周围环境分开 A.③⑤⑥⑦ B.①②④⑤⑥⑦ C.①②⑤⑧ D.③④⑤⑥⑦ [答案] B [解析] 糖蛋白位于细胞膜外侧,功能有识别、润滑及血型决定等,主动运输与细胞膜上的载体蛋白有关,癌细胞扩散与细胞膜上的糖蛋白的减少有关。 4.(2012 北京朝阳区期中,4)下列有关生物膜的说法,正确的是 ( ) A.丙酮酸的分解在线粒体内膜上进行 B.生物膜的功能主要由膜蛋白完成 C.细胞内的 ATP 都是在生物膜上合成 D.细胞中的囊泡都是由高尔基体形成的 [答案] B [解析] 细胞膜主要由脂质和蛋白质组成,其中蛋白质在细胞膜行使功能时起重要作用。在有氧呼吸的第二阶段,丙酮酸的分解是在线粒体基质中进行的;但在无氧呼吸的第二阶段,丙酮酸的分解仍在细胞质基质中进行...

1、当您付费下载文档后,您只拥有了使用权限,并不意味着购买了版权,文档只能用于自身使用,不得用于其他商业用途(如 [转卖]进行直接盈利或[编辑后售卖]进行间接盈利)。
2、本站所有内容均由合作方或网友上传,本站不对文档的完整性、权威性及其观点立场正确性做任何保证或承诺!文档内容仅供研究参考,付费前请自行鉴别。
3、如文档内容存在违规,或者侵犯商业秘密、侵犯著作权等,请点击“违规举报”。

碎片内容

北京市朝阳区2012届高三上学期期中考试生物试题

确认删除?
VIP
微信客服
  • 扫码咨询
会员Q群
  • 会员专属群点击这里加入QQ群
客服邮箱
回到顶部