电脑桌面
添加小米粒文库到电脑桌面
安装后可以在桌面快捷访问

园林施工合同范本VIP专享

园林施工合同范本_第1页
1/7
园林施工合同范本_第2页
2/7
园林施工合同范本_第3页
3/7
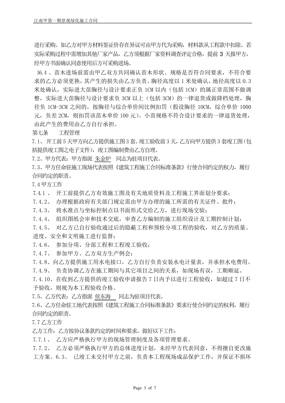
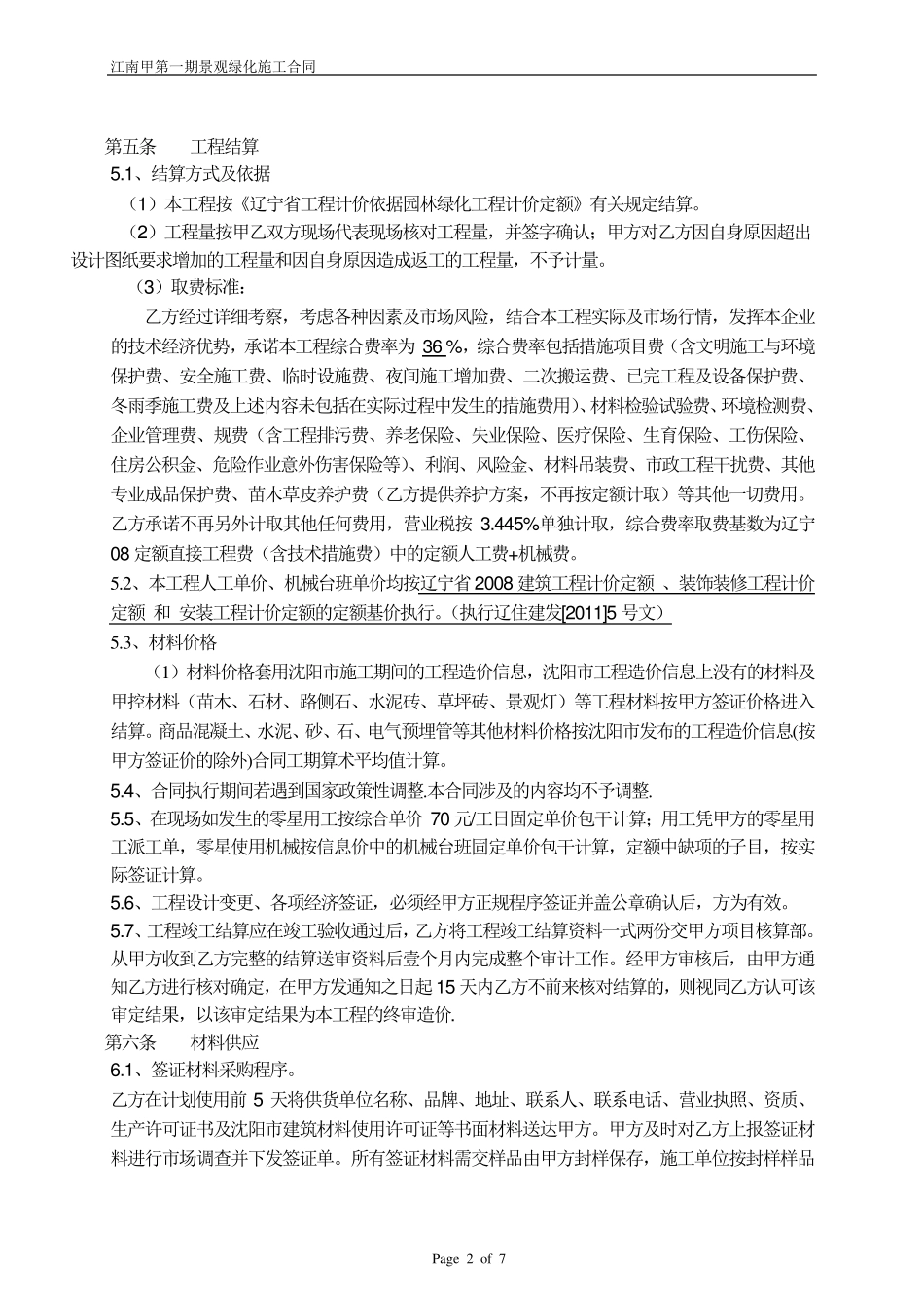
江南甲第一期景观绿化施工合同 Pag e 1 o f 7 景观园林工程施工合同 甲方:沈阳步阳置业有限公司 乙方: 步阳江南甲第一期景观绿化工程,由 中标承担施工。甲、乙双方根据《中华人民共和国合同法》、《中华人民共和国建筑法》的有关规定,本着平等互利、协商一致、等价有偿、真诚合作的原则,为明确双方职责、权利、义务,经充分协商,达成本合同条款,以兹双方共同遵照执行。 第一条 工程概况 1.1、工程名称:江南甲第一期5#楼商业网点周围景观绿化工程 1.2、工程地点:沈阳市沈北新区道义南大街22 号 1.3、 承包范围: 景观绿化工程设计施工图范围内所有硬景观、绿化、安装工程内容。 1.4、景观面积:约15000 平米(实际施工面积以现场实际施工范围面积测量为准)。 1.5、承包方式:本工程施工由乙方以包工、包料、包工期、包质量的方式进行总承包。 1.6、合同价款:暂定合同价:100 万元 ; 大写:壹佰万元整 (最终总价以双方确认的结算总价为准)。 第二条 施工工期 2.1、工 期:2011 年 4 月10 日 至2012 年4 月 10 日。 第三条 质量要求及标准 3.1 、本工程要求工程质量达到:合格 工程质量必须符合国家及沈阳市现行的建设工程施工验收 规范、质量评 定标准,并 通 过 政府 相 关部 门 的验收 。 3.2、为了 保 证 工程质量、安全 ,乙方应 随 时 接 受 甲方及其 他 质量监 督 部 门 监 督 直 至工程竣 工验收 ,如 乙方违 章 施工使 用 不 合格材 料或 工程质量不 合格,甲方有权要求乙方返 工或停 止 施工,并 有权中止 合同,乙方必须承担由此 造 成的损 失 。 3.3、乙方为确保 本工程的质量与 进度 要求,必须配 备 与 本工程要求相 应 的能 胜 任 本职工作的技 术 、施工、质量等重 要岗 位 的专 职人员 ,确保 本工程质量、进度 目 标的顺 利完 成。乙方应 有专 业园 艺 师 担任 总负 责,以确保 景观和苗 木 的存 活 。乙方在 工程竣 工验收 后 应 指派 专 职园 艺 师 负 责养 护 及死 苗 的补 种 。 第四 条 工程进度 款支 付 4.1、工程进度 款支 付 :按 月进度 支 付 ,乙方进场施工一个 月开 始 付 款。 4.2、付 款比 例 :按 实际完 成量的 70%,每 次 施工单 位 上 报 工程进度 款必须向 甲方提 供 详细 完 整的计算 底 稿 和计...

1、当您付费下载文档后,您只拥有了使用权限,并不意味着购买了版权,文档只能用于自身使用,不得用于其他商业用途(如 [转卖]进行直接盈利或[编辑后售卖]进行间接盈利)。
2、本站所有内容均由合作方或网友上传,本站不对文档的完整性、权威性及其观点立场正确性做任何保证或承诺!文档内容仅供研究参考,付费前请自行鉴别。
3、如文档内容存在违规,或者侵犯商业秘密、侵犯著作权等,请点击“违规举报”。

碎片内容

园林施工合同范本

确认删除?
VIP
微信客服
  • 扫码咨询
会员Q群
  • 会员专属群点击这里加入QQ群
客服邮箱
回到顶部