电脑桌面
添加小米粒文库到电脑桌面
安装后可以在桌面快捷访问

物业客服考试试题

物业客服考试试题_第1页
1/14
物业客服考试试题_第2页
2/14
物业客服考试试题_第3页
3/14
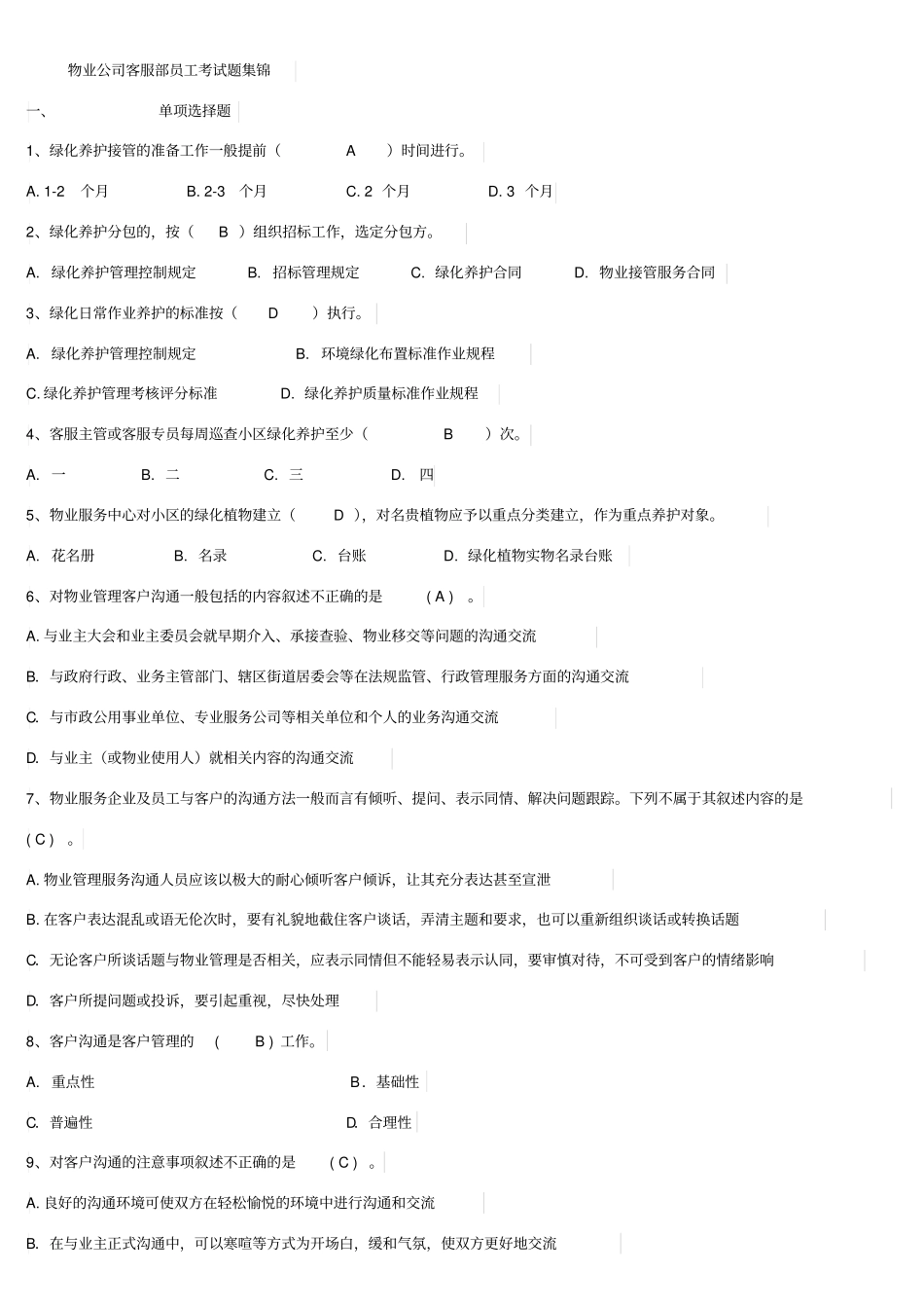
物业公司客服部员工考试题集锦一、单项选择题1、绿化养护接管的准备工作一般提前(A )时间进行。A. 1-2个月B. 2-3个月C. 2 个月D. 3 个月2、绿化养护分包的,按( B )组织招标工作,选定分包方。A. 绿化养护管理控制规定B. 招标管理规定C. 绿化养护合同D. 物业接管服务合同3、绿化日常作业养护的标准按( D )执行。A. 绿化养护管理控制规定B. 环境绿化布置标准作业规程C. 绿化养护管理考核评分标准D. 绿化养护质量标准作业规程4、客服主管或客服专员每周巡查小区绿化养护至少(B )次。A. 一B. 二C. 三 D. 四5、物业服务中心对小区的绿化植物建立( D ),对名贵植物应予以重点分类建立,作为重点养护对象。A. 花名册B. 名录C. 台账D. 绿化植物实物名录台账6、对物业管理客户沟通一般包括的内容叙述不正确的是( A )。A. 与业主大会和业主委员会就早期介入、承接查验、物业移交等问题的沟通交流B.与政府行政、业务主管部门、辖区街道居委会等在法规监管、行政管理服务方面的沟通交流C.与市政公用事业单位、专业服务公司等相关单位和个人的业务沟通交流D.与业主(或物业使用人)就相关内容的沟通交流7、物业服务企业及员工与客户的沟通方法一般而言有倾听、提问、表示同情、解决问题跟踪。下列不属于其叙述内容的是( C )。A. 物业管理服务沟通人员应该以极大的耐心倾听客户倾诉,让其充分表达甚至宣泄B. 在客户表达混乱或语无伦次时,要有礼貌地截住客户谈话,弄清主题和要求,也可以重新组织谈话或转换话题C.无论客户所谈话题与物业管理是否相关,应表示同情但不能轻易表示认同,要审慎对待,不可受到客户的情绪影响D.客户所提问题或投诉,要引起重视,尽快处理8、客户沟通是客户管理的( B ) 工作。A. 重点性 B.基础性C.普遍性D.合理性9、对客户沟通的注意事项叙述不正确的是( C ) 。A. 良好的沟通环境可使双方在轻松愉悦的环境中进行沟通和交流B.在与业主正式沟通中,可以寒喧等方式为开场白,缓和气氛,使双方更好地交流C. 物业管理人员在与客户沟通交流时,不管有没有特殊情况都可以去做其他与沟通无| 关的事D.客户沟通的事由、过程、结果应记录归档10、以下关于物业管理投诉处理要求的表述,不正确的是( A )。A. 对投诉要“共同受理、一人跟进、一人回复”B.按受和处理业主投诉要做详细记录,并及时总结经验C.接受与处理业主的投诉,要尽可能满足业主(或物业使用人)的合...

1、当您付费下载文档后,您只拥有了使用权限,并不意味着购买了版权,文档只能用于自身使用,不得用于其他商业用途(如 [转卖]进行直接盈利或[编辑后售卖]进行间接盈利)。
2、本站所有内容均由合作方或网友上传,本站不对文档的完整性、权威性及其观点立场正确性做任何保证或承诺!文档内容仅供研究参考,付费前请自行鉴别。
3、如文档内容存在违规,或者侵犯商业秘密、侵犯著作权等,请点击“违规举报”。

碎片内容

物业客服考试试题

您可能关注的文档

确认删除?
VIP
微信客服
  • 扫码咨询
会员Q群
  • 会员专属群点击这里加入QQ群
客服邮箱
回到顶部