电脑桌面
添加小米粒文库到电脑桌面
安装后可以在桌面快捷访问

大酒店工资管理方案

大酒店工资管理方案_第1页
1/7
大酒店工资管理方案_第2页
2/7
大酒店工资管理方案_第3页
3/7
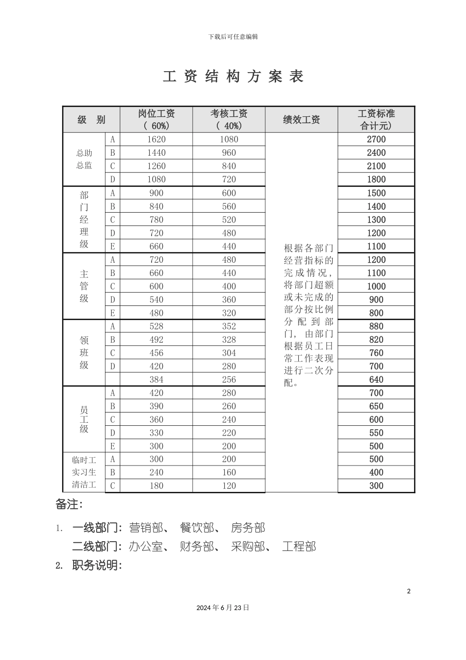
下载后可任意编辑大酒店工资管理方案12024 年 6 月 23 日下载后可任意编辑工 资 结 构 方 案 表级 别岗位工资( 60%) 考核工资( 40%) 绩效工资工资标准合计元)总助总监A16201080根据各部门经营指标的完 成 情 况 , 将部门超额或未完成的部分按比例分 配 到 部门, 由部门根据员工日常工作表现进行二次分配。2700B14409602400C12608402100D10807201800部门经理级A9006001500B8405601400C7805201300D7204801200E6604401100主 管级A7204801200B6604401100C6004001000D540360900E480320800领班级A528352880B492328820C456304760D420280700384256640员工级A420280700B390260650C360240600D330220550E300200500临时工实习生清洁工A300200500B240160400C180120300备注: 1. 一线部门: 营销部、 餐饮部、 房务部二线部门: 办公室、 财务部、 采购部、 工程部2. 职务说明: 22024 年 6 月 23 日下载后可任意编辑1) 主管级包括各部门主管、 经理助理、 大堂副理、 销售经理、 餐厅经理、 主办会计。2) 领班级包括各部门领班、 销售代表、 美工摄影、 成控会计、 总出纳、 收入审计、 明细帐会计、 信贷会计、 电脑维护员、 兼职文员。3. 新入店员工, 试用期三个月, 工资标准在 500 元/月以上的试用期工资按工资标准的 80% 执行, 工资标准在 500 元/月以下的根据 300 元/月试用。4. 清洁工、 杂工、 临时工及在校实习生的工资按 300 元执行, 试用期三个月, 转正后按 400 元/月执行。工 资 管 理 方 案为进一步完善酒店薪酬体系, 提高酒店内部竞争力, 根据酒店的经营管理方针, 现制定出东方瑞景国人大酒店《工资管理暂行办法》如下: 1. 酒店实行岗位工资制, 即根据不同岗位、 不同职务、 不同工种的差别和技能的高低及对酒店的贡献确定工资级别。2. 酒店对员工工资实行动态管理, 以岗位要求制订工资标准, 以工作绩效体现工资差别, 即根据员工个人表现和贡献可升可降。3. 各级员工享受相应级别的工资, 对成绩突出、 有特别贡献者经部门推举, 人力资源部考核, 总经理批准后, 可破格享受所担任职务的最上线工资。4. 工资构成: 月工资总额=岗位工资+考核工资+相关补贴+绩效工资1) 岗位工资: 是根据酒店各岗位的工作标准、 岗位职责所设置, 是员工的一项基本收入保障。岗位工资=工资总额×60%2) 考核工资: 根据酒店整体效益、 部门绩效所设置, 与员工...

1、当您付费下载文档后,您只拥有了使用权限,并不意味着购买了版权,文档只能用于自身使用,不得用于其他商业用途(如 [转卖]进行直接盈利或[编辑后售卖]进行间接盈利)。
2、本站所有内容均由合作方或网友上传,本站不对文档的完整性、权威性及其观点立场正确性做任何保证或承诺!文档内容仅供研究参考,付费前请自行鉴别。
3、如文档内容存在违规,或者侵犯商业秘密、侵犯著作权等,请点击“违规举报”。

碎片内容

大酒店工资管理方案

确认删除?
VIP
微信客服
  • 扫码咨询
会员Q群
  • 会员专属群点击这里加入QQ群
客服邮箱
回到顶部