电脑桌面
添加小米粒文库到电脑桌面
安装后可以在桌面快捷访问

差旅制度样本

差旅制度样本_第1页
1/5
差旅制度样本_第2页
2/5
差旅制度样本_第3页
3/5
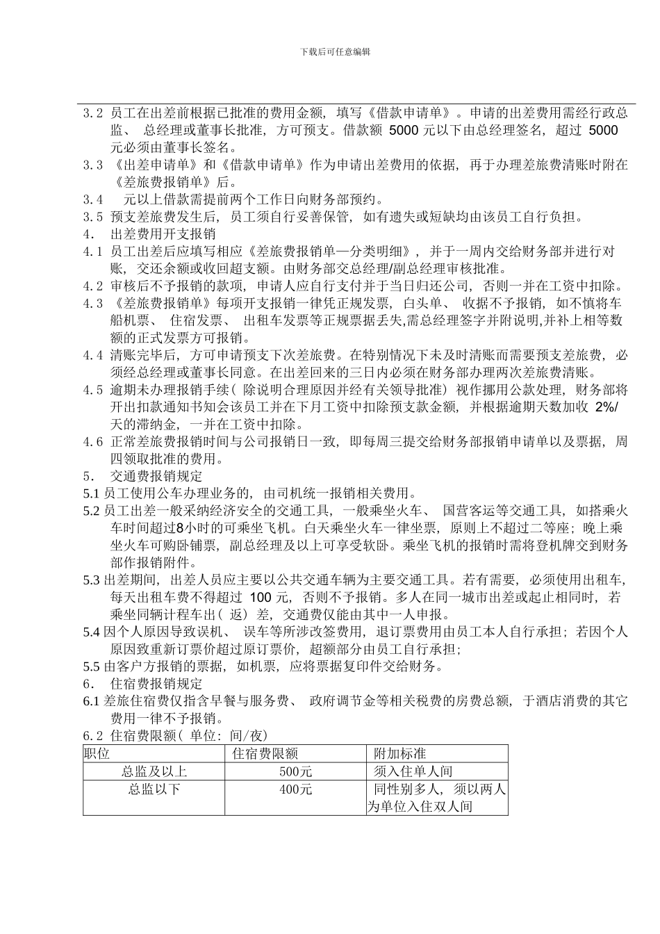
下载后可任意编辑差旅管理制度编号 S/N 发布日期 Issued Date 发文部门 Issued Dept. 总经理办公室保密级别 Privilege 批准人 Proved by 归档部门 Pigeonholed Dept. 行政部生效日期 Effective Date 页数 Pages 5 不得自行扩大阅读范围, 不得自行翻印或转载, 不得向规定范围以外的人员泄露, 不得公开引用, 违者将追究其法律责任。 总则 一、 目的: 为使本公司员工的因公出差或派外受训的申请及报销有据可依, 特制定本制度。出差分为”外地出差”和”近距离外出”类。 二、 适用范围: 凡本公司员工的公务或培训及会议, 均依照本制度规定办理。 三、 员工出差应以高效节俭为原则。出差员工需在出差前有申请报告; 出差后有书面工作总结汇报。 四、 本制度未涉及事项, 均按有关细则处理。对海外出差, 将另行规定。 外地出差 1. 出差申请 员工因公或参加培训( 会议) 到外地出差, 须于出发前提前一周详细填写《出差申请单》( 紧急情况除外) 。任何出差均需本人申请, 公司分管总经理/副总经理或董事长批准签字。核准后的申请单, 送行政部登记存档。 * 紧急情况: 出差者应尽快获得董事长批准, 补交《出差申请单》给行政部。 2. 旅程安排: 2.1 出差需提前做计划, 确定往返时间, 并提前一周填写申请单报部门领导批准。 2.2 《出差申请单》批准后, 通知行政部人员统一安排订购飞机票/火车票及住宿订房, 如为对方报销的情况, 须提前告知财务。 2.3 往返飞机票应提前一周以上预定, 并本着低折扣为原则。若特别情况无法预先确定返程时间, 员工无权指定返程航班, 行政部人员将本着折扣低优先的原则为出差员工安排返程事宜。( 对方付费除外) 。 2.4 如因工作时间安排、 特别情况等出差人员需指定航班, 必须填写指定航班申请单并由主管领导及总经理签字方可, 否则行政部不予订票。 2.5 公司员工出差往返机场以乘坐方便快捷的轨道交通或机场大巴为原则, 如有特别情况需由公司车辆接送需填写用车申请单, 并由行政经理签字批准。 3. 出差费用预支 3.1 员工出差能够从公司预支出差费, 但预支金额不得超过出差总预算额的70%( 公司已购买的机票款额不算在内) 。 下载后可任意编辑3.2 员工在出差前根据已批准的费用金额, 填写《借款申请单》。申请的出差费用需经行政总监、 总经理或董事长批准, 方可预支。借款额 5000 元以下由总经理签名, 超过 5000 元必须由...

1、当您付费下载文档后,您只拥有了使用权限,并不意味着购买了版权,文档只能用于自身使用,不得用于其他商业用途(如 [转卖]进行直接盈利或[编辑后售卖]进行间接盈利)。
2、本站所有内容均由合作方或网友上传,本站不对文档的完整性、权威性及其观点立场正确性做任何保证或承诺!文档内容仅供研究参考,付费前请自行鉴别。
3、如文档内容存在违规,或者侵犯商业秘密、侵犯著作权等,请点击“违规举报”。

碎片内容

差旅制度样本

确认删除?
VIP
微信客服
  • 扫码咨询
会员Q群
  • 会员专属群点击这里加入QQ群
客服邮箱
回到顶部