电脑桌面
添加小米粒文库到电脑桌面
安装后可以在桌面快捷访问

化学品生产单位特殊作业安全培训考试题VIP免费

化学品生产单位特殊作业安全培训考试题_第1页
1/9
化学品生产单位特殊作业安全培训考试题_第2页
2/9
化学品生产单位特殊作业安全培训考试题_第3页
3/9
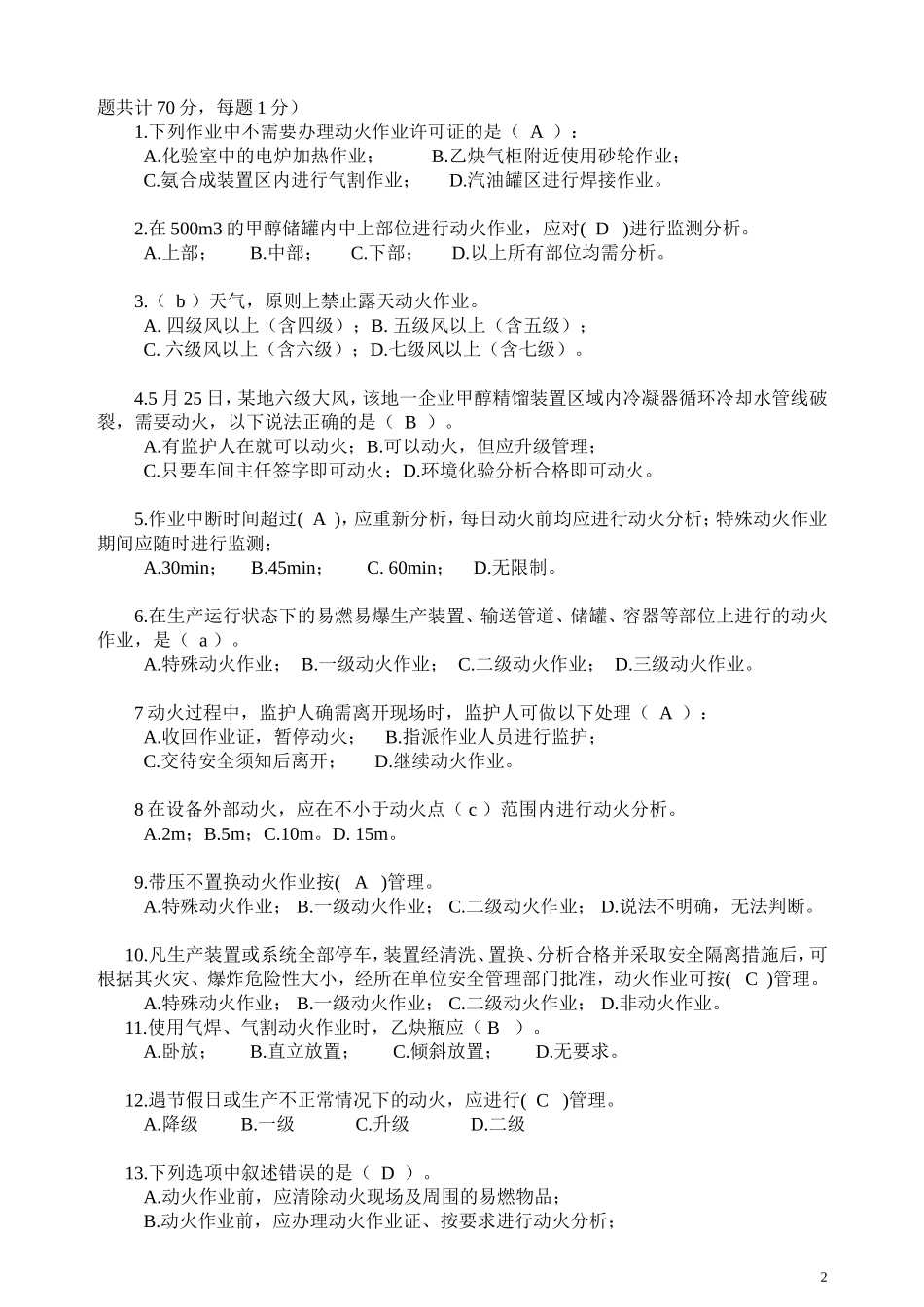
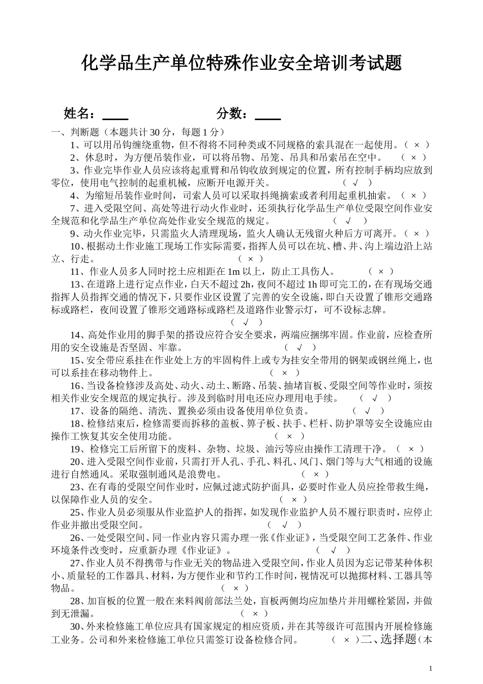
化学品生产单位特殊作业安全培训考试题姓名:分数:一、判断题(本题共计30分,每题1分)1、可以用吊钩缠绕重物,但不得将不同种类或不同规格的索具混在一起使用。(×)2、休息时,为方便吊装作业,可以将吊物、吊笼、吊具和吊索吊在空中。(×)3、作业完毕作业人员应该将起重臂和吊钩收放到规定的位置,所有控制手柄均应放到零位,使用电气控制的起重机械,应断开电源开关。(√)4、为缩短吊装作业时间,司索人员可以采取抖绳摘索或者利用起重机抽索。(×)7、进入受限空间、高处等进行动火作业时,还须执行化学品生产单位受限空间作业安全规范和化学品生产单位高处作业安全规范的规定。(√)9、动火作业完毕,只需监火人清理现场,监火人确认无残留火种后方可离开。(×)10、根据动土作业施工现场工作实际需要,指挥人员可以在坑、槽、井、沟上端边沿上站立、行走。(×)11、作业人员多人同时挖土应相距在1m以上,防止工具伤人。(×)13、在道路上进行定点作业,白天不超过2h,夜间不超过1h即可完工的,在有现场交通指挥人员指挥交通的情况下,只要作业区设置了完善的安全设施,即白天设置了锥形交通路标或路栏,夜间设置了锥形交通路标或路栏及道路作业警示灯,可不设标志牌。(√)14、高处作业用的脚手架的搭设应符合安全要求,两端应捆绑牢固。作业前,应检查所用的安全设施是否坚固、牢靠。(√)15、安全带应系挂在作业处上方的牢固构件上或专为挂安全带用的钢架或钢丝绳上,也可以系挂在移动物件上。(×)16、当设备检修涉及高处、动火、动土、断路、吊装、抽堵盲板、受限空间等作业时,须按相关作业安全规范的规定执行。涉及到临时用电还应办理用电手续。(√)17、设备的隔绝、清洗、置换必须由设备使用单位负责。(√)18、检修结束后,检修需要而拆移的盖板、箅子板、扶手、栏杆、防护罩等安全设施应由操作工恢复其安全使用功能。(×)19、检修完工后所留下的废料、杂物、垃圾、油污等应由操作工清理干净。(×)20、进入受限空间作业前,只需打开人孔、手孔、料孔、风门、烟门等与大气相通的设施进行自然通风。采取强制通风是浪费电。(×)23、在有毒的受限空间作业时,应佩过滤式防护面具,必要时作业人员应拴带救生绳,以保障作业人员的安全。(×)25、作业人员必须服从作业监护人的指挥,如发现作业监护人员不履行职责时,应停止作业并撤出受限空间。(√)26、一处受限空间、同一作业内容只需办理一张《作业证》,当受限空间工艺条件、作业环境条件改变时,应重新办理《作业证》。(√)27、作业人员不得携带与作业无关的物品进入受限空间,作业人员因为忘记带某种体积小、质量轻的工作器具、材料,为方便作业和节约工作时间,视情况可以抛掷材料、工器具等物品。(×)28、加盲板的位置一般在来料阀前部法兰处,盲板两侧均应加垫片并用螺栓紧固,并做到无泄漏。(×)30、外来检修施工单位应具有国家规定的相应资质,并在其等级许可范围内开展检修施工业务。公司和外来检修施工单位只需签订设备检修合同。(×)二、选择题(本1题共计70分,每题1分)1.下列作业中不需要办理动火作业许可证的是(A):A.化验室中的电炉加热作业;B.乙炔气柜附近使用砂轮作业;C.氨合成装置区内进行气割作业;D.汽油罐区进行焊接作业。2.在500m3的甲醇储罐内中上部位进行动火作业,应对(D)进行监测分析。A.上部;B.中部;C.下部;D.以上所有部位均需分析。3.(b)天气,原则上禁止露天动火作业。A.四级风以上(含四级);B.五级风以上(含五级);C.六级风以上(含六级);D.七级风以上(含七级)。4.5月25日,某地六级大风,该地一企业甲醇精馏装置区域内冷凝器循环冷却水管线破裂,需要动火,以下说法正确的是(B)。A.有监护人在就可以动火;B.可以动火,但应升级管理;C.只要车间主任签字即可动火;D.环境化验分析合格即可动火。5.作业中断时间超过(A),应重新分析,每日动火前均应进行动火分析;特殊动火作业期间应随时进行监测;A.30min;B.45min;C.60min;D.无限制。6.在生产运行状态下的易燃易爆生产装置、输送管道、储罐、容器等部位上进行的动火作业,是...

1、当您付费下载文档后,您只拥有了使用权限,并不意味着购买了版权,文档只能用于自身使用,不得用于其他商业用途(如 [转卖]进行直接盈利或[编辑后售卖]进行间接盈利)。
2、本站所有内容均由合作方或网友上传,本站不对文档的完整性、权威性及其观点立场正确性做任何保证或承诺!文档内容仅供研究参考,付费前请自行鉴别。
3、如文档内容存在违规,或者侵犯商业秘密、侵犯著作权等,请点击“违规举报”。

碎片内容

化学品生产单位特殊作业安全培训考试题

确认删除?
VIP
微信客服
  • 扫码咨询
会员Q群
  • 会员专属群点击这里加入QQ群
客服邮箱
回到顶部